
Замутил кабель, подключил прогу Honda Obd Protocol Examiner.
Покайфу теперь наблюдать на экране то, что раньше было незаметно))
Есть нет вот такой, но чет жалко его вкорячивать )
www.ferra.ru/ru/notebooks/98609/
Источники тут:
hondaclub.by/forum/showthread.php?t=15298&page=1
hondamotor.ru/board/index.php?showtopic=109788





Запчасти на фото: X100










Комментарии 43
Можно ж и через vag кабель?
Нет.
Тоже присоединяюсь, уже 4.
Скока будет стоить?
Присоединяюсь!уже три)))
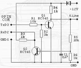
Привет)) не разбираюсь в этом… что такое R1.R2.R3.R4.R5.R6?
Резисторы наверно)) Мне на работе мужик помогал паять, и схему он рисовал и подбирал. Я только сделал плату и спаял.
может есть возможность еще сделать?))) не бесплатно конечно)))))
Присоединяюсь!уже 2 клиента)
-1))) свой сделал))
также -1! Ромокабель всему голова)
отличная заморочка! =)
Вообще я ищу 5 дюймовый umpc типа такого:
www.avito.ru/moskva/plans…us_r50a_3g_umpc_185384761
Только подешевле)) Хочу сделать типа бортового компа, на панель.
дорого) можно купить китайский планшетник) минимум в два раза дешевле) про прогу torque слышал?
Там полноценная винда стоит и usb порт. Под кабель ставятся дрова.
torque с андроидом и емл327 ипользовали на многих машинах)).
можно планшеткник на винде, и блюпуп передатчик)
Нет к нашим сивикам подключаются только две проги и только через com порт, блютузы не прокатят.
тут просто надо знать технологию, вот у меня есть ЕLM 327, блютусный. из чего он состоит? сам разъем OBD2, плата преобразователь K линии в com, и стоит платка блютус, у нее входы rx tx и питание =) считай вместо провода идет блютус, компом или телефоном подключаешься, вводишь стандартный пароль и всё =) всё работает
Почитай на хондамоторе тему. Блютуз не прокатит.
чотко тож хочууу
Паяй))
так точно сэрррррррррррр
а если у меня в буке есть комп порт, то мне просто платка нужна эта?
помогите разобраться.на фото провод с usb это что за кабель такой?а никто не знает для bluetooth obd2 можно сделать подобный переходник?
Нет bluetooth obd2 на наш мозг не подходит.
Изначально нужен сом-порт на компе, и от него паять платку, но т.к. на ноуте нет сом-порта покупается переходник usb>com, ставятся дрова на ноут и при подключении этого кабеля появляется в системе сом-порт.
Слушай, перечитал весь форум и так и не понял второй вариант с кабелем от х100 для 6 цива подойдёт или нет?
Ну да, паяешь так же, ставишь дрова на кабель и все.
Ну тогда наверное проще будет так, потому что цена на кабель от х100 и на переходник с юсб на ком одинакова, так зачем платить столько же я паять ещё потом)
Вот именно разницы между проводами нет, они оба переходники с усб на ком. Так, что паять полюбому придется )).
Придётся но меньше ведь гораздо)) img338.imageshack.us/img338/7506/sh2.gif
Да разницы нет, ты можешь такую схему на любой из двух кабелей спаять))
Тогда зачем ты паял большую?)
Ну хз, думаю хуже не будет.
Да я и не сам все подбирал, мне на работе подобрали все что нужно и плату сделали, я только спаял)).
Ну да просто собрать я бы тоже смог, а вот с нуля что то сложновато)) заказал кабель с ебэй на х100, жду))
Просто давно хочу подключиться к своей но не как))
Получается что нужно, преоборозователь юсб в ком9, далее какой нибудь ком 9 где есть земля, Tx и Rx, а дальше схему собирать?
Добавил расположение выводов на ком порте (они обозначены цифрами на самом штекере), и рисунки печатной платы.
Дада тоже интересно, если понравится тоже сделаю себе переходник.
Показания датчиков, ошибки, убирает ошибки, расход, уровень топлива (в литрах)) и.т.д.
Две проги
hondamotor.ru/board/index.php?showtopic=109788
и
hondamotor.ru/board/index.php?showtopic=110297
а что он там показывает?
Показания датчиков, ошибки, убирает ошибки, расход, уровень топлива (в литрах)) и.т.д.
Две проги
hondamotor.ru/board/index.php?showtopic=109788
и
hondamotor.ru/board/index.php?showtopic=110297
а к чему его подключать в машине?
Внизу где правая нога пассажира, под пластиком есть три-пин разъем.
спасибо)