Суть работы такая: при нажатии на педаль тормоза, дополнительный стоп-сигнал мигает несколько секунд (можно задать), а потом горит постоянно.
Внимание схема чувствительна к напряжению питания, по этому нужно добавить к ней стаб!

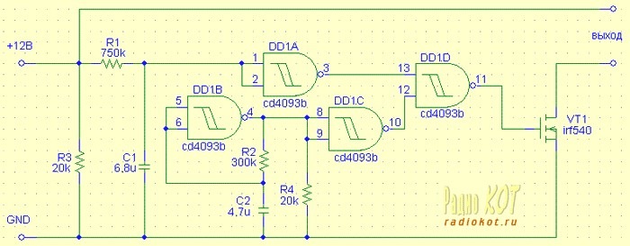
Взято отсюда radiokot.ru/circuit/digital/security/02/ и отсюда www.drive2.ru/cars/nissan…noff/journal/612353/#post
Изменено:
Полевой транзистор IRF540N;
R1= подстроечный на 50кОм;
С1= 220мФ;
R2= подстроечный 200кОм;
остальное по схеме с радиокота.
Убрал, на мой взгляд, лишний плюсовой провод (он только для питания схемы).
Плюс изменения схемы: возможность оперативно изменять время мигания R1 до постоянного включения лампы(светодиода) и частоту мигания R2 в широких пределах.




Повторюсь, что период и частоту мигания можно подстроить любую резисторами)
ПС Подключал потребитель на 24Вт (2А) три лампочки по 8 Вт, полевик не нагревался. Максимальный коммутируемый ток 33А по описанию IRF540N, но радиатор нужен походу огромный.





Комментарии 61
раз чуть в жопу не выехали…( купил готовый контроллер, стоит копейки, внимание привлекает на ура и смотрится эффектно, сначала моргает, потом горит постоянно), заказывал здесь ali.pub/09275
А есть плата в lay?
Комментарий удалён
А я тут при чём?
прошу прощения, думал ты их делаешь, ошибочка вышла.
Комментарий удалён
?
я себе вот это поставил, есть 3 режима работы и не моргает постоянно #
Так себе делал)
www.drive2.ru/b/2962935/
Ясно, спасибо.
А за деньги сможешь сделать 2 таких штуки?
Сори, не охота возится, сейчас подзабросил пайку… Если повторять схему будите, про стабилизатор напряжения не забудьте.
тоже заказал сделать родственнику.
Emergency Stop Signal (ESS)
Зацени мой вариант стоп-сигнала со стробоскопическим эффектом www.drive2.ru/cars/daewoo…/avaleks/journal/2967386/
Кстати схему не переделывал и не менял номиналы
Я не стал устанавливать.
Нужен датчик замедления(экстренного торможения), а он ой как дорог…
ну у меня без датчика)
Я что то подумал, что мигалка будет раздражать в пробках.
думаешь, кто-то от раздражения въедет? ))))) шучу. ну, тут либо ты думаешь за себя, либо за других, выбирать тебе)
Так же гаишников может привлеч.
веришь, не раз уже демонстративно проезжал — не ведутся (
Ну это главное
KIMAN-XD
Я что то подумал, что мигалка будет раздражать в пробках.
Ехал, раз за волгой, это жесть! Доп.стоп еще, на уровне глаз был.
Собрал немного другого типа моргалку от Степан Палыча: www.drive2.ru/users/himiks/blog/784155/
Вам пора уже на ЛУТ переходить, много паяете на макетках. Там ничего сложного нет
Все есть для ЛУТа, только с силами нужно собраться))).
Хочу попробовать МК, какой лучше взять, для авг или для мик?
непонятно, что значит АВГ и МИК.
Может АВР и ПИК?
Ну да, очепятался))
himiks
непонятно, что значит АВГ и МИК.
Может АВР и ПИК?
Ну так с чего начать?
моргалку на ПИК не находил.
Могу только подсказать по этому типу МК. На АВР. Нужен программатор для AVR нужен. Тут используется Attiny13
У Палыча поделки в основном на Аттини13, компактном МК, поэтому и осваиваем AVR
А что значит с чего начать? С какого типа МК работать чтоль? Ну это каждый сам для себя выбирает
собирал я такую сему… она начинала мигать так-же как у тебя, но после остановки, если чуток подождать, начинала мигать по новой.
Сколько ждать?
буквально секунд 5, не больше…
только что проверил, такого глюка нет, после мигания светит ровно.
очень странно… а почему у меня мигает? :)
У меня элементы не такие как на схеме.
В шапке написаны на какие заменил.
А может что не так спаял.
ясн… ну я элементы тоже менял… попробую сравнить с твоим вариантом.
А что моя машина на фото делает?
Не хорошо.
Удалить?
Комментарий удалён
www.drive2.ru/communities…lub/blog/265330#a13628680
Второе сообщение прочти, знаток…
Комментарий удалён
А разве могут?
те кто не увидит этот пост будет думать, что проводка коротит.
дану нах
ну лично я бы так и подумал, просто много раз видел как "красивые" фонари заливает и они потом моргают, не думаю что это допопция, я бы для привлечени внимания поставил дополнительно, а не менял то что есть, тем более что при моргающем Основном стопаре может возникнуть недопонимание ваших действий.
Название темы надо бы перечитать, основные стоп-сигналы ни кто трогать не собирается!
к примеру: человек сзади отвлекся на секунду а вы в это время тормозите, он снова смотрит на ваши фонари, и мнговенно понять по боковым невозможно(то ли габариты горят, то ли стопари) а вот по центральному — однозначно.это я имел ввиду под словом основной.без обид, идея привлечь внимание хорошая, например сделать моргающими яркие точечные диоды в бампере
А смысл в мигающем то?
Блин когда какой нибудь хрен в пробке мигает этими стопами честное слово хочется выйти и дать по яйцам!) так что аккуратней я не один такой!)))
ок, по спокойнее братишь))) и жить будет полегче…
Chini-Latai
Блин когда какой нибудь хрен в пробке мигает этими стопами честное слово хочется выйти и дать по яйцам!) так что аккуратней я не один такой!)))
+
))
микросхема К561ТЛ1А подойдет?
да
Давно такую схему хочу! Класс! Можешь еще видяшку сделать?
www.drive2.ru/cars/subaru…/288230376152345934/#post
Вот так хочу чтоб моргало! Твоя схема могет так?
Я скоро сделаю такую. Там будет много "мелодий" и настроек.
а вот за этим послежу)))
CAMOKAT-BETEPAHA
Я скоро сделаю такую. Там будет много "мелодий" и настроек.
Без программатора не обойтись?
Нет конечно.
CAMOKAT-BETEPAHA
Я скоро сделаю такую. Там будет много "мелодий" и настроек.
Неее мне надо такую как на видео
bismorg
Давно такую схему хочу! Класс! Можешь еще видяшку сделать?
www.drive2.ru/cars/subaru…/288230376152345934/#post
Вот так хочу чтоб моргало! Твоя схема могет так?
немогет(((
Эх…
а на заказ можно вам?:)
блин круто!
давно такую штуку хочу!
можешь мне такую штуку сделать?
если что в личку!
Я думаю полезный апгрейд
Интересно конечно но еще бы видео посмотреть.