Как и все, кто ставил магнитолу самостоятельно, я задумался: как подключать Красный провод — скрутить с Желтым, запитать через замок или же через кнопку?
Когда купил магнитолу, скрутил Красный вместе с Желтым, все работало, но были подозрения на "хавание" зарядки аккума при долгой стоянке.
Через замок мне будет не удобно, во-первых у меня занок старого образца и там нет кнопочки "ключ в замке", а значит мне надо будет включать зажигание что неприемлемо. Выключатель — бюджетно-колхозное решение, не пойдет. Остаётся только одно — завязать Красный провод с сигнализацией.
Самый простой вариант — поставить 4х контактное реле с самоподхватом и запитать его от приводов замков дверей, либо использовать выход блокировки сигналки, где "минус" появляется при снятии с охраны.

Но мне не понравился факт, что реле будет все время замкнуто, не хочу я чтоб так было, я верил что можно сделать лучше! и сделал!
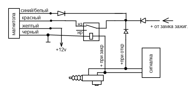
Наткнулся в нете на форуме, как кто-то предложил использовать выход магнитолы для вкл антенны или усилителя, где появляются +12в при включении магнитолы и сделать таким образом "самоподхват"

Вот этот способ я решил модернизировать, связав его с сигнализацией!
Вот вам схема — делайте так! РЕКОМЕНДУЮ!

P.S. Импульс открытия дверей пришлось увеличить с 0.7 сек до 3.5 (меньше никак), а то магнитола не успевает "самоподхватиться"
P.P.S. Кста, еще поставил доводчик стёкол) Когда баловался попутно проверил как оно с автозапуском:
Приграммная "нейтраль" — ключи в руке, двиг работает, стекла опущены, музыка играет, замки открыты. Жму на брелке "закрыть" — Замки закрылись, двиг заглох, музыка выключилась, стекла поднялись. . .
Нихрена себе автоматика! как у Бэнтли!) ) )
*АПДЕЙТ*
схему доработал, добавил еще реле и запитал его от 4го канала сигналки, импульс закрытия дверей вернул на 0.7 сек. 1я схема тоже пригодна, я понял что без охраны авто очень редко стоит, так что 200мА — пох)

Комментарии 63
Приграммная "нейтраль" — ключи в руке, двиг работает, стекла опущены, музыка играет, замки открыты.
в смысле, двигатель работает? а ключи вынуты из ЗЗ? это как так то?!
ты про автозапуск слышал когда-нибудь?) авто заводится без ключей
программная нейтраль — соблюдение условий при которых исключается дистанционный запуск авто на передаче, выходишь из авто с ключами, ставишь на охрану — двиг глохнет
у меня механическая коробка, слышал про дистанционный старт но при механических коробах не слышал
як збільшити імпульс при закритії ?
сначала был с моторчиков центрального замка, потом подсоединил к сигналке (выход минус при постановке на охрану)
Вот ты заморочился!))
Ток утечки проверяется мультиметром(думаю рассказывать не нужно, ты и сам знаешь как)
А про доп.выход, да! Они мне тоже покоя не дают))
Заходи ко мне, я тоже один использовал под свои нужды, оцени))
к чему эт ты про ток утечки? все уже перепроверено не раз) К слову мой Кенвуд и так ничего не потребляет в ожидании (при скрученных вместе красном и желтом проводах), и я заморочился скорее ради фишки с сигналкой))
Круто! Руки растут из плеч )))
Но как то не очень айс, открываешь авто и сразу музыка тебе в уши долбит, а если с брелока дома заведешь?
Может я не догоняю что. ?..
ну с громкостью бывает такое дело, хотя обычно когда машину около дома ставлю — музон убавляю (соседи ж злые), а с автозапуском проблем 0, музон от него не включается, только при снятии с охраны
огромная просьба, напишите для чайника наименования диодов и релешки
автомобильное реле 5ти контактное, диоды — любые (ток слабый)
Спасибо большое! На выходных попробую поковыряться)))
желаю удачи!) сообщи как чего получится или косяк где найдется)
ок ;)
NightCat
автомобильное реле 5ти контактное, диоды — любые (ток слабый)
Какие ты себе диоды ставил напиши подробней пожалуйста, и как их ставить надо? Какой стороной у них же разная пропускаемость, и для чего они в этой цепи вообще?
диоды любые пойдут. громоздкие не нужны)
диоды нужны один для того чтоб мафон не спалить а второй чтобы не включалось зажигание при включенном мафоне
На схеме треугольник диода смотрит от плюса в сторону нагрузки
если не шаришь где какая сторона у диода — сооруди стенд из батарейки и лампочки. Диод работает как обратный клапан в водопроводе
А если делать по первой схеме, там все без диодов?и намного проще))просто машина почти всегда на сигналке кроме гаража, поэтому мне не сложно будет там ставить её на сигналу))я подумал одной реле обойтись)только обьясни почему, минус от сигналки идёт в реле а выходит на общий плюс?или так должно быть?
так должно быть, общий плюс и минус от сигналки питают катушку реле, которая замыкаясь подает плюс на красный провод мафона
Это будет мой вариант))
Магнитола запоминает своё состояние .
получается просто нужно чтобы ACC на магнитолу не отключался после вытаскивания ключа . а отключился только после срабатывания сигналки на закрывание. и включался при открывании. ?
именно так и подсоединено, завязано на соленоиды замков
можно сделать и проще, если есть пятипроводный соленоид от ЦЗ
у меня штатная серва на замке… к ней подключено . но процесс понял буду делать
NightCat
именно так и подсоединено, завязано на соленоиды замков
можно сделать и проще, если есть пятипроводный соленоид от ЦЗ
а можно по подробнее про 5-проводный соленоид?
сам я дел с ним не имел, но вроде как у таких соленоидов (актуаторов) кроме двух рабочих проводов, остальные 3 работают как концевики, и подцепиться можно к ним
а настроики не спадают с магнитолы?
желтый провод всегда подключен на +, ессен ниче не слетает)
отлично))) на выходных будем ваять)))
очень оригинально. Но есть и не удобства. Когда выключишь из далека к примеру а мафон был на высокой громкости, то после идешь открываешь дверь, а там как зарычит. И хорошо будит, если сам сядешь, а если с ребенком, да еще и спящим, или с бабушкой, или ночью, когда соседям снятся сны! Это я все по поводу практичности, ну а так автор конечно Молодчага!
У меня точно такая же магнитола, аккумулятор постоянно сдыхал за 3 дня простоя автомобиля. Замерив потребление выключенной магнитолы высветились цифры в 550 миллиампер. Подключил по данной схеме, все шикарно, правда пришлось добавить еще одно реле 4х контактное, иначе питание синего провода не хватало при большей громкости. Автору респект!
есть такое! с синим проводом) спс за подсказку, тож бывает вырубается при большой громкости)
отличная идея.а что за реле использовал?
обычные 5ти контактные реле. По опыту эксплуатации хочу сказать, что 1я схема вполне пригодна. Редко я оставляю авто без охраны, так что пох на 200мА
а у меня вышел из машины на сигналку поставил двгатель выключился двери закрылись окна закрылись ксенон выключился регистратор выключился радар выключился…единственное до майфуна ещё не дошли руки а так очень удобно выскочил и полетел а машина сама окопалась !
Хорошая идея. 5+
Схему скопировал пошел в гараж реализовывать. (надеюсь ты не против?)
валяй)) тока советую делать вкл мафона не от замков, а через доп. канал сигналки. Например, у меня 4й канал срабатывает при снятии или постановке на охрану, но там выход "минус", а значит нужно добавить еще 1 реле, чтоб "плюс" подавать на мафон
Пришел в гараж еще раз все обдумал и решил поставить пяти проводной замок и подключиться от него.
Не хочется включать зажигание каждый раз.
по моей схеме зажигается только в первый раз, все последующие разы магнитолу включает сигналка, зажигание включать не надо.
А пятипроводной замок это тоже хорошая идея) только тогда ЦЗ по нормальному не сделать, хотя…
что за трек?
сказать наверно не смогу, половина треков на флехе — "ноунейм"
Нормальная идея. Вопрос, какие диоды ставил?
хз, шли в комплекте с сигналкой, их и взял
но вроде как мощные тут не нужны
я себе так же сделал уже года два ил три так езжу только у меня еще стекла закрываются при постановке на охрану и свет в салоне выключается (в любом положение люстры) а так и pccar тухнет от сигналки и включается так же
Я думаю я по месту еще с одним вопросом, при выключении магнитолки бахает саб, что может быть?
У меня первый вариант с сигналом антенны реализован. Реализован уже не на одной машине. Всё великолепно работает.
а что если сделать, чтобы оставить импульс открывания двери 0,7 сек, вместо диода поставить стабилитрон и конденсатор (подобрать небольшой 100-470 мкФ ), чтобы магнитола успела завестись и успеть удержаться от питания антены…
Но тогда она может не засыпать при закрытии от сигнализации…
можно сделать через 4й доп.канал сиги — он срабатывает на неск. сек. при снятии или постановке на охрану, но это +1 реле, выход там "минус"
подключение действительно САМОЕ правильное)) а в случае когда красный с желтым скручены выключенная магнитола все таки потребляет ток? я как то не задумался даже, давно магнитолу ставил
жрет или нет- зависит от модели магнитолы, мой кенвуд как оказалось нисколько не хавает
А мой alpine в таком подключении жрал 140мА. Зимой акк прилично высаживался.
а настройки магнитолы сбиваются или нет?
По схеме видно, что провод желтого цвета, отвечающий за память, всегда запитан +12. Поэтому настройки не сбиваются…
MERDOC
а настройки магнитолы сбиваются или нет?
ниче не сбивается ессесно)
У меня один вопрос, Зачем?
для ленивых людей ) вышел из машины музыка играет хоп на сигналку поставил музыка выключилась, походил где нужно обратно приходишь сигналкой открываешь и тебя с аркестром твоя машинка встречает)) ну чисто мое мнение как я это думаю и если бы делал на своей 14ке такое то чисто из за этого)
если не ошибаюсь то в ино таже система с магнитолой.
Che174
для ленивых людей ) вышел из машины музыка играет хоп на сигналку поставил музыка выключилась, походил где нужно обратно приходишь сигналкой открываешь и тебя с аркестром твоя машинка встречает)) ну чисто мое мнение как я это думаю и если бы делал на своей 14ке такое то чисто из за этого)
отличный вариант! у меня на матизе почти так же было сделано! Очень удобно
novokyznetsk
У меня один вопрос, Зачем?
Согласен. Столько проводов из-за лени? Мне не лень кнопочку ткнуть на панели.
проводов выходит немного, а вот удобства — много)
novokyznetsk
У меня один вопрос, Зачем?
Это как доводчик стекол, чтобы не ждать пока закроются…
У меня чтобы соньку выключить, нужно задерживать кнопку питания 2-3 сек, а так… оп и выключил. Короче машину закрыл и все потухло и выключилось… Автору респект!
Очень интересно, никогда об этом не задумывался.
+1
Лень — двигатель прогресса.
Зацени.
www.drive2.ru/cars/lada/2…/288230376152309784/#post
www.drive2.ru/cars/lada/2…/288230376152311444/#post
И вот еще тебе идейка
www.drive2.ru/cars/lada/2…/288230376152395838/#post
гениально)
завидую