Когда я купил свою машину Allroad quattro 2.5tdi 2004г с пробегов в 150тыс, то первое что меня достало это люфты в трансмисии производящие очень неприятные толчки при нажатии и отпускании газа.
Как их правильно выявить и как устранить на примере Allroad quattro.
Всё просто, вывешиваем на подъёмнике машину, ставим ручник, колёса свешиваются берём двумя руками за центральный кардан и пытаемся его резко повернуть из стороны в сторону. Во первых проверяем люфт на шрусах -10 этого кардана возле коробки или возле заднего моста, никаких люфтов быть не должно ! Иначе это ремонт/замена кардана или его шрусов.
Во вторых очень часто люфт появляется в главной паре в шеcтернях ГП заднего моста !
Номинальный зазор в шестернях ГП 0,15-0,25мм.
У меня был люфт в ГП 1,5мм !:help_mini:
В третьих очень часто люфт появляется в самих шестернях дифференциала, достаточно просто поменять в них 4 шайбы две постоянной толщины и две разной, поставив максимально возможные по толщине, то что получится впихнуть :)
ВАЖНО
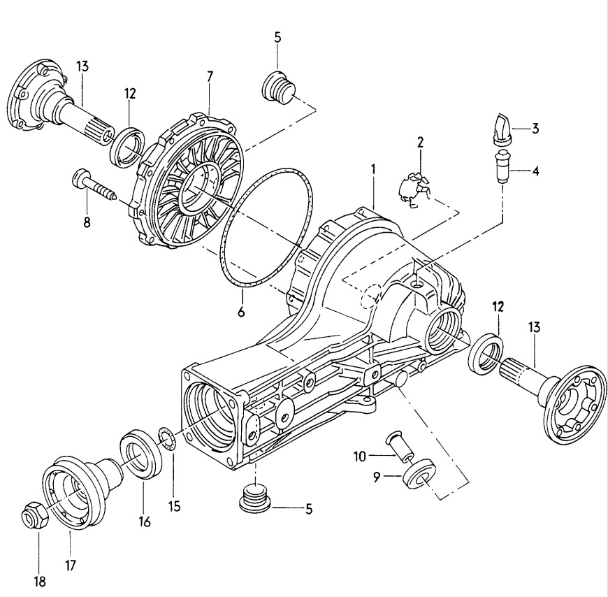
На центральном кардане сбоку желтым отмечена точка сопряжения с фланцем заднего моста. На мосту такая-же точка их необходимо СОВМЕСТИТЬ при сборке !

Самое главное его правильно ЗАМЕРИТЬ люфт в ГП. Я делал так:
На ручнике, я ставил микрометр-индикатор часового типа на фланец заднего моста N17 на рисунке, упор в один из винтов центральный кардан снят! и измерял люфт.


Как убрать люфт из ГП не нарушая пренатяг шестерен дифференциала? ОЧЕНЬ ПРОСТО. Можно и не снимая дифференциал с машины.
Исходим из моих данных люфт в ГП 1,5мм
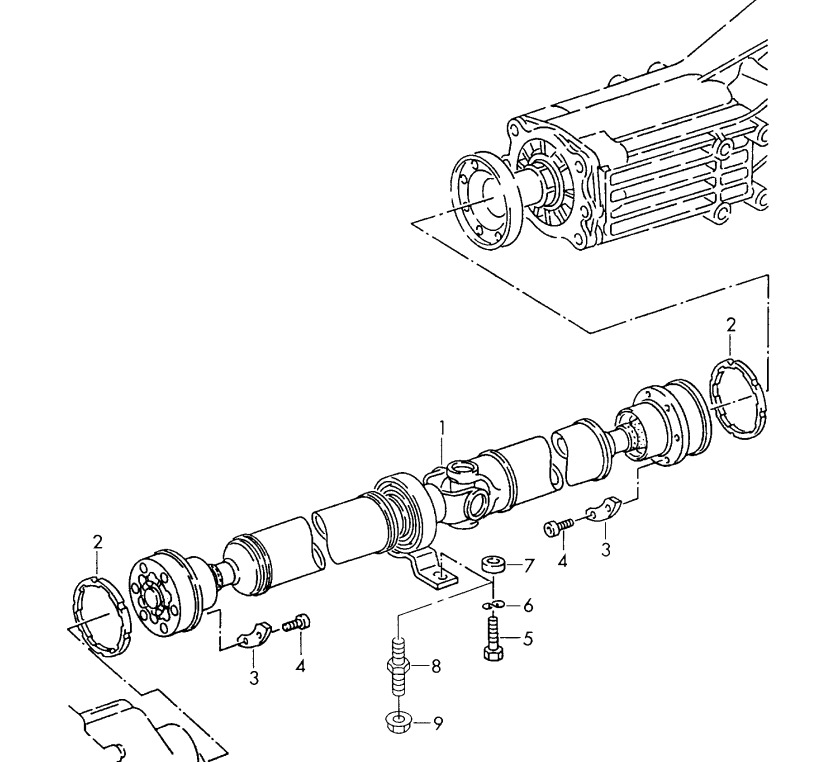
-Снимаем полностью центральный кардан, заказываем 2 прокладки 183521141B,

-Сливаем ВСЁ масло, откручиваем сливную пробку 5 на рисунке
-Снимаем обе задние трансмиссии, достаточно открутить от фланцев заднего моста 13 и отвести в сторону и закрепить верёвкой
-Выкручиваем центральный болт в каждом фланце и снимаем их,
-Снимаем сальники, 2шт, заказываем заранее новые, размер 45х60х8 их номер 016309499B
-Откручиваем все винты на крышке заднего моста
-Снимаем крышку и извлекаем сам дифференциал
-Заказываем шайбы дифференциала две постоянной толщины 091517189 и комплект сменных


-Чтобы вытащить шестерни дифференциала достаточно снять штифт 19 и вытащить вал 18.
2 шайбы дифференциала две постоянной толщины -14
2 шайбы дифференциала две постоянной толщины -13 ставим те что влезут по толще обильно всё смазав маслом.
-Собираем дифференциал.
-Переходим к регулировке зазоров в ГП :
-Аккуратно, с помощью съёмника, извлекаем из крышки заднего моста 11 обойму подшипника 6 и измеряем под ней суммарную толщину колец номер 7 на рисунке МИКРОМЕТРОМ допустим измеряли 1,80мм

-Аккуратно, с помощью съёмника, извлекаем из корпуса заднего моста обойму подшипника 4 и измеряем под ней суммарную толщину колец номер 5 на рисунке МИКРОМЕТРОМ допустим измеряли 2,30мм

Теперь простая арифметика :
Суммарная толщина ВСЕХ колец 2х упорных подшипников (позиция 7 и позиция 5 на предыдущем рисунке): 1,80+2,30= 4,1мм.
У нас люфт 1,5мм, значит ПЕРЕСЧИТЫВАЕМ размер НОВЫХ КОЛЕЦ под обоймы подшипников
Для уменьшения люфта в ГП
1.Уменьшаем размер колец в корпусе на :
2.30мм — люфт 1,5мм + зазор 0,25мм = 1,05мм = 1,00 мм.
Кольца в корпусе были суммарной толщиной 2,3мм стали 1,3мм
2. Увеличиваем размер колец в крышке на 1,80 +1.00мм = 2,8мм
В итоге суммарный толщина всех колец (в корпусе и крышке), (а значит ПРЕНАТЯГ подшипников !) НЕ ИЗМЕНИЛАСЬ = 1,3+2,8 = 4,1мм
Выбираем и заказываем кольца из приведённой ниже таблицы, кольца можно складывать из 2х-3х

Собираем задний мост, проверяем вращение без масла, должно быть свободное, заливаем масло и всё собираем…



Комментарии 40
Добрий день . То потрібно заказати всі шайби щоб вибрати потрібні… Я нічого не розумію
Добрий день,
Всi шайби заказати, шоб мати вiбiр.
Інакше доведеться знімати міряти замовляти і чекати, коли прийде …
Так собі заняття
В закладки…
приветствую.
для ауди 100, а6 тоже подойдет в принципе в вообщем или нет
Привет, да 100% подойдёт
У меня тоже стуки или как ты называешь толчки, но они то есть то нет, кардан обслужил, шрусы заменил, крестовину тоже, подвесной и внутренние задние шрусы, вот надо будет проверить как у тебя наверно
Как вариант, можно просто масло залить погуще, 75W140 вместо оригинального 75w90 в 90% случаев это помогает
у меня лежит масло и в коробку и в задний редуктор, для заднего редуктора 75-140, а в коробку 75-90, но все не поменяю ни как, в заднем редукторе сливная и заливная мертво сидят, не поддаются, боюсь сломать корпус если усилие приложу
Как вариант, можно использовать насос для смены моторного масла, и отсосать им масло через заливную пробку, на горячую.
Я так делаю там где нет сливных пробок, напр. на АКПП ZF
да там есть и сливная и заливная, но не одна из них не откручивается
Я бы прогрел бы их феном и простучал молотком и открутил.
Да, иногда они плохо откручиваются, но, боятся сломать редуктор откручивая пробки это из области фантастики
Я рычаг сделал метровый на шестигранник и все равно не идёт, машина раскачивается, шестигранник пружинит, а они мёртво держаться, вот простучать побоялся тоже, в следущий раз попробую аккуратно простучать
И прогреть не мешает…имо
попробую
Подскажи, не проще ли отрегулировать шайбой №21?
подскажите, а то Я не догоняю, зачем мы уменьшаем толщину колес со стороны крышки и уменьшаем со стороны редуктора? и можно ли вовсе убрать этот люфт
Убрать полностью люфт нельзя.
Необходимо обязательно оставить тепловой зазор 0.15-0.25мм.
Регулируем мы на холодную. При 120-150градусов цельсия зазора не будет.метал ведь расширяется с температурой
подскажи пожалуйста, при регулировке ГП, у тебя есть число 2.3мм, откуда оно?не могу понять
Привет, сорри, были ошибки в расчётах, сейчас исправил. Надеюсь стало понятно
Да, спасибо)
quattrosens
Привет, сорри, были ошибки в расчётах, сейчас исправил. Надеюсь стало понятно
еще вопрос, у тебя люфт был 1.5 мм и ты поставил две шайбы 183521141B -1.05мм, тоисть в сумме 2.1 ?
это для преднатяга? зависимость сохраняется для других размеров…надо добавить к люфту 0.6? Или яя чего то не так понял?
2.30мм — люфт 1,5мм + зазор 0,25мм(преднатяг) = 1,05мм = 1,00 мм
а чего 2шт. ?
quattrosens
2.30мм — люфт 1,5мм + зазор 0,25мм(преднатяг) = 1,05мм = 1,00 мм
это шайбы №21?
studio72
еще вопрос, у тебя люфт был 1.5 мм и ты поставил две шайбы 183521141B -1.05мм, тоисть в сумме 2.1 ?
это для преднатяга? зависимость сохраняется для других размеров…надо добавить к люфту 0.6? Или яя чего то не так понял?
183521141B ?
да.нет такой))
откуда взялся это номер ?
www.exist.ua/cat/oe/?acti…BBBOSmkrURJ9alZUQwdRY1tE$
Понятно, я даю номера ОФИЦИАЛОВ а не EXIST. Поставь себе ETKA, думаю вопросов будет меньше
Аааа.ну теперь все понятно…я то подбераю по нашим сайтам))). Спасибо за ответы. Етка была.чё то слетела))) надо переустановить.
quattrosens
183521141B ?
еще сальники 016 409 399 B а не 016309499B…
Ну да
quattrosens
Привет, сорри, были ошибки в расчётах, сейчас исправил. Надеюсь стало понятно
Номер 183521141B не бьется по каталогу.может имелась ввиду шайба 21 VAG183 525 231 B?
Нужно снять кардан. Во фланец вкручивается винт которым клепился кардан, вот в него и упирается ножка микрометра
Не могу понять, как правильно измерить люфт. Нужно снять кардан. На фланец устанавливается микрометр, а вот во что упирать его? Там же получается по оси вращения измеряется люфт и чем дальше от центра тем больше будут показания, на каком расстоянии от центра оси нужно крепить микрометр?
"Аккуратно, с помощью съёмника, извлекаем из корпуса заднего моста обойму подшипника 4 и измеряем под ней сумарную тощину колец номер 4 на рисунке МИКРОМЕТРОМ допустим измеряли 2,30мм
Теперь простая арифметика :
Сумарная толщина ВСЕХ колец 2х упорных подшипников : 1,80+1,30= 4,1мм"
Растолкуй пожалуйста.
Откуда цыфры 1,30 и 4,1?
И на каком рисунке обойма подшипника 4 и кольца 4?
Я подправил отчёт и добавил картинку для ясности.
сумарную толщину колец номер 7 на рисунке измеряли 1,80мм
сумарную толщину колец номер 5 на рисунке измеряли 1,30мм
Общая толщина колец = толщину колец номер 7 + толщину колец номер 5 = 1,80мм + 1,30мм = 4,1мм
Как всегда по делу
Спасибо !
Очень полезная информация, Дмитрий спасибо.