Не так давно на работе столкнулся с проблемой восстановления новых, но ушедших в глубокий разряд АКБ (из за выхода из строя ИБП).
Пока ждали запчасти на ИБП, про АКБ все забыли/забили, а потом выяснилось что они сварились в глубокий разряд и имеют огромное внутреннее сопротивление.
Аккумулятор 12в 5А/ч.
При первой попытке заряжать от лабораторного блока питания подавал на АКБ 60вольт, потребляемый ток был около 10мА.
Постепенно ток рос, и доходил до выставленного ограничения на блоке питания 300мА. После этого начинало падать напряжение, падало примерно до 11в, потом начинало расти до нормального 14в с копейками.
После этого измерял емкость акб с помощью прибора Кулон 12/6р. Не знаю насколько этот "показометр" точный, но он показал в среднем 2-3А/ч на нескольких заряженных АКБ.
Решил попробовать собрать какой нибудь простенький десульфатор.
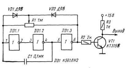
Первое что находит гугл, это предложенная AKA Kasyan схема десульфатора

В данной схеме подкупает простота конструкции, но кое что и не понравилось.
1. Ставить целую дополнительную микросхему только ради инверсии как то ну такое.
2. Я думаю что микросхемы лучше питать стабилизированным напряжением.
3. Не знаю насколько корректно соединять параллельно выходы микросхемы, возможно это и нормально, но меня почему то такое решение смутило.
Ну и еще микросхем К561ЛН2 у меня навалом со старых плат, а NE555 еще и купить надо. А хочется бесплатно из говна и палок.
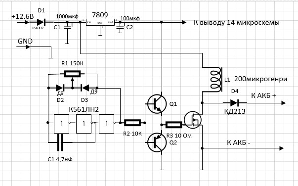
В итоге на запрос в гугле "генератор прямоугольных импульсов с регулируемой скважностью" нашлась типовая схема из обучалки.

Далее к этому генератору примуслявил стабилизатор на 7809 и типа драйвер на биполярных транзисторах. Его можно было и не делать, а использовать три оставшихся инвертора в микросхеме (настроив скважность генератора на 10%) тогда схема еще упростится, но мне захотелось именно так.
В итоге получилось как то так.

Компоненты использовал те, что были. Номиналы подбирал по месту. На схеме подписаны те, что в итоге получились у меня.
Транзисторы взял BC182 и BC212, но думаю КТ315 и КТ361 тоже были бы вполне уместны.
Дроссель как и в оригинальной статье намотан на кольце от дроссель групповой стабилизации из АТХ блока питания и содержит около 60 витков.
Мотал косой, просто потому что толстой проволоки под рукой не оказалось, а так на данной частоте (около 1кГц) особого смысла в этом нет.
Сначала отладил генератор отдельно.



На холостом ходу на выходе девайса импульсы амплитудой около 60вольт.

Кстати, при работе на холостом ходу потребление схемы около 180мА, но при этом дроссель и силовой ключ очень сильно греются.
При работе под нагрузкой силовой ключ не греется вообще (даже без радиатора), дроссель немного теплый.
Соответственно оставлять без нагрузки на долго видимо не рекомендуется.
Так же важным оказалось подтянуть к земле неиспользуемые входы инверторов. Без этого потребление генератора, без подключенного узла драйвера составляло аж 60мА, а микросхема была ощутимо теплой. После потяжки пустых входов к земле потребление упало менее 10мА, а микросхема остается холодной.
При подключенном аккумуляторе размах импульсов значительно проседает.


Сперва меня смутило что импульсы так сильно проседают. Но, подключив последовательно с АКБ резистор на 0,15Ом и посмотрев осциллограмму на нем (не сфоткал) там размах импульсов около 1,5В, что означает около 10А в пике. Ну, наверное так и должно быть)))

По поводу экспериментов.
Изначально я весьма скептически относился к подобного рода девайсам.
После пары дней на десульфаторе АКБ на которых раньше показометр показывал 2-2,5А/ч показания менялись на 4-4,5А/ч.
Так что видимо какой то эффект от этого имеется.
Хотя так же пробовал так же заряжать эти аккумуляторы последовательно через диод и лампу накаливания на 200вт прямо от сети. Эффект был сопоставим с зарядкой от десульфатора.
Так же пробовал гонять на нем автомобильный АКБ 60А/ч с сильно отстающими по плотности крайними банками. Через неделю плотность хоть и не сравнялась, но сильно подросла.
Изначально было 1,25 в средних и 1,23 в крайних банках, через неделю стало 1,275 в средних и 1,26 в крайних.
Хотя опять же не знаю насколько в этом заслуга именно десульфатора, возможно что длительная зарядка малым током дала бы такой же эффект.


Комментарии 52
Метод вполне рабочий.
Моему нынешнему АКБ скоро стукнет 4 год.
Этой зимой после морозов и долгого простоя
он разрядился до 12,08 вольт и вообще
не хотел прокручивать стартер, даже свет
в салоне притухал при заводке.
Думал о покупке нового.
Но после встряски как здесь
www.drive2.ru/c/552808883874168859/
ожил до зеленого индикатора и опять нормально крутит,
так что с покупкой можно еще повременить.
Десульфаторщики, нанопротекторы, герболайферы и др сказочные герои, никогда не вымрут :)))
Свинцовая акб имеет 500 циклов заряд- разряд ( а реально меньше) и деградирует дико. Для упс надо либо лифепо ставить, либо ещё какой литий безболезненно терпящий глубокий разряд и большие токи. Свинец своё отдал.
Для теплого времени года, когда мороза нет, еще пойдет такая АКБ. Для зимы надо конечно же новую.
Касьян косипор
Касьян ее скопировал и повторил. Китайцы торгуют этой платой уже несколько лет. Нормальная тема. Помогала мне пару раз;)
Насколько мне известно, цикл заряд 45 секунд, разряд 15 секунд. Но это для автомобильных АКБ. Современные гелевые и таких тренировке не поддаются. Лучше заменить.
А чем плоха старая провереная десятилетиями схема транс-диод-резистор-акб?
Ну, для транса не самый хороший режим работать на однополупериодный выпрямитель.
А так я написал что пробовал лампа накаливания-диод- АКБ
Вполне сносно.
а кто его спрашивает? схема надежна как танк.
И Вы не поняли. резистор стоит паралельно акб чтобы его разряжать.
Ну имеет место быть в принципе.
FogBRD
а кто его спрашивает? схема надежна как танк.
И Вы не поняли. резистор стоит паралельно акб чтобы его разряжать.
В этой надёжной, как вы говорите, схеме соотношение импульсов заряд/разряд не самое оптимальное, а самый главный минус — скважность импульсов не регулируется. Правильно топик сказал, это соотношение надо подбирать, чтобы пластины аккумулятора ещё походили. Я даже больше скажу, парился на эту тему релейным переключателем и да, 40 сек заряд и примерно 15-20 разряд только так аккум удалось вернуть к жизни. Потом пробовал его вернуть на машину — лето ещё как то заводил, но для зимы он уже не годился, чудес увы не бывает.
Очень даже регулируемое. Выдержать соотношение разряд/заряд 1/10 любой электрик осилит. Схема проверена десятилетиями и без серьезных вложений. Да старомодно. Только зарядит автомобильный акб много ума ненужно, тем более денег.
инверторы по первой схеме -вовсе не для инвертирования, а в качестве драйвера затвора.
Ничто не мешает использовать ЛН2 по полной, собрать на ней и генератор и оставшиеся инверторы использовать как драйвер.
NE555 или аналог есть в почти любой дохлой "зарядке для телефона", и вообще в импульсных блоках питания.
А древние ЛН еще поискать надо ))
По десульфатации — неплохой эффект дает циклирование заряд-разряд с периодами примерно 45-20 сек, что можно собрать с помощью пары реле и ардуинки. И не забывать про возможность переполюсовки банки — это тоже надо пролечить.
У меня под рукой ne555 не было, а лн2 полно.
да это понятно, просто ради истины — их действительно найти не проблема
У исходника частота генерации 1Гц.
ohmslawcalculator.com/555-astable-calculator
1кГц это очень дохрена. Никакого воздействия на аккумулятор на такой частоте не будет.
В статье Aka Kasyan именно 1кгц.
Ну да, обсчитался. 1кГц. Хотя странно, то что на частотах (0.05…0.1Гц) проводят десульфатацию слышал. Вот на килогерцах не совсем уверен в эффективности метода.
Первая схема норм, акб от ибп лучше выкинуть или сдать.
Те, что не подают признаков жизни, естественно сдать))
Даже если возникли сомнения.
Penicillin
Те, что не подают признаков жизни, естественно сдать))
Была у меня в арсенале маленькая кислотная батарея, на корпусе написано 6 V, 4 A/h и конечно же без признаков жизни. Моё самодельное ЗУ не видело её. Держал сутки-не видит, ток -0 и держать надоело. Взял и сделал переполюсовку при этом выставил 2 вольта и ток около 1 ампер.Включил- сперва ток был маленький, но позже пошел в рост, дождался пока он не станет 1 ампер и потом переключил крокодилы на нормальную полярность. ЗУ увидело уже эту батарею в нормальной полярности и заряд пошел, батарея дернулась и ожила, зарядилась, но емкость я успел приблизительно посчитать — 60 % от заявленной.Батарея работает. Свою задачу выполняет конечно не полностью. но хоть так, чем на выброс. Так что, задача расшевелить батарею, когда ЗУ не видит, выполнена — метод переполюсовки сработал на практике. Вот такие дела, ребята.
На восстанавливаемых батареях тоже ведь от ЗУ заряда не было. Сначала было всего 10 мА при 60 вольтах от ЛБП.
Потом постепенно расшатывались.
Это не я придумал переполюсовать мертвые аккумуляторы. Всё придумано до нас и для нас.
Заряжать сивцовый импульсным током нормальная тема. Но трупы не поднимае.
Акум птица не вечного полета. Это нужно помнить.
( Проще собрать на 18650 на 12,6 В акум и не игратся с гирей из свенца и серной кислоты!)
Ну вот щас в заводской ИБП буду колхозить 18650 с балансирами и тд.
1. У вас феррумные банки а схема под свинец была спроектирована изначально
2. Схему уже обсосали со всех сторон раз 15, не меньше, оригинал все равно работает стабильнее
3. Там ток максимально допустимый 2-2.5А
С чего это у меня феррумные банки? В ИБП стоит свинец.
Возможно у вас ИБП старого типа. В новых давно феррумные идут уже
Все ещё выпускается много ИБП под свинец.
Касьян это Григорий Остер в электронике.
Помните как в коране будда писал : " не сотвори себе кумира . "
я думаю его надо через воль 100 пропустить то уже точно все вредные микробы погибнут и акум будет жить, а 12.6 в маловато
Нук он же повышающий.
"Целая микросхема ради инверсии" — это не просто так, это драйвер. У мощного полевого транзистора достаточно большая емкость затвора и для получения крутых фронтов нужен источник с низким выходным сопротивлением. Авторы первоначальной схемы сделали правильно.
Ну я драйвер на биполярных примуслявил. Можно его убрать и использовать в качестве драйвера оставшиеся три инвертора (их в микросхеме 6). Перестроив скважность соответственно.
Меня вот всегда поражала такая схема включения транзисторов, ибо в голове не укладывается, за счет чего они открываются.
А что с ней не так? Классический примитивный драйвер.
Ну на драйвер такая схема потянет с большим трудом, но вопрос не в этом. Можно изобразить путь прохождения тока, открывающего хотя бы один из транзисторов?
Транзисторы открыты только в процессе перезарядки емкости затвора.
Отож и я о том же.
Для открытия/закрытия полевика этого достаточно.
Оно то как бы да… Но ведь полевик не защелка, потому непонятно в каком положении он будет оказываться до конца одного полупериода, когда ток в затворе станет равным нулю.
Если на драйвере высокий уровень — то будет напряжение питания минус падение на биполярном транзисторе. Если заряд вдруг куда утечет — верхний транзистор опять откроется и снова зарядит.
Аналогично с нижним.
Никуда этот заряд не утечет. А вот недозарядиться может запросто, так как биполярный просто закроется ввиду базового тока близкого к нулю. В общем, схема корявая. Я бы такого не делал.
Зависит от того как плата сделана. Может и стечь по неотмытому флюсу.
Базовый ток упадет до нуля когда на базе будет менее, условно говоря, 0.6В относительно эмитера. Т.е. затвор зарядится до напряжения приложенного к базе минус эти условные 0.6В.
Penicillin
Ну я драйвер на биполярных примуслявил. Можно его убрать и использовать в качестве драйвера оставшиеся три инвертора (их в микросхеме 6). Перестроив скважность соответственно.
Можно ничего не перестраивать.
Один инвертор использовать для инверсии.
Два оставшихся использовать как драйвер.
Чтобы MOSFET не пукнул вонючим дымом
достаточно параллельно ему навесить
супрессор на 50-55 вольт.
uLab
"Целая микросхема ради инверсии" — это не просто так, это драйвер. У мощного полевого транзистора достаточно большая емкость затвора и для получения крутых фронтов нужен источник с низким выходным сопротивлением. Авторы первоначальной схемы сделали правильно.
По этой причине в холостую ты обогреваешь пространство.
Лайк за практическую работу, а не вопрос