Audi A4 Avant (B7)
Audi A4 Avant (B7) — автозвук, аксессуары, видео, визит на сервис, встреча, другое, ДТП, заправка, запчасти, колёсные диски, кузовной ремонт, мойка, наблюдение, налоги и пошлины, нарушение ПДД, обкатка, плановое ТО, покатушки, покупка машины, поломка, помощь на дороге, прикол, продажа машины, просто так, путешествие, расходники, рейтинг и продвижение, своими руками, соревнования, стайлинг, страхование, тест-драйв, техосмотр, тюнинг, фотография, шины, эвакуация, электроника на DRIVE2






+1
фотография
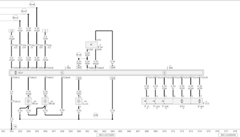
Началась проблема с запуском двигателя, сначала один разок, прошлой зимой, хотя и мороза не было, потом прошло и я не обратил внимание в том году по лету сначало через раз заводилась а потом и вовсе…

Уровень масла не увеличивается? Посмотри еще в сторону датчика коленвала и когда не заводится скинь фишку с дмрв и помаслай.

Да, тоже чутка в шоке))

Да, были мысли по датчику коленвала, Спасибо большое за совет это тоже проверю.





+3
фотографии
На серебристом цвете накладки матовый хром не так круто смотрятся, как на черном. Но мне очень хотелось их поменять, заказал на Али накладки. Не так дорого они вышли, что-то в районе 3000р.
Мои ст…





+5
фотографий
Я из тех людей кто вечерами любит захаживать на авито) в один из таких вечеров попадается объявление о продаже диодных фонарей "тонированных".
Эхх я не хотел тонировать фонари, но красных д…





+2
фотографии
Дошли руки описать очередное вмешательство в подвеску. Надоело кататься на карете, решил быть самым крутым парнем на районе, занизив свои таз)
Долго ходил вокруг да около, и всё-таки решился уйти с П…





+4
фотографии
Когда купил эти сидения не работал подогрев водительского сиденья. Ошибка по датчику температуры, да и маты на ж*пе не грели. Пришла очередная зима и пора его починить, так сказать сезонные работы по…
Машины в продаже

Кстово
Audi A4, 2006
685 000 ₽

Белово
Audi A4, 2007
810 000 ₽

Омск
Audi A4, 2007
920 000 ₽

Казачинское
Audi A4, 2005
950 000 ₽

Севастополь
Audi A4, 2008
850 000 ₽

Черногорск
Audi A4, 2006
500 000 ₽





+2
фотографии
Итак, всем привет!
Пришло время, когда я смог таки спокойно выбраться в город и уделить весь свободный день своей Бестии.
На улице дождь, поэтому мы забрались в складское помещение, где все последующ…
Давно ничего про Алого не писал, и на тебе повод.
Под конец праздничных выходных начал заедать и скрипеть водительский стеклоподъёмник. Стекло закрыли. Попросил до выходных не открывать. Но где уж… В…





+4
фотографии
Привет котятки. Повышаем комплектацию авто.
Вот мне и попался по разумной цене переключать света. Ранее, пару лет назад, сделал функции coming home(провожание домой) и drl (дневные ходовые огни) посл…





+15
фотографий
Так уж вышло что в очередной раз меняю автомобиль.
В последний раз намыл, натер и авто отправился радовать нового владельца.





+2
фотографии
Съездили вчера на прогулку в лес, и заодно пособирать грибов. Нашли немного польских грибов, как раз на одну сковородку. За то нагулялись, подышали чистым воздухом и полюбовались природой.





+3
фотографии
Езжу кайфую от тачки. Решил заменить привод в сборе передний правый на новый( проблем по старому не было )
Так же заменил все передние ступицы и ступичные подшипники ( не спрашивайте зачем, просто х.…





+2
фотографии
Всех приветствую.
25 ноября 2024 я забрал-таки (спустя 14 месяцев) машину из кузовни и малярки в состоянии куска железа с навешенными кузовными элементами и засранным водительским сиденьем. Уехал я…





















































