Ну вот, перейдем к, так сказать, самой сложной и интересной части свапа — подключению электроники. Я изначально поставил себе за цель делать как минимум изменений в проводке от m54, то есть, задействовать все что нужно для нормальной работы двигателя в этом, не родном, кузове.
Для тех кто решит повторить подобный свап посоветую брать все с донора е39 (руль не имеет значения). Кроме DME, EWS советую прихватить и всю проводку с донора — 100% могут понадобиться недостающие разъемы, провода.
Оговорюсь сразу — я не буду детально расписывать подключение провод в провод по цветам. Это связано с тем, что донор, ваш автомобиль скорее всего будут отличаться от моих, и цвета могут отличаться. Например, тех же рестайловых вариантов проводок на е39 было несколько версий — до 09.01 и после, и даже между ними иногда были отличия. Потому, перед тем как начинать подключение проводки ОБЯЗАТЕЛЬНО нужно вооружиться ETM для вашего автомобиля и WDS для вашего донора. Без этого просто никак!
Продолжим.
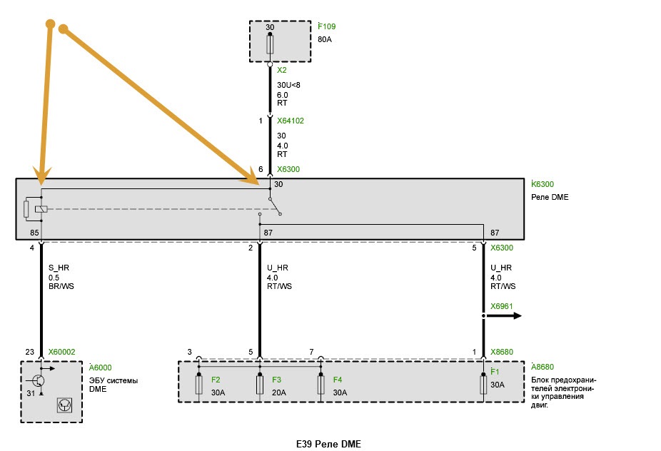
Первым делом с проводки е39 нужно выплесть разъем X60004, который подключается к DME (всего их 5, но 4 из них будут на моторной косе). В WDS ищем его распиновку и описание в разделе "A6000 ЭБУ системы DME модуль 4" для MS43 (m54 с e39/46 может быть только на мозгах MS43, а если у вас донор — дорестайловый e60, то будет версия MS45). Разъем выглядит вот так:

.
Совет: не отрезайте разъемы с короткими остатками проводов. Старайтесь выплетать с кузовной косы донора максимально длинные косы. Потом легче будет, не нужно будет дотачивать (и не дай Бог еще и другими цветами).
Совет: часть проводов будет не задействовано, но, рекомендую не отрезать их под самый разъем, а "вести" все "лишние" провода в одно место, и уже там отрезать и изолировать. Может возникнуть ситуация, что в дальнейшем понадобиться какой-то из проводов, а его не будет, или будет отрезан и уже где-то заизолирован и ХЗ где его потом искать))). Например, я вел их все в место, где стыковал проводки е34 и е39, в районе клапанов печки.
Итак, разъем X60004 найден и аккуратно ампутирован.
Далее, ищем диагностический разъем X19527 — выглядит так:

Нашли, ампутировали, провода оставляем средней длины (зависит от того, где вы будете размещать этот разъем в дальнейшем).
Далее, нужен разъем для EWS X1659 — это 13-полюсный черный разъем, который имеет два толстых черных провода (разрыв стартера). Распиновку смотрим в разделе A836 Эбу электронной противоугонной системы (для вашего мотора, года выпуска).

Разъем двигателя X6011. На моторной косе найдете белый 12-полюсный разъем, собственно, для него и ищем ответную часть на стороне кузовной проводки. Отрезаем, длина проводов с запасом, ато вдруг пригодится)))
Еще один, немаловажный разъемчик — разъем для подключения электронной педали газа X11400. Это 6-полюсный черный разъемчик, выглядит вот так:

Длину проводов тоже берем подлиннее, потому что его надо будет тянуть в салон.
Далее, разъем для подключения тороидальной катушки EWS. Это маленький, 3-полюсный разъемчик, в котором задействовано только два провода.
Разъемы для подключения приборки е39. Спросите зачем?) Не для того чтобы подключать приборку от е39 вместо своей, нет. Приборка нужна для того, чтобы нормально работала диагностика, потому как, без приборки вы не сможете "достучаться" до того же EWS через диагностический разъем. Итак, тут зависит от того какая приборка у вас на руках — хай/лоу, рестайл/дорестайл. Потому, внимательно изучаем WDS и находим нужные нам разъемы. Кстати, я их разместил в коробке с ЭБУ двигателя, там же разместил и диагностический разъем. Чтобы заработало нужно подключить все нужные "плюсы" и "массы", а также, провод шины K-Bus. Можно и CAN, I-Bus, думаю лишним не будет. Именно по шине K-Bus диагностируется блок EWS.
Перейдем непосредственно к соединению этого всего в кучу. Используя распиновки с WDS соединяем разъем DME (X60004), EWS, диагностический и разъем двигателя (X6011). Там почти все совпадает по цветам, но лучше сверять по схеме. Не забываем присоединить разъемы для подключения приборки. При подключении "плюсов" внимательно смотрите от каких предохранителей они запитаны. Разные предохранители получают питание при разных положениях ключа, потому не следует слепо доверять интернету и т.д., а все перепроверять по схеме самостоятельно.
Аналогично поступаем и с проводами "массы".
Важно! В моторной косе, ближе к разъемам DME есть коротенький, сантиметров 5-7, провод с клеммой, который должен идти на массу — очень важно не забыть о нем, иначе очень долго придется плясать вокруг машины, которая не будет заводиться;) У меня он "спрятался" в косу и я оооочень долго не мог понять почему нихера не пашет.
Реле на моторной косе. Там их должно быть 3 штуки — реле бензонасоса, реле DME и реле форсунок. С ними все просто, но если вы не сняли их с донора, то следует обратить внимание, что реле DME не такое как остальные две. В этой релюшке размыкаемый "плюс" спаренный с "плюсом", который идет на катушку.

На это следует обратить внимание, иначе машина не заведется.
При подключении блока EWS следует обратить внимание на следующие вещи: если донор был на автомате, то тонкий BL/SW (сине/черный) провод должен идти на "плюс". Это нужно для того, что блок "думал" что селектор КПП в положении "N" или "P". Без этого EWS не даст разрешение на старт. Также, не забыть подключить бело/красно/желтый провод на шину K-Bus. Все остальное должно быть понятно по схеме. Не забываем подключить тороидальную катушку и вставить в нее ключ.
Сигнал скорости для DME. Еще один важный момент это получение сигнала скорости для ЭБУ DME. Для этого изучаем ETM на свою машину и ищем где и как в ЭБУ вашего двигателя передается этот сигнал. В своей е34 я его взял с приборки. Посмотрев распиновку разъема X20 в е34 можно найти провод, который идет от приборки к DME. Подключаем этот провод на 22й пин (GE/GN) разъема X60004.
Сигнал оборотов для тахометра. Этот сигнал берем с 17 пина (SW) с разъема X60004.
Сигнал для экономайзера приборки. В е39 этот сигнал передается по CAN, что совсем не радует… Не знаю насколько это правильно, но по крайней мере работает — сигнал был взят с одного из управляющих проводов форсунок. На разъеме X60003 есть шесть коричневых проводов с цветными полосками — выбираем любой и тянем к нему наш провод от разъема X20 проводки е34. После этого экономайзер ожил и БК начал показывать вполне правдивые подсчеты;))
Сигналы заряда батареи и уровень масла можно взять с разъема двигателя X6011. Смотрим распиновку и все станет ясно.
Сигнал температуры двигателя. С этим могут быть проблемы. Это связано с тем, что в m52/54 используется, так называемый, сдвоенный датчик температуры, сигнал с которого может не корректно восприниматься приборкой. Но, хай приборки, которые ставились на е34 нормально работают с этим сигналом и все корректно отображают. Мне повезло, на моей дорестайловой е34 с заводской полу-лоу проводкой шла именно такая приборка, и в итоге все заработало!
Электронный газ. Вообще, меня очень многие пугали этой электронной педалью, что это проблема при подобных свапах и т.д. ХЗ, но я так и не понял в чем эта сложность заключалась. Педаль становится без проблем, к ней тянется жгут с шести проводов от блока DME и все. На этом подключение заканчивается.
Концевики для педалей тормоза и сцепления. Тут собственно ничего сложного — схемы концевиков е39 и е34 похожи и все легко сращивается. Этот шаг не обязательный, но если захочется подключить мульти-руль от е39/38, то эти концевики нужны будут для круиза. Также, чтобы работали кнопки управления круизом — нужно протянуть провод от разъема X60004 к рулю — по нему работает шина P-Bus, нужная для работы круиза.
Если у вас DME с автоматной машины (у меня было именно так), то нужно перепрошить сам DME. Для этого нужно чтобы уже все было подключено и работала диагностика. В ETK находим семизначный номер прошивки для машины с механикой и стандартом Евро2 (это нужно что того, чтобы безболезненно отключить второй ряд лямбд) и с помощью WinKFP.
Вот еще для общего образования схема взаимосвязей основных узлов в е39:

Вот как то так… ) После всех вышеперечисленных манипуляций, плясок, матов и т.д. машинка завелась!;)
Если есть еще вопросы по тем или иным моментам — с радостью отвечу, обращайтесь;)
Update 14.03.2014.
На днях выявил проблему, которую упустил изначально — сигналы скорости отличаются. Скорее всего через разность датчиков и колец на ступицах или в принцыпах обработки сигнала с датчика в блоке ABS.
Короче, вопрос пока остается открытым. Сейчас думаю над этой проблемой, но скорее всего это будет приблуда, которая будет конвертировать сигнал с датчиков е34 в нужный сигнал для MS43.





Комментарии 54
Привет! Подскажи пожалуйста у тебя не было проблем со стартером? У мен е34 91 года там не было евс, косу поставил от м54 вместе с эбу, ИММО отшили и акпп тоже теперь ни как не могу найти сигнал на стартер. Рт замка зажигания доходит до блока реле а дальше нету
Приветствую, прочитал данный пост очень интересно и позновательно, жаль что не нашел его ранше возился с wds и книгой по34, вопрос в следующем, поставили мы м54 в е34 все подключили кроме кондера, со стороны косы кузова с разьема х20 в сторону старого компа идут два провода, черно-синий это с реле включения компрессора кондера и фиолетого-серый он идет с климы, они подключались к самому компу двигателя, как можно решить данный вопрос потомучто без кондера вообще ни как а в остольно все работае мы собрали е34 с мотором м54 на эл.пидали и акпп jatco, все прекрасно ездит без всяких нариканий. За ранее спасибо если хоть чем нибудь поможешь в данном напрвлении
Приветствую. Удалось решить проблему? Тоже интересует данный вопрос. Если помнишь что сделал, было бы здорово
привет! Спасибо за материал. Думаю над таким же свапом. Как-то получилось разобраться с сигналом скорости?
Привет, сможешь помочь, купил 528і по заводу 520і, сейчас стоит m52b28tu, не работает економайзер, при тесте приборки работает, на ходу стоит на 0, куда смотреть может что-то не подключено, дай наводку куда глянуть буду очень благодарен, машина 96 года. Приборка low
Хочу выразить огромную благодарность автору.
Спасибо!
Благодаря этому посту поставил и подключил м52ту на своей е34.
Все завелось и работает.
осталось победить датчик скорости, концевики педалейи подключить шины. — мелочи
мои нюансы:
1. м52ту без электронной педали — нашим проще
2. хай приборка рестайл е34 попросили свой датчик температуры (черный двухконтактный) подкинуть в гбц .
3. ews, проводка, мозг, двс — с было одной машины (е39)
все что потребовалось: этот пост, WDS по е39, схемы по е34 и головной мозг )
Привет подскажи с какого провода брал сигнал на приборку на температуру ож?
Приветствую, нужен совет опытного человека.
Ставлю м54 в кузов e87 (копейка), до этого стоял n45.
m54 с мозгом мс43. (евс ключ катушка все имеется)
соединил все провода на разъеме х60004 которые совпадают с моими из салона остались не подключеные только: 3, 10 (реле насоса я исключил на моем кузове в евс встроен он и управляет им тоже), 27, 32, 33, 36,37.
Все остальные соединились один в один.
Евс от мс43 (A836) подключил как и должно бытьСвободный только 13 (K-bus) мне его не куда цеплять.
в итоге: насос качает, форсы не льют, искры нет. Стартер крутится от евс мс43, от евс копейки не хочет крутиться.
куда смотреть для начала?
Можно ли запустить мотор без приборной панели родной?
какие провода для начала смотреть?
Машина на МКПП и моя и донор.
Сложно сказать, уже давно что-то подобное делал. Но, я бы для начала проверил еще раз всю проводку, а особенно, уделил внимание все ли "минусы" подключены. Я когда делал свап, столкнулся с такой проблемой, не подключил минусовый провод, вроди на моторной косе, симптомы были такие же — стартер крутит, искры нет, ошибок нет. Узнал это случайно, прислонив корпус DME к кузову, и машина завелась!)))) Вот так вот))
330bmw
Приветствую, нужен совет опытного человека.
Ставлю м54 в кузов e87 (копейка), до этого стоял n45.
m54 с мозгом мс43. (евс ключ катушка все имеется)
соединил все провода на разъеме х60004 которые совпадают с моими из салона остались не подключеные только: 3, 10 (реле насоса я исключил на моем кузове в евс встроен он и управляет им тоже), 27, 32, 33, 36,37.
Все остальные соединились один в один.
Евс от мс43 (A836) подключил как и должно бытьСвободный только 13 (K-bus) мне его не куда цеплять.
в итоге: насос качает, форсы не льют, искры нет. Стартер крутится от евс мс43, от евс копейки не хочет крутиться.
куда смотреть для начала?
Можно ли запустить мотор без приборной панели родной?
какие провода для начала смотреть?
Машина на МКПП и моя и донор.
доп плюс кинь.
я не смог без LCM только с приборкой достучаться до ews.
Просто герой! Я очкую затевать такой свап ) Терплю пока на 2х литрах, но тоже хочу приободрить машину
Поставили m52b28tu (ms42) в опель омегу ( www.drive2.ru/r/opel/1444115/ ) и поимели проблемы с сигналом скорости. Долго парились с максимальными оборотами, в итоге подпаяли провод сигнала скорости (разъём х60004 22 пин) к проводу идущему сигнал оборотов двигателя (разъём х6000417 пин).
С ms43 такая фишка тоже может прокатить т.к. описание сигнала скорости для обоих мозгов одинаковое и не завязанно на can шину.
Но если сработало у нас, не факт что сработает в других ситуациях. Знаю москвич с таким же как у нас мотором, и у него проблем с сигналом скорости вообще не возникло.
Спасибо, помогло немного, менял M52B25 E39 дорестайл на M54B30 E39 рестайл, по крайней мере заводится и едет)
где найти расспиновку разьема педали газа?
Ктонибудь придумал как обмануть сигнал скорости ДМЕ ?
Приветствую! Удалось решить проблему 5500 оборотов? если да, то как?
И EWS опять же кодируется с автомата на ручку и не требуется ничего нигде замыкать и колхозить.
Это не колхоз. В схемах WDS этот сигнал запитан "плюс" в версиях с механикой.
ограничение по сигналу скорости с ABS тупо можно отключить в прошивке. Так делают все свапщики M54 в старые кузова.
А вот это полезная информация, правда, жаль что уже не смогу это сделать. Спасибо!
marrakechRzn
ограничение по сигналу скорости с ABS тупо можно отключить в прошивке. Так делают все свапщики M54 в старые кузова.
Можно поподробнее на этом месте?
Что конкретно интересует? Какой параметр править? :)
Я делаю прошивки под свапы, если интересно-пиши в личку :)
Привет всем))) Ребята тоже самое проделал с е30 установил м 54 дме мс43 с электронной педалью, вот только педаль у меня не работает. По сканеру видно что комп видит педаль но заслонка не выполняет команду не пойму в чем дело?
очень подробно и грамотно расписано)) то же самое проделал в е30))
Здарова мужик. Мы поставил в е46 99 года двигатель s50b30 от 36.нам осталось подключить тахометр и темп воды. скажи что нам дальше делать.
как обошел Сигнал скорости для DME?
Хороший пост! Сохраню в закладках, мало ли понадобится!)
Скажи номер прошивки можеш дать е39 м52ту ставлю
У меня ж другая прошивка, да и не помню уже ее. Смотри свою прошивку по BMW TIS. Там все есть в разделе с ЭБУ двигателя.
Вопрос со снятием показателя скорости еще не решон?, та же проблема, мотор крутится 5500
Та пока нет… ;( К сожалению, последние полгода было совсем не до машины, и все идеи пока только остались в виде наработок… ;( Если найду решение — поделюсь!
Сам капаю сижу, уже многих подрядил, в конце недели будет известно, получится ли написать код по обходу датчика скорости
в противном случае придется цеплять приборку и АБС от Е46 или Е39
кстати мотор работает в безопасном режиме с потерей мощности…
Если я не ошибаюсь, то там ванос без датчика скорости не работает как надо, потому и потеря мощности. Кстати, а разве приборка от е39 имеет выход скорости? По схеме, на DME на вход скорости идет сигнал с блока АБС. Я не сравнивал сами датчики, но мне кажется что датчик скорости в е39 отличается от е34, тоесть, имеет или разное кол-во зубьев на ступице, или "снимает" данные чуть по-разному… Я пробовал ехать с подключенной инпой, то скорость показывается где-то в 5-6 раз меньше реальной. Потому, нужно попробовать сделать конвертер, которые будет читать импульсы с датчика е34, и выдавать сигнал, подходящий для е39. Собственно, это я и планирую сделать, но пока туго по времени… Конечно, было бы идеально, снять осцилограмму сигнала скорости с е39 с м54. Тогда было бы понятней что должно поступать в ДМЕ.
а ты с датчиком абс родным пробовал или от Е39-е46? может с них сигналы разные?
Я пробовал с родным. Да, как раз дело или в датчиках, или кол-ве зубцов на ступице. Потому и скорость разная. Но я пока не хочу колхозить датчик от е39. Я этим "убью" родной АБС в е34. А менять пока всю систему АБС, ставить все от е39, желания нету…
alexsmith33
Та пока нет… ;( К сожалению, последние полгода было совсем не до машины, и все идеи пока только остались в виде наработок… ;( Если найду решение — поделюсь!
Кстати вот еще написал может пригодится еще инфа
vk.com/doc-23667476_314364885
Да, очень полезно! Респект за проделанные труды по оформлению работы!
IIIMIHA
Кстати вот еще написал может пригодится еще инфа
vk.com/doc-23667476_314364885
привет из будущего)
спустя столько времени файл недоступен(. есть где-то в другом месте?
хороший отчет, молодец
У тебя плюс на ивс с зажигания(второе положение от него еще мафон начинает работает)?
Насчет ключа нет не сталкивался с такой проблемой. У меня чип постоянно в катушке стойт. Может на ивс от зажигания плюс перепутан?!
Дме перешивал сам на механику?
Да, сам разбирался. Оказалось ничего сложного.
Не поможеш с прошивкай под механику? Какие преспасобы нужный, что да как? А насчет термостата я подключил датчик после радиатора изминении нет!
Насчет прошивки — тебя дня начала надо установить EDIABAS, шнурок для диагностики. Короче, чтобы полностью все читалось и работало. Далее, нужно программой winfkp залить новую прошивку. Номер прошивки — можно найти в етк.
На каком этапе ты сейчас?
Насчет термостата, пока ничего сказать не могу… я пока его просто отключил и еще не разбирался, почему не пашет как надо.
Кстати, у тебя нет такой проблемы, когда машину заглушил, но не достал ключ (или не вернул в нулевое положение), то потом может не заводиться?)
Салам алейкум. А как насчет электронного термостата? Ну я имею в виду температура не падает ниже нормый? Постоянно в центре?
Привет! Да, есть такая проблема. Температура постоянно плавала. Полагаю что это связано с тем, что не хватает датчика температуры на выходе с радиатора. Пока отключил с термостата фишку и температура стабилизировалась.
Братец, огромное тебе спасибо, за проделланую работу, все инфа что ты тут добавил, очень пригодится при проведение такого же свапа, пока финансово готовлюсь) и подготовку для замены движка заканчиваю.) Будешь в Донецке, презентую 0.5 коньячка !))))
Договорились!)))) Есть что — звони, помогу чем смогу!)
Тоже м54 делать буд ! Спасибо ! Пригодится
Отличный материал, спасибо!
Та не за что!))) Не полный мануал, но возможно поможет не наступать на грабли, через которые прошел я)))
Да мне пока тоже не понадобится. Но на всякий случай в закладках сохранил )