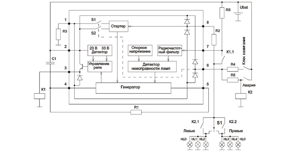
Как известно, правильные реле поворотов на Ланос изготовлены с использованием микросхем UAA1041A, U243D, УР1101ХП32, U2043B.
Эти микросхемы выпускаются в корпусах SOIC8 или DIP- 8
Кому интересно, то тут даташиты на подобные микросхемы.
yadi.sk/i/KHPvxn7f3A3krk
yadi.sk/i/rxrzddZz3A3kHH
Прочитав которые, становится понятно, что переделать реле для использования с диодами в поворотниках не так просто, параметры нагрузки заданы жестко. Городить конденсаторы, резисторы и т.п. не хороший выбор.

Есть вариант, купить дешевое китайское говно в котором нет и намека на проверку исправности ламп
www.drive2.ru/l/464171754001007666/
Но сколько послужит, такое реле неизвестно.
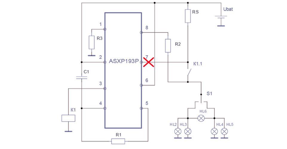
Но если внимательно прочитать даташиты, то становится понятно, что отключить проверку ламп в таком реле очень просто.


Достаточно разорвать цепь на 7 ногу микросхемы

Можно просто перекусить ножку, но тогда будет проблематично вернуть реле к исходному состоянию. Лучше обрезать дорожку печатной платы.
Приводить фото обрезания нет смысла, т.к. у каждого производителя своя разводка, более того у стокового реле может быть разная разводка печатной платы, в зависимости, у кого из ОЕМ производителей GM заказывал производство.
Важно только правильно определить ногу микросхемы и перерезать правильную дорожку ))))

Комментарии 19
Блин он глядит на мощность, правильно? Если меньше 27мВт, то считает мол перегорела. Если повесить его в воздухе, он же будет постоянно думать, что лампа перегорела, не?
Седьмая ножка — отключена производителем.
Да, вижу.
Ну так получается ход мысли правильный )))
Вот внутренняя начинка. Собрана на микросхеме УР1101ХП32.
У меня ЗАЗ Сенс 2014 года. За другие говорить не буду — не знаю. Уменя стоит реле МСС 49.3747-01 производства Украина. В нагрузке как лампы накаливания, так и с завода светодиоды в повторителях на зеркалах. В крыльях — повторителей нет. Вот такое реле стоит:
У меня отлично работает заводское обычное реле с диодами
Значит не заводское. Снимите и посмотрите, там будет стоять реле производства РФ.
Ну я по крайней мере туда не лазил и даже незнаю где оно стоит, предыдущие хозяева тоже врятли меняли, машина декабрь 05года сборка Украина
С завода приходили машины с реле производства РФ, но там были реле на микросхеме, с проверкой состояния лам. Оно в принципе не будет работать с диодами. Значит таки меняли реле…
А каким образом эта система оповещает водителя о сгоревшей лампочке? На приборке есть загорается что-то?
нет, просто лампочка начинает переключаться в несколько раз быстрее
Интересно, почему производитель, не делает это реле в двух вариантах.Если эта схема работает, то затрат минимум, а денег на продаже можно поднять.
для машин у которых диоды в поворотах другие реле. и да же не реле, а блок управления светом.
Это я знаю, но еще много машин выпускают с аналоговой энергосистемой и покупают их больше из-за доступной цены.
Хотел ставить диоды в повороты, потом подумал — нафига?
За 10 лет заменил всего 1 лампу в поворотах — и то когда фару снимал — уронил лампу и разбил )))
Тоже, с момента приобретения, ни менял лампы, за исключением головного света(ну тут понятно) и ламп подсветки приборов(перевел в красный цвет аля-ауди)))).
Ленивый я… Только по необходимости лезу. И под настроение )))
Аналогично)))))
nikhotin
Хотел ставить диоды в повороты, потом подумал — нафига?
За 10 лет заменил всего 1 лампу в поворотах — и то когда фару снимал — уронил лампу и разбил )))
Серег, помню один хохол перед новым годом выдал историческую фразу .
За полную достоверность не отвечу, но суть такова: еслибы щенки знали где находятся лампы поваров- то там былбы ксен!))
Сам таким был, и если в те года был яркий свет то я был бы его фанатом.
Молодняку свойственно все петушиное.
Повзраслеют- жизнь обламает.
Пусть почудят…
Их время)))