Денис-Самоса просил фото плафона с электро люком

Запись служебная, конкретно для "маньяка электрика"
!-)))

Дивись Дэнчиг
Задавай еще вопросы, потом я тебя буду "терзать вопросами по Эберу"(зима ведь "на носу")

Запчасти на фото: 7293602


Запчасти на фото: 1700959

















Комментарии 14
Всем привет! Подключаю люк в машине где его не было изначально. Меняю потолочную проводку и в той что с люком — один провод синего цвета с белой полоской опускается вниз со всеми остальными к блоку предохранителей Не знаю куда его подключить. Подскажите. 701906231
Если ещё не поздно, спустя четыре года, это подсветка.
Дэнчиг, подскажи, как эти заглушки выковырять
Плату не смог снять, со стороны кнопок
Хотел "по быстрому" красные светодиоды 12В вставить и запитать к габаритам(типа как на плафоне Шкоды Октавии или Суперб)
Спасибо, Игорь, мне нужны были фото с цветами проводов, квадратного разъёма.
Тот плафон, что у меня, там заглушки не съёмные, цельное литьё с корпусом.
Плату сними, отжав четыре стопора(вроде 4-е, а может и 6-ть, не помню), дырки просверли, да вклей туда диоды, там места полно.
Блин, сказал бы сразу, что нужна распиновка по цветам
Давно бы отписал, цвета
По фото хоть разберешься?
На Шаране, цвета проводов другие, но пины управления и самого люка совпадают, зато сам переключатель разрисован подробнее и св.диоды совпадают с самой кнопкой, я её вскрывал и проверял.
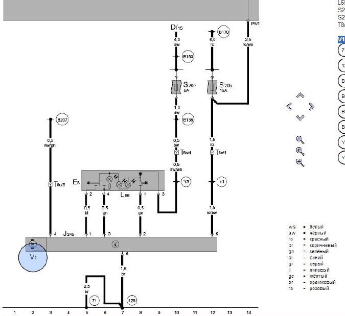
Хреново, что нет чистой массы, минус идёт от исполнительных элементов. Ломаю голову, как подключить подсветку, если подключить минус на 4-й пин, будут гореть св.диоды, НО при нажатии кнопки на открытие, получается КоЗа, и выгорает токоведущая дорожка.
83region
Блин, сказал бы сразу, что нужна распиновка по цветам
Давно бы отписал, цвета
По фото хоть разберешься?
По цветам сходится с родной схемой, но как то, то ли криво, то ли совсем схематично, нарисованы св.диоды в кнопках, и так только в схеме Т4
samos74
Спасибо, Игорь, мне нужны были фото с цветами проводов, квадратного разъёма.
Тот плафон, что у меня, там заглушки не съёмные, цельное литьё с корпусом.
Плату сними, отжав четыре стопора(вроде 4-е, а может и 6-ть, не помню), дырки просверли, да вклей туда диоды, там места полно.
!-)))
i-a.d-cd.net/50831b9s-240.jpg
samos74
Спасибо, Игорь, мне нужны были фото с цветами проводов, квадратного разъёма.
Тот плафон, что у меня, там заглушки не съёмные, цельное литьё с корпусом.
Плату сними, отжав четыре стопора(вроде 4-е, а может и 6-ть, не помню), дырки просверли, да вклей туда диоды, там места полно.
Может ты знаешь, что за наклейка
SignDesign
www.drive2.ru/l/482296653429080732/
Забей, это хрень какая то, дизайн чего то.
Умеешь, ты успокоить, как всегда
!-))))
Забью, на надпись
samos74
Спасибо, Игорь, мне нужны были фото с цветами проводов, квадратного разъёма.
Тот плафон, что у меня, там заглушки не съёмные, цельное литьё с корпусом.
Плату сними, отжав четыре стопора(вроде 4-е, а может и 6-ть, не помню), дырки просверли, да вклей туда диоды, там места полно.
Подключение люка к плафону A6 C5(часть 2)
www.drive2.ru/l/7696286
Тоже люк, всё делал!
as8.ru/forum/viewtopic.php?f=93&t=16827
Схема подключения люка D2
www.audiworld.com/forums/…OPufYQuBg6dhHc5ebOkNKFZrA
83region
Дэнчиг, подскажи, как эти заглушки выковырять
Плату не смог снять, со стороны кнопок
Хотел "по быстрому" красные светодиоды 12В вставить и запитать к габаритам(типа как на плафоне Шкоды Октавии или Суперб)
запили диоды масу на серый провод а плюсом через 1 килоом резистор к чорному проводку. У меня такойже плафон и таже система) денис если не секркт что имено тебе нужно знать про плафон? у меня дома есть ищо один могу сфоткать или розказать про цыетность и назначения проводов
Снимал на мобилку Сони-Эриссон(последние 3 фото с мобилы МТС Смарт3)
Почему то я подумал, что немцы делали кнопки стандартных размеров