
Предисловие
Первое и наверно самое главное, что вызывает проблемы при постройке инжектора, это так называемый, реперный диск. Самая важная деталь! Когда переделываешь двигатель на инжекторный, сталкиваешься с такой проблемой, что готовых, отлаженных решений или подходящих узлов от других двигателей нет. И это не только относиться к оке, но такая проблема может быть и с другими двигателями. Поскольку двигатель оки на половину восьмерочный, то реперный диск обычно берут от 2108. Как многие знают шкив оки имеет дисбаланс. Поэтому решение для оки, это приобрести от инжекторной 2108 шкив и его дисбалансировать. Однако есть и другие варианты которые описан, например, тут и тут. Но воспользоваться я решил первым вариантом.
Изготовление
На драйве скопилось достаточно много вариантов как дисбалансировать шкив. Самый распространенный, это залить нужную область в шкиве свинцом. В большинстве случаев народ распиливал, пополам, оковский шкив и узнав разность масс, заливал пол шкива свинцом. Метод этот, так сказать, гаражный. Зная курс ТММ, можно вычислить необходимый дисбаланс и подобрать нужное количество свинца и это значит, что нет необходимости заливать целиком пол шкива свинцом.
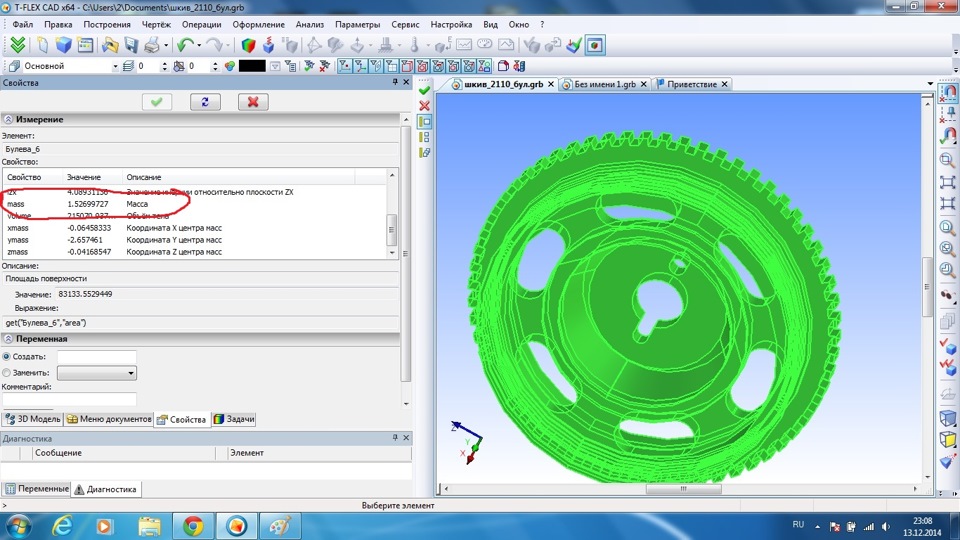
Купив шкив, я снял с него размеры и составил модель шкива в ПО T-flex, установил плотность материала и получил массу шкива. Ну и для точности взвесил шкив на весах. Чтоб определить какой нужен дисбаланс, необходимо знать массу тела и расстояние от центра до центра масс. Если перемножить эти данные, то получим значение дисбаланса. Значение для шкива 11113 равно 12630г.мм. Для справки, шкивы оки 1111 и 11113 различимы. Для шкива 1111 дисбаланс равен 11460г.мм (значение взято из интернета). Для того чтоб отличить шкив 1111 от 11113, нужно посмотреть на тыльную сторону шкива. На шкиве 11113 имеется проточенная канавка. Далее зная вес нового шкива и зная необходимый дисбаланс, можно рассчитать расстояние от центра до центра масс. И соответственно определить зону заливки и количество свинца. Для удобства я создал модель которая имитирует залитую область. После расчетов, подобрал наилучший вариант заливки. Разметил шкив, после сделал форму из глины для заливки, на плавил свинца и залил. Излишки убрал на токарном станке.
Вывод
Возможно многим мой метод покажется не понятным и недействующим. Но как показала практика этот вариант работает. И поскольку я эту статью пишу уже после запуска мотора, смею утверждать, что метод рабочий и мотор на таком шкиве работает хорошо.
P.S. Даешь научный подход!























Комментарии 14
Здравствуйте. Можно заказать у вас такой шкив?
Привет. Можно попросить модели шкивов? Буду благодарен! Mik-polunin@mail.ru
Привет, можешь дать дополнительную информацию по поводу расчётов?
Какую информацию? все просто, измерил, начертил, получил цифру и залил.
Угол сектора
Массу залитого свинца, на скриншоте написано 260, но ты отвечал 230
Масса залитого свинца 262г. Следующий комментарий от Korg-master после не правильного ответа (внимательней читать). Угол заливки очень дробный примерно 86,84 градуса. Не рекомендую использовать эту цифру т.к. сам ей не пользовался, а позиционировал сектор заливки с помощью зубьев. Для этого была сделана фотография №7 (по счету сверху)
Спасибо, ещё такой вопрос
Свинец в ходе эксплуатации не отлетает?
я проехал около 40 т.км. Инжекторная система переставлялась несколько раз с одного мотора на другой, в том числе и шкив. Второй мотор боевой для соревнований. Крутиться около 8200об. мин (на фото если постараться можно разглядеть (на компьютере)). За весь период езды один раз попал в аварию с ударом в правое крыло, обломило шейку коленвала на которой сидит шкив. Свинец не пострадал)))). 3 мотора пережил и хоть бы хны. Небольшая рекомендация: для надежности перед заливкой свинца, хорошо бы подогреть сам шкив (я это делал в духовке)
Full-zero
Масса залитого свинца 262г. Следующий комментарий от Korg-master после не правильного ответа (внимательней читать). Угол заливки очень дробный примерно 86,84 градуса. Не рекомендую использовать эту цифру т.к. сам ей не пользовался, а позиционировал сектор заливки с помощью зубьев. Для этого была сделана фотография №7 (по счету сверху)
Не подскажешь где прошивку взять?
Уважаемый Full-zero, здравствуйте!
Как понимаю, на пятой фотографии сверху (скриншот) в строке "mass" (масса) указывается 1,526 грамм, что сопровождается доказательством с шестой фотографии со шкивом на весах.
А вот на вопрос Hashidov Вы отвечаете, что масса свинцовой заливки составила 230 грамм.
Однако на седьмой по счету сверху фотографии (тоже скриншот) в строке "mass" указана цифра 0,26273692 (как понимаю — это 262 грамма), а в строке "volume" — 23047,0980.
Какой цифре верить? С программой T-flex совершенно не знаком, потому и спрашиваю у Вас…
Спасибо заранее. С уважением, Сергей.
262г. Это моя не бдительность, отвечал впопыхах. Извините
Премного Вам благодарен за ответ! :)
и сколько в итоге ты грам свенца залил?
там на скриншоте видно: 230г.