Приветствую вас мои друзья и читатели БЖ.
После покупки комплекта DSP и отправки сабвуферов в Киев на восстановление, я принялся изучать информацию по подключению этого всего в Семёна.
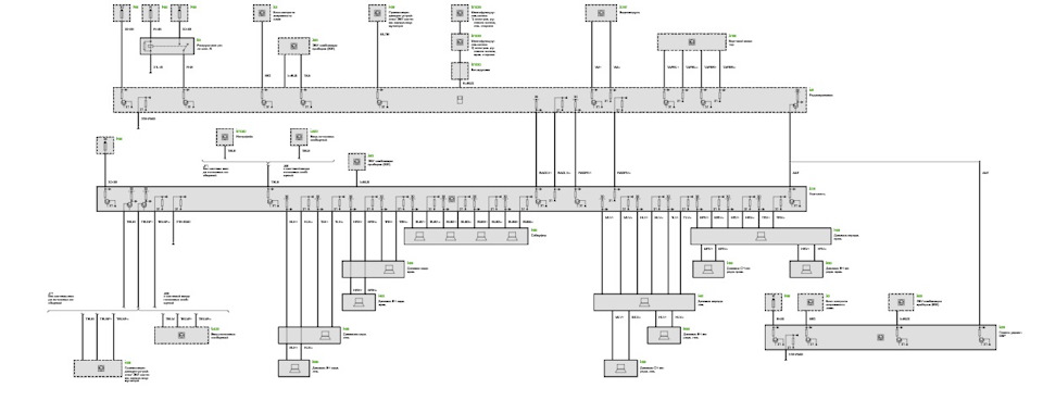
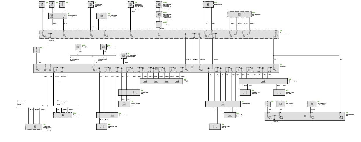
Скажу что инфы мало по этому вопросу, и если и есть где, то не совсем полное описание.Но для начала нужно было вникнуть в электрические схемы по подключению усилителя Top HiFi, так как предстоит перелиновка 2 фишек с моего HiFi усилителя, в 3 фишки Top HiFi усилителя.
Конечно в этом нужна программа WDSсо всеми подробными электрическими схемами и описанием, которую я все время никак не смог установить на ноутбук.
На этот раз я установил ее, вернее не я а Йотис PersonaRM,который по удалённому доступу все установил и настроил за считанный минуты, спасибо большое ему!
Первое время пришлось немного вникать в схемы, откуда и куда все идёт, но поверьте там есть навигация и описание каждого разъёма, обозначение цветов проводов и так далее.Поэтому через 2-3 дня я можно сказать«вкурил»все это дело и для меня WDS стала 2«Библией BMW» после .









Так как предстоит установка DSP и прийдется подключать провода, я решил преобрести стриппер(приспособление для снятия изоляции с проводов)и кримпер-обжимные клещи для контактов, концевиков и соединительных муфт.
Буду обходится без пайки и планирую все провода соединить через соединительные муфты, а сверху дополнительно термоусадкой защитить дополнительно.
У нас этого инструмента нет и было сначала заказан с Украины набор из 2 обжимных клещей.
Одни клещи для обжима концевиков контактов(пинов), а вторые для обжима муфт.
Но я искал ещё обжимные клещи чуть другой конфигурации и нашёл их в Киеве, так же заодно заказал стриппер(приспособления для снятия изоляции с проводов)и ещё увидел наборчик для съёма пинов с фишек.
Во всем этом мне так же помог Йотис, спасибо ещё раз тебе и через неделю все было у меня.
Все пришло, купил для теста немного контактов и взял ненужный провод для эксперимента.




Стриппер отлично снимает изоляцию с провода.



Далее пробуем обжать провод, тут уже нужно подбирать подходящий размер для обжима.Получилось для первого раза неплохо, скоро буду набивать руку)

Жду в ближайшее время обжимные муфты термоусадочные и некоторые элементы проводки на полку сабвуферов.

Всем желаю удачи и ровных дорог!





Комментарии 21
А где в Киеве восстанавливал сабы, и как результат
Ну там товарищ нашёл где восстанавливают и они ещё там, по результатам отпишусь.
Лучше смотреть схемы в newtis)
Я смотрел и там тоже)мне в WDS больше нравится)
Геморой с явой этой) поставили мы на 10ку
То заблочит то ещё что то, надоело)
У меня 7 стоит )
фотки схем бесполезны =( драйв режет фотки, подписи не разобрать.
подскажи название или артикул набора для вытаскивания пинов из разъёмов, интересует три круглых трубки )))
Режет?я что-то и не обратил внимания.
Набор заказывал в Киеве, три трубки шли в наборе )
Я гляну и скину в личку где заказывал
ага
На моей Е-38 (1996г) тоже стоит ТВ 3х4 и DSP и так же как у многих вышли из строя 3 из 4-х динамиков на задней полке(сабвуферов) купил б\у полку с целыми динамиками на разборке (еле нашел целые) .Так вот честно говоря у этой системы ДСП только есть приятная вещь, типа эхо и "присутствия" в зале и т.д., а как музыка -полно ГОВ*О, особенно если сравнить с другими автомобилями(мерседес, нек.вольво и т.д.) Если бы не ТВ и бортмонитор, я бы наверное в свою машину установил другую(самостоятельную) аудиосистему . И меня бесит, что в Е-39 и Е-38 они впихнули везде 13см динамики?, я думаю музыка (заводская) в машинах такого класса должна начинаться как минимум с 16-ти см. динамиков. Вот 3.5 года назад в БМВ сына я установил аудиосистему с головой АЛЬПАЙН 137ВТИ и хорошей (не дешевой) акустикой FOCAL, хорошими усилителями, хорошей дорогой проводкой и отдельным хорошим САбвуфером (12 дюймов) -вот это я понимаю звук получился. Моя музыка на Е-38 на его фоне звучит как мобильный телефон.
Согласен что сейчас много есть что можно установить)мне просто хочется сделать все штатно и минимум «колхоза».
Я не фанат музыки и думаю качество того что получится меня устроит)
Вот из-за "колхоза" я не хотел трогать свою музыку .Я тоже не ярый АУДИОФИЛ, нет конечно я музыку очень сильно люблю, но я имел ввиду я не тот, которые готовят свои машины для аудио соревнования(я любитель) .Но иногда и хочется послушать хорошую музыку с хорошим и качественным звучанием.
Ну весной дай бог установлю и убедюсь какое же качество и есть или разница)
Удачи и хороших результатов!
Спасибо большое!
Знакомая работа))), я правда сразу в андроид ушел и не стал старую акустику оставлять — нашел замену достойную из штатов. Рекомендую сразу заказать фурнитуру для крепежа полки — там все по другому крепится, отлично от HI FI комплектации. 4 или 6 шурупов с головкой под ключ на 6 если не ошибаюсь. и второй важный момент- DSP услилитель в багажнике висит на своей, отдельной раме — она отличается от рамы под HIFI усилитель. Я выкрутился потому что из блоков ничего вообще не осталось, только усилок ))), рама периодически всплывает на ebay. Будут вопросы пиши, подскажу что куда.
Ну у меня ноутбук для диагностики отдельный )и там старая винда стоит.
По поводу крепления да смотрел по схеме, там другие элементы крепления.
А вот по поводу рамки по номеру они одни и те же что и под HiFi, получается нужно ещё и ее искать?
Сорян, по рамке ты прав там один номер 65 12 8 352 488, это я затупил — я когда собирал свой — одна фотка этой рамки меня с разбора смутила, решил что они разные, а по номеру не пробил.
О а то я уже подумал где ее искать))одной проблемой уже меньше))
med20VEd
Знакомая работа))), я правда сразу в андроид ушел и не стал старую акустику оставлять — нашел замену достойную из штатов. Рекомендую сразу заказать фурнитуру для крепежа полки — там все по другому крепится, отлично от HI FI комплектации. 4 или 6 шурупов с головкой под ключ на 6 если не ошибаюсь. и второй важный момент- DSP услилитель в багажнике висит на своей, отдельной раме — она отличается от рамы под HIFI усилитель. Я выкрутился потому что из блоков ничего вообще не осталось, только усилок ))), рама периодически всплывает на ebay. Будут вопросы пиши, подскажу что куда.
Кронштейны одинаковые, в них предусмотрены точки крепления по оба усилителя, а вот про шурупы так и не понял о чем речь!)
я про позиции 5 и 6 для полки, не в багажнике.