Часть 1 "Теория — Диагностика — Ремонт"
Пролог
Одним прекрасным, жарким, летним днём вы садитесь в свою любимую машину. И замечаете, что сегодня, что-то жарко. Понижаете температуру воздуха в салоне. Но всё ровно жарко. Температура уже на минимуме, а воздух дует тёплый.
И так у нас есть проблема, Не холодит кондиционер.
Теория
Прежде чем перейти к диагностике нам нужно понимать, ОСНОВНЫЕ шаги и алгоритмы работы кондиционера.
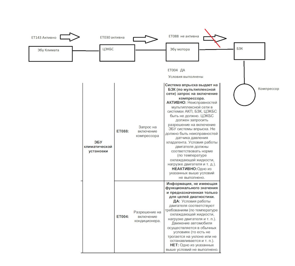
— Мы нажали кнопку AC, что происходит дальше.
— ЭБУ (Электронный блок управления) через ЦБЗК (Центральный блок защиты и коммутации) подаёт 12 вольт на электромагнит в муфте кондиционера.На несколько секунд! (3-5 сек.)
— Магнит притягивает фрикционный диск. Он входит в зацепление и начинает работать насос кондиционера, он же компрессор.
— ЭБУ мониторит давление хладагента в системе.
— Если давление растёт за эти 3-5 секунд, то Муфта остаётся в зацеплении и система работает в штатном режиме.
— Если Давление не изменяется. То подача 12 вольт на магнит прекращается. В эбу записывается ошибка DF1070, а может и не одна. И пока её не удалить, подача питания на муфту будет не возможна.</i></b> Что значительно усложняет диагностику, так как требует постоянно сбрасывать эту ошибку.
PS: Это Краткая и самая простая на мой взгляд схема работы. Но ЭБУ также мерит температуру наружного воздуха, температуру воздуха в салоне и интенсивность солнечного излучения, которые тоже влияют на работу кондиционера.
Диагностика
Судя по тому, что я нашел по форуму и и драйву, касательно проблем с кондиционером. Я расположил пункты диагностики по популярности проблем.
1) Конечно сначала нужно понять, есть ли хладагент в системе. И если есть в достаточном ли он количестве.
Честно, я не знаю способа, как это проверить в домашних условия, кроме, как через PyRen. (Либо едем на сервис по заправке кондиционера)
Подключаемся PyRen (Об установке, настройке и использовании, читайте и задавайте вопросы тут ---> www.drive2.ru/l/9214434/ )
Заходим Система впрыска — System parametrs — Кондиционирование воздуха — Холодный контур

Если хладагент ушел, значит заправляем, ищем утечки и тп. (Сохнут прокладки, гниют трубки, пробивается радиатор) ну в общем тут всё понятно.
2) Если в наличии хладагента вы уверенны. Переходим к считыванию ошибок, раз уж речь зашла о PyRen.
Ошибки по этой проблеме отображаются в блоке системы впрыска
Для Диагностики на главном экране выбираем пункт RESCAN ERRORS.
Если в блоке есть ошибки заходит в блок — Device Errors и изучаем подробно, что к чему. Если нет переходим к пункту 3.
Самые популярные ошибки
— DF232 и DF049 По датчику давления хладагента.
— DF1070 Ошибка Холодного контура
Поиск в Яндексе выдаёт огромное количество Отчетов и тем на форумах, которые мы рассмотрим в следующем Пункте.
Раз yandex.ru/search/?clid=95…%20меган%202&l10n=ru&lr=2
Два yandex.ru/search/?text=DF…0меган%202&lr=2&clid=9582
Три yandex.ru/search/?text=DF…0меган%202&lr=2&clid=9582
3) Если следовать букве документации из Dyalogis, то получив одну из этих ошибок, первое, что мы должны сделать, это проверить разъёмы на целостность и окислы, и проводку на повреждения.

Для удобства снимаем бампер. В Месте отмеченное зелёной стрелкой, идет алюминиевая трубка и на ней находится датчик давления хладагента 7701205751 . Проверяем его разъём, очень часто он окисленный. Проверяем его проводку.

Прямо за этой трубкой находится компрессор. На него приходит двух контактный разъём. Делаем всё тоже самое.

Для компрессора есть даже ремонтный разъём под номером 8201046397, который в своё время меняли бесплатно по отзывной компании. У меня именно такой и стоит, еще с 2008 года.
4) Если разъёмы и проводка целые, переходим дальше.
Датчик Давления Хладагента, может быть не исправен. При этом если мы получаем по нему ошибку DF232 или DF049. то тут всё понятно. Меняем датчик.
Но может быть такое, что датчик присылает показания, они в допустимых значениях. Но они не изменяются. или изменяются, но не адекватно.
Дальше Разумно будет проверить приходит ли 12 вольт на электромагнит.
ЕСЛИ ЕСТЬ ОШИБКИ ИХ НУЖНО СНАЧАЛА СБРОСИТЬ. При сбросе. Зажигание включено, двигатель заглушен, ручка в паркинге или нейтрале
— Отсоединяем разъём от компрессора.
— Подключаем контрольную лампу.
— Запускаем двигатель
— Нажимаем кнопочку AC
— Контрольная Лампа загорелась и потом погасла, и в ЭБУ снова записалась ошибка. Хорошо переходим к пункту 5
— Нет, Значит ещё раз
Проверяем и прозванием проводку до ЦБЗК.
Проверяем разъём в Блоке.
Проверяем Предохранитель в Блоке.
Проверяем Реле в блоке.
5) Проверка муфты. Для этого нам нужен мультиметр.
Включаем его либо в режим измерения сопротивления до 20 Ом или режим Прозвонки (Помимо сигнала будет показывать сопротивление до 30 Ом)
Мерим. Если Прозванивается и показывает 3-4 Ом. Всё ок.
А если Нет. Значит в электромагните перегорел термопредохранитель.
Тут два пути и оба они относительно сложные.
— Первый это ремонт электромагнита
Вот отличный отчет! www.drive2.ru/l/503706893600949334/ —
Вот как снять и разобрать компрессор и муфту www.drive2.ru/l/8899051/
Вот хоть не меган, но ситуация такая же www.drive2.com/l/480701262057177341/
— Второй купить Ремонтную муфту
Электромагнитная муфта компрессора Номер для заказаBO-1045 Стоит примерно 1500-2000руб
Для Любителей АлиЭкспресс ru.aliexpress.com/item/32…253214b6f8c6e9a85d33e5162
Китайцы уже всё придумали)
Так же Можно купить всю муфту в сборе ru.aliexpress.com/item/32…82-464a-a213-8c76537c65c4
6) Самая дорогая поломка. Заклинило компрессор.
Рассмотрим симптомы. (При условии, что всё остальное исправное и работает)
— Приключении кондиционера муфта входит в зацепление, но провернуть, компрессор не может. Плунжерный механизм сам себя перемолол.
— До тех пор пока муфта не разомнётся, по причине того что давление в системе не меняется. Как правило начинают падать обороты и двигатель какбы "затухает"
— Так же может быть свист проскальзывающего ремня
— Или скрежет прижимной пластины о ролик
Причина клина компрессора:
— Это отсутствие или недостаточное количество масла в системе, несвоевременное или не качественное обслуживание обслуживание.
Достаточно один раз проворонить момент и дать поработать на сухую. Как в замкнутой системе начнет появляться стружка. Хоть и часть стружки осядет в осушителе. Та что останется будет работать, как абразив.
Варианты Решения:
— Купить компрессор.
Мой компрессор фирмы delphi идет под номером 8200940837.
Если покупать оригинал Рено то это на лето 2019 года 38000 рублей
если покупать DELPHI TSP0155831 это 21000 рублей
Если покупать различные аналоги это 16000 рублей www.i-bery.com/search.htm…rt_search=1&brand=Renault
— Покупка БУ с разборки, от 8000 до 12000 рублей. Покупать только от безысходности
— Ремонт Компрессора
Оказывается Клин это не приговор. Этим летом у друга заклинил компрессор. Двух контурная система.
Новый компрессор оригинал 55000 рублей, Аналоги 35000 рублей.
В сервисе расточили цилиндры и поставили ремонтные поршни большего диаметра. Обошлось 18000 рублей
Но после клина и если есть стружка в системе. Нужно поменять осушитель (3000-5000 рублей) и промыть систему от остатков стружки (около 5000 рублей в зависимости от сервиса)
Часть 2: "Что случилось у меня…"
1) Перестал Холодить кондиционер.
2) Диагностика PeRen показала ошибку DF1070 по холодному контуру.
3) Даже после сброса ошибки муфта не входила в зацепление.
4) Проводка целая, разъёмы целые, питание приходит
5) Электромагнит не показывает сопротивление ноль.
6) Значит перегорел термопредохранитель.
7) Значит был перегрев…
8) Также через два дня начал шуметь подшипник, что подтвердило версию перегрева.
9) Мой мастер, как раз ушел в отпуск на 10 дней. Но ездить то надо…
10) Почти Пи***ц…
Неделю я ездил без кондея и с шумящим подшипником. В первый же день когда мастер вышел из отпуска я отвез ему машину и он даже всё починил. Но есть один нюанс.
Подшипник не просто шумел. Он в какой-то заклинил и его начало просто вращать в посадочном месте, на самом компрессоре. Металл об метал с песочком и грязью, уничтожая посадочное место.
Потом он встал на перекос и начала тереться о прижимную пластину. На которой в добавок лопнула одна из трех пружин. И видно это было только после снятия…

Мастер восстановил мне по крупицам компрессор и посадочное место подшипника, заменил подшипник, восстановил прижимную пластину. Но сейчас вопрос стоит на долго ли. Надеюсь до следующей весны он не развалится.
А так уже надо думать о замене компрессора…
Это необычайное стечение обстоятельств. Обычно все эти проблемы проявляются по отдельности. Я же словил джекпот.






Комментарии 35
Довольно подробно и познавательно. А у нас в муфте термодиод или терморезистор?
резистор —
Сопротивление растёт, с повышением температуры.
спасибо
shurec13
резистор —
Сопротивление растёт, с повышением температуры.
Не могу решить задачу! Сездил уже к 5ти горе мастеров, и никто не даёт правильного ответа! Где найти датчик температуры салона если у меня крутилки обычные? По схемам нету этого датчика. Может ты поможешь? Терморезистор перепаивал, хотя старый показывал идентичны показания с новым!
А зачем он нужен если нет климат контроля.
У меня он в кожухе крепления зеркала.
Он у тебя точно есть?
Если pyren или car scanner подключить с него показания будут отображаться?
В пирене нету. В сканере вот
shurec13
А зачем он нужен если нет климат контроля.
У меня он в кожухе крепления зеркала.
Он у тебя точно есть?
Если pyren или car scanner подключить с него показания будут отображаться?
В пирене его и не будет, т.к нету климата. В том то и дело, 2 из 5 указали на этот датчик! Но где он, я не могу найти! Нету его в схемах. Сегодня я скачал сканер, и к моему удивлению, я тоже увидел этот параметр. На самом деле я искал датчик хладагента
Датчик давления фреона. Стоит на трубке рядом с радиатором под правой фарой.
Внутренняя температура это и есть датчик температуры салонаю . если он выводит -40 значит его нет. Это просто значение заглушка.
Сегодня специально снял бампер узнать его номер и посмотреть на него
shurec13
А зачем он нужен если нет климат контроля.
У меня он в кожухе крепления зеркала.
Он у тебя точно есть?
Если pyren или car scanner подключить с него показания будут отображаться?
И t меняется от того, какой режим я выбрал. Вот последний, самый быстрый
Нет, джекпот словил я, все целое, датчик поменян, ошибок нет, заправлен как нужно, компрессор и муфта целы, и он не фурычит а проблема в мозгах и некто не может разобраться уже надоело деньги платить всяким мастерам(
Там же система включения абсолютно тупая. На магнит подается 12 вольт. Муфта замыкается. Компрессор качает.
Не ужели никто не может просмотреть проводка от блока комфорта. Посмотреть реле в блоке комфорта. И проверить приходит ли сигнал от эбу на блок комфорта.
Там больше ничего же нет.
Если блок комфорта целый значит эбу. Если снего не приходит сигнал. Значит вскрыть блок или найти такой же и проверить с ним.
Может в эбу просто конденсатор или резистор сгорел и всё
Диагностикой можно муфту включить на заглушеном двигателе а сама не включается, по поводу другого блока то геморно с ними, если блок комфорта заменить то нужно его обнулить чтоб потом привязать, а блок впрыска проще заменить в связке с цкбс, замок руля и ключ карта от донора, или перепаять со своего блока епромку чтоб эмобилайзер работал, а если вся беда в той самой епромке то нечего не даст и тогда вообще запутаюсь в чем проблема
Не подскажешь, как посадочное восстановил мастер?
Да по сути его не восстановили.
Намазали какой-то очень злой эпоксидной. Чтобы подшипник мне люфтил. Но соосность всеровно ушла. И в итоге к концу лета шкиф разволился
Без кондея шкив нормально крутится. Как включишь, шкив начинает мотать, в салоне слышно шум.
Сегодня снял шкив, посадочное разбито. Посмотрю как новый сядет.
Шкиф несоосен с прижимной пластиной. www.drive2.ru/r/renault/megane/1226813/ вон же смотри я писал об этом у меня о кондиционере аж 4 поста.)
Нах.й он вообще в этой машине не нужен, только нервы и трата денег, я его выкинул полностью и стало только двигателю легче и мне
Привет. Очень интересно и грамотно написано.
У меня df232 1.def. Недавно появилась. Один вопрос, можно ли снять разъем и без него ездить? Временно, разумеется. Просто, вроде как этот датчик связан с ДПРВ.
И еще такой вопрос, может подскажешь.
У меня по комплектации не предусмотрен датчик температуры наружнего воздуха. Но ошибка по нему есть запомненная. Я этот датчик сам ставил (может год назад), но тянул напрямую на дисплэй, в ЦЭКБС не стал пока тянуть. Может ли быть связано это как-то с данной ошибкой? Как и ожидалось, значения температуры воздуха неадекватные.
Неправильные Значения температуры могут быть из-за кривого датчика. Такие отчёты есть на драйве.
Да разъем с датчика давления хладагента, и компрессор можно снять и ездить
Благодарю. То есть значение температуры воздуха на работу системы охлаждения не влияет у меня? Без климата у меня.
Все классно расписано! Подскажите куда мне лезть. Вчера перестал холодить кондей… Думал мало фреона… поехал к знакомому заправиться подключив оборудование он сказал что давление в норме 7кг, завел машину, на манометре выросло давление до 14-15 кг, он говорит что в это время уже давно должен включиться винт, но он молчит… Думаю съездить сначала на диагностику, а там видно будет… По симтомам что может сказать? К чему готовиться?
Причем тут давление и вентилятор?
Вентилятор включается от температуры
Притом, что речь идёт о климат контроле, а не о системе охлаждения…Я предполагал что датчик давления хладагента рулит как включением компрессора, так и включением наружного вентилятора…
Отличная запись. Сохраню
У меня, конечно, не совсем Меган, но при отключении зажигания ошибки сбросить невозможно, так как диагностический разъём тоже гаснет. Что я делаю не так?
Я не правильно написал.Спасибо!
сейчас исправлю!
Зажигание включено, Двигатель не запущен.
Очень познавательно. Спасибо
Благодарю за инфу, теперь хоть знать буду в какую сторону бежать… Тачку взял 29 июня, ещё не дошел до подкапотки…
1. Эбу не включит муфту даже на 3-5 сек если давление ноль
2. Каким датчиком ЭБУ измеряет температуру хладагента в системе и какой это параметр в пюрене?
По пункту 1. Согласен на 100%
По пункту 2. Да наверное Я увлекся написав про температуру хладагента. Исправлю.
ЭБУ. Мерит температуру воздуха салона. Наружного воздуха. И интенсивность солнечного излучения.
Понятно
Температура воды -40?
Это демо режим. Без подключения к машине. Выводит только пункты меню. Всё значения либо неизвестные либо. Начальные
расписал как положено)а так да, беда, компрессор стоит бабки, но прохлада ценится сильнее