Всем привет. Установил я наконец-таки себе фаркоп и сразу столкнулся с особенностью современных автомобилей. Эта особенность заключается в том, что (в моем случае) нельзя добавить в цепь поворотников еще одну лампочку накаливания (которая находится в фонарях прицепа). Блок управления в автомобиле, из-за лишней лампочки думает, что произошел разрыв нити или вовсе перетерся попросту провод, ток в цепи увеличился и дабы избежать дальнейшего КЗ и возгорания проводки вырубает функцию поворотников. Можно конечно просто заменить на прицепе лампы на светодиодные и все будет хорошо. Но получается будет хорошо только с моим прицепом. А если я решу подключить другой прицеп то, придется тацевать с бубном и менять лампочки. А это крайне не удобно.



Решение этой проблемы не сложное. Установка блока согласования! Работает он просто. Получая сигнал от рабочей, стандартной цепи поворотников автомобиля, через силовые ключи, в виде реле или транзисторов этот блок включает лампочки на прицепе подавая +12в зачастую напрямую от АКБ авто. Таких блоков уже напридумывали вагон и маленькую тележку. Цены на них также варьируются (в 2020году) от 3000р.-9000р.
ПФф… Но я же любитель изобрести велосипед) Поэтому взялся за дело))
Есть несколько вариантов как сделать такой блок. Первый вариант это на основе реле, наверное проще некуда. Скорее всего блоки которые продаются по нижнему диапазону цен так и сделаны(но это не точно). Другой вариант это с использованием микроконтроллера. Штука интересная, относительно сложная, но на мой взгляд слишком навороченная для того, чтобы делать. С МК можно отслеживать КЗ, обрыв на лампочке и сигнализировать, что на прицепе надо поменять ее. Можно реализовать тестовый режим. Например когда подключил прицеп все лампы загорятся и можно пойти посмотреть как они горят, проверить все ли в порядке и т.д.
В общем я не хотел делать на основе релюшек потому, что в салоне будет слышно, как они там щелкают. А это меня жутко будет раздражать. Мигать лампочками на прицепе через МК тоже не захотелось. И остановился я, на среднем варианте, на транзисторах. Они бесшумны, способны пропустить через себя большие токи, имеют малые габариты, срабатывают крайне быстро (в 10000 раз быстрее реле) и четко, не залипают контакты и можно сказать вечны! То что нужно!
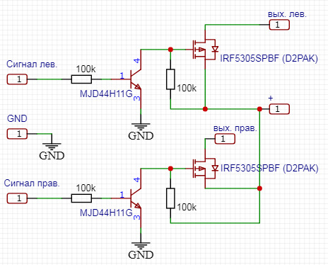
Схема получилась не сложная. использовал пару полевиков и биполярных транзисторов, ну и резисторы.
Дальше комиксы)

Дальше все по плану…
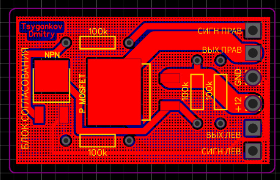
Разрабатываю печатную плату моей супер нано поделки Осколково))

И вот она уже готовая в руках


Паяем все компоненты

И отмываем плату после пайки.

Для удобства монтажа, колодку купил в авто49.Не дождался из поднебесной колодки с клеммами не обжатыми, придется немного скруток наколхозить. Ну и на будущее она пригодится. Вдруг я все-таки захочу сделать себе блок с управлением от микроконтроллера =)

Дальше делаю корпус. Особо изысканный мне он не нужен, потому что будет спрятан под обшивкой. Так что делаю все по простому.


Все ок. Печатаем.

Корпус получился пуленепробиваемым с такой толщиной стенок. Если проехать колесом автомобиля своего точно не треснет даже. Но проверять я этого конечно не буду)))


Провода изыскано заливаем термоклеем, чтобы обеспечить непоколебимость и герметичность по стандарту MIL-STD 810 =)))))

Ну и законченный вариант.

Провода все подписаны на плате. Цепляю все согласно схеме. Все работает!
И главное обошлось все за сущие копейки.
UPD: с соклубнем сделали плату на 6 каналов интересная реализация подключения.





Комментарии 110
Дмитрий, добрый день. Буду очень благодарен, если скините файл Ваших плат на 6 каналов на почту evgomur@yandex.ru Благодарен заранее.
Дмитрий здравствуйте. Если не сложно, скиньте пожалуйста файл Ваших плат на 6 каналов на почту rie79@mail.ru Благодарен заранее.
Здравствуйте. Не сложно. Потерялись уже давно они к сожалению.
Дмитрий, добрый день.
Можете кинуть исходник платы на 6 каналов? Хочется повторить.
Дмитрий здравствуйте. Скиньте пожалуйста файл Ваших плат на 2 канала и на 6 каналов на почту www.shweps@mail.ru Спасибо заранее.
Дмитрий Добрый день. Скиньте пожалуйста файл Ваших плат на 2 канала и на 6 каналов на почту ikuferugame@gmail.com Буду очень благодарен.
Моя реализация была такая из этих 2-х канальных плат сделать 4 канала, 1 на стоп, 2 на подворотники, 1 габариты.
Дмитрию спасибо за разработку и платы.
Круто! И тебе спасибо за отзыв)
Дмитрий здравствуйте. Скиньте пожалуйста файл Ваших плат на 2 канала и на 6 каналов на почту master8577@mail.ru Спасибо заранее.
6 канальная плата весьма интересна к приобретению.
Закончились
Добрый день! Скинте кто нибудь 6 канальную плату
markin72@list.ru
Приветствую! Отличная работа проделана. Если на продажу не делаете, можете по братски файл 6ти канальной скинуть на почту klimline@yandex.ru? Заранее благодарен.
добрый день, не поделитесь файломи печаток?
Добрый день, 6ти канальный еще есть?
Да
Для чего все эти заморочки. Поставил светодиоды на прицеп и сезон отьездил никаких проблем. Деньги на ветер…
Я например с разными прицепами езжу. И с чужими и со своими. И что мне на каждый ставить светодиоды?
Приветствую. 6-ти канальный под ключ в корпусе сколько будет стоить? Без разъемов и проводов.
Привет. Не собираю под заказ.
А сможете тогда файл с платой сбросить на электронную почту? shharipov@yandex.ru Заранее благодарен)
AzateySkoda
Приветствую. 6-ти канальный под ключ в корпусе сколько будет стоить? Без разъемов и проводов.
Автору респект, Dmitry90RUS спасибо! Проведена разработка нового модуля, планирую поставить на поток. Принимаю предзаказы.
www.drive2.ru/b/599806958…VScVqBNw3hgtI_p_1EbOebgbg
6 канальный остался ещё?
Да
В Казахстан сможете отправить?
В ЛС ответил.
Это только на поворотники? А габариты, стопы, задний ход?
Я лично себе сделал только на поворотники. У меня нет необходимости делать остальные каналы.
Но т.к. меня часто просили сделать на 6 каналов плату, я сделал и такую. Чтобы габариты, стоп, птф(или ЗХ), поворотники работали как положеноу людей.
Тоже нужно было
Добрый день!
Остались картинки разведенной платы? поделитесь?
Остались. На компе. Там правда один косяк есть( на одну линию забыл дорожку шире сделать, проморгал).
Muras
Тоже нужно было
Где такую купить подскажите?
Это сам делал
Плату тоже на 3д принтере нарезали?
Нет. На заводе сделал.
Я помню травил в молодости а сейчас проще
даааа… были времена. Сейчас мне за неделю из другой страны пришлют с завода готовые платы)
Перспективная тема программирование моделирование. Ендер только свой некогда юзать. А так мечтал. Надо детям будет прививать эти навыки
👍🏽👍🏽👍🏽👍🏽👍🏽
Класс!👍 Очень аккуратно!
Старался как мог))
Привет. Что то я не понял, у вас там дома минизавод? Как вы плату изготовили, про 3Д принтер для корпуса сам догадался)
=) я плату всего лишь разработал. А изготовили мне ее иностранные специалисты на заводе в поднебесной.
можно поподробнее пожалуйста
разводишь плату в программе специальной, любой. Спринтлэйаут например многие используют. Потом делаешь в ней гербер файл. выбираешь на каком заводе хочешь сделать платы. pcbway, jlcpcb или др, на алиэкспресс есть представители можно и через алик сделать заказ ну или на крайняк для тру патриотов можно в зеленограде в тридорога и долго делать платы на производстве(не знаю почему у них заказывают но есть такие))) И все. готово.
и на сколько процесс затягивается, от момента скинуть файл на завод до получение посылки?
Если у китайцев делать то быстро очень. Если в зелике то дооооолго очень.
DinyaZavr
и на сколько процесс затягивается, от момента скинуть файл на завод до получение посылки?
3-12 дней делают.
Плюс доставка.
После ковида сроки подросли…
Привет, а можешь прокомментировать саму схему? Почему биполярный управляет базой итд?
Потому что полевик Р-канальный нельзя иначе открыть и закрыть в данном случае.
Схема простая.
А сразу подать на базу? Если n канал…
DM902
Потому что полевик Р-канальный нельзя иначе открыть и закрыть в данном случае.
Схема простая.
Извини что туплю, просто разобраться хочу)
не откроется так. Вернее приоткроется и сопротивление канала в данном случае будет огромное и он будет греться как утюг от тока для 1 лампочки в 1,7А. Если бы я использовал тут какой нибудь микроконтроллер тогда можно было бы напрямую ногой дергать и открывать спокойно этот полевик. А вот если бы у меня в машине лампочки эти коммутировались минусом то, можно было бы поставить N канальный полевик и открывать его напрямую без биполярного транзистора. Вот такие у них особенности работы.
И у полевика не база, а затвор. А у обычного биполярного транзистора база.
И они вообще разные. Биполярный транзистор открывается током, а полевик напряжением. Ну это так. утрированно. Для общего понимания.
Лучше советую почитать теорию с картинками. Так в комментариях сложно объяснить, что да как. Нужно понять какие там процессы происходят.
Дак я как раз и собирал разные примитивные типа мигалки, генераторы простые итд, и то что биполяр током управляется знаю но блин сколько не смотрю в картинки … не могу понять ) при том что ламповые усилители собираю самые разные и однотакт и двухтакт, и трансы мотал и … но транзисторы до сих пор загадка)))
DM902
не откроется так. Вернее приоткроется и сопротивление канала в данном случае будет огромное и он будет греться как утюг от тока для 1 лампочки в 1,7А. Если бы я использовал тут какой нибудь микроконтроллер тогда можно было бы напрямую ногой дергать и открывать спокойно этот полевик. А вот если бы у меня в машине лампочки эти коммутировались минусом то, можно было бы поставить N канальный полевик и открывать его напрямую без биполярного транзистора. Вот такие у них особенности работы.
И у полевика не база, а затвор. А у обычного биполярного транзистора база.
И они вообще разные. Биполярный транзистор открывается током, а полевик напряжением. Ну это так. утрированно. Для общего понимания.
Лучше советую почитать теорию с картинками. Так в комментариях сложно объяснить, что да как. Нужно понять какие там процессы происходят.
Кстати а в чем разница, дёргать контроллером или так? Вот по данной схеме полевик с затвором на 20в, получается тоже не до конца открытый ведь?
Ну смотря какая цель. Так и открываешь его.
Про 20В я не уверен. По-моему этот полевик от 4.5 уже открывается. Что было под рукой в этом корпусе то и поставил. Мне тут главное было это корпус Д-пак, а с номеналами я особо не заморачивался. Прикинул что не будет греться и норм.
Правильно) от сюда и вопрос, почему напрямую не открыть, ведь с поворотника или стопа будет 12-15в и он будет открыт полностью) что нам тут даёт биполяр
Потому что он так вот работает. Так, как бы, задумано его природой. Если на затвор подать + от стопа он приоткроется(см. предыдущий ответ про нагрев). Биполярник открывает мосфет. Иначе Р-канальный мосфет не открыть тут. Ну я имею ввиду что мне этот вариант тут больше понравился). Он тут самый простой и не требует расчетов.
Дак какая ему разница, от стопа 15 вольт пришли или от биполярника те же самые 15 в. Ведь его природой заложено по напряжению открываться.
Разница в канале. Эти полевики плюсом запираются, так же как биполярники pnp.
Поэтому сигнал на затвор нужно инвертировать. Там вверху схема если что есть, все нарисовано. А в тырнетах тонны литературы про работу транзисторов.
Нене, мы немного не об этом) человек говорит про неполное открытие если на затворе напряжение меньше будет, я о том что хоть от стопа хоть через биполярный — на затворе тот же номинал. (Естественно говорим про соответствие полярности).
В его схеме по рисунку выше полевики иначе не открыть. P канал, открывается отрицательным напряжением относительно истока. А сигнал на включение — положительный. Причина в этом а не в том, что полевик не доконца откроется. Автор сам путается похоже) Если вы про какую то другую схему, значит я вас не понял обоих.
Все правильно, мы чуть ушли от темы просто)
Это справедливо для схем, где нагрузка включена в цепь истока. Тогда нет возможности обеспечить потенциал относительно него, и транзистор горит из-за большого сопротивления перехода. Частые грабли у начинающих. Подробно и красиво один хороший человек расписал тут — www.drive2.ru/b/1170149/
Дима как с тобою связаться? через ЛС не получилось. напиши телефон asssorokin@yadex.ru
В easy eda к шинам ответвления добавляются? Или только у меня этот глюк? И почему то нельзя сохранить схему в эту же если вышел
Неа. У меня тоже не добавляются. Но они часто обновляются. Я думаю скоро починят.
Выхожу, захожу все норм сохраняется. Листы добавляю, удаляю тоже все ок.
Транзисторы биполярные излишне мощные аднако
Да. Я в курсе. Просто что было под рукой в этом корпусе то и впаял.
Konstantin-Vlad
Транзисторы биполярные излишне мощные аднако
И хотел ещё сделать так, чтоб плату смог собрать человек который только паяльник первый раз увидел) поэтому транзисторы были под рукой только такие, в таком корпусе. Зато не перепутать с установкой ничего.
я что то не понимаю, почему только два канала? у меня получается ; поворот лев, поврот прав, габарит лев, габарит прав, стоп, з\х. итого 6 каналов…
Потому что ещё в 13 году я поменял лампы накаливания на светодиодные и они до сих пор исправно работают. Поэтому необходимость в остальных каналах отпала.
Но если что добавить их не проблема. Пару кликов мышкой и плата немного увеличивается.
И кстати заднего хода обычно на прицепах нет. А есть птф.
ну у меня основной тягач соболь, а там без камеры на прицепе ночью задом парковать его трудно, вот и вывел не птф а з\х на розетку, а для маленькой Весты нужен блок согласования, ибо у неё за весь свет электроника отвечает.
Понятно. Ну может и у меня тоже стоп и габариты вырубаются. Я не проверял, просто из-за светодиодов все ок работает.
Artem-tehnik
я что то не понимаю, почему только два канала? у меня получается ; поворот лев, поврот прав, габарит лев, габарит прав, стоп, з\х. итого 6 каналов…
Мне нужны были только поворотники. Я себе сделал только поворотники)
Lay можете скинуть? Плата как я понял двухсторонняя?
Могу гербер скинуть, я в изиЕДА рисовал. Но не скоро смогу скинуть. Плата двухсторонняя да. Могу саму плату отправить по себесу. У меня есть парочку…
Ок. И ссылку на изияеда. Я там тоже зарегистрирован
DM902
Могу гербер скинуть, я в изиЕДА рисовал. Но не скоро смогу скинуть. Плата двухсторонняя да. Могу саму плату отправить по себесу. У меня есть парочку…
Пару плат осталось ещё?
Да
gelodvu
Lay можете скинуть? Плата как я понял двухсторонняя?
easyeda.com/easyyyy/blok-soglas_copy
Ок
Молодец, можно в серию запускать!
Ну спросит кто. то сделаю)
На 6 каналов сделаешь? С колько будет стоить спаянная?
В ЛС.
В личке пусто.
Офигенно получилось! Вот только сам разъём можно было бы в крышку коробочки встроить по аналогии с блоками автосигнализация и ЭБУ.
ЗЫ. Я себе на маленьких релюшках делал — щелчков практически не слышно было.
Да. Я так тоже думал. Просто не дождался разъемов. И слепил из того что было под рукой) и бонусом зато герметичность получил)
Последнее время почта России работает все хуже и хуже. Посылки с алика идут по 4-5мес.
Наверное 4-5 недель?
В Крым вообще с Али не возможно сейчас заказать.
Нет. Минимум ко мне всё идёт 2 месяца. И норма уже 3-4 раньше и не жду. Сколько заказывал ни одной посылки не терялось. А щас очень часто такое.
Быстро только платы мои с завода китайского приходят от 6 дней до 2х недель.
kipRU
Наверное 4-5 недель?
В Крым вообще с Али не возможно сейчас заказать.
Посылки для радиолюбителя дешёвые и маленькие. Возможно это с этим связано.
Хотя. карту памяти на 200 гигов заиграли у меня. С лета жду. Наверное уже не придет.
Может проще лампочки на прицепе на светодиоды поменять?
Это не выход. Это костыли называется. А если я другой прицеп подключу? Тоже менять? А третий? А тут проблем никаких. Чё угодно цепляешь и все ок.
Без блока становишься заложником одного прицепа или постоянным посетителем магазина за новыми светодиодными лампами. А если дождь? Или хододрыга? Сидеть менять лампочки как-то не айс.
Классно сделано.
Плату сам делал, или заказывал?
Спасибо.
Плату проектировал сам, а само изготовление конечно доверил братьям из поднебесной) и с шелкографией зато и с маской жёлтой красивой) медный полигон в сеточку. Все по красоте) Дома на коленке так не сделать, увы. Да и какой смысл делать ее самому если она обошлась мне в 40р. И двухсторонняя. Я в России кусок текстолита таких размеров наверное как раз за 40р и куплю. Плюс ещё геморрой с травлением, маской и т.д.
Контакты где платы заказывал можешь скинуть в личку?
Мне для своих поделок надо платы сваять, уже созрел на заказать.
Это не секрет. Популярные заводы в Китае. JlcPCB и PCBway.
Jlcpcb делает за сутки плату и где-то неделю они идут до Подмосковья.
Спасибо большое
Шикарно!
Аплодирую стоя!)
Надо ставить на поток. При адекватной цене, желающие встанут в очередь.
Я, поскольку не обладаю такими знаниями, собрал устройство на кусочке текстолита из двух микрорелюшек от сигалки. Тоже все работает.)
спасибо.
Принимаю заказы до 1 тонны)
Ещё инструкцию по установке нужно в комплекте и термоусадку. Тогда комплект для продажи готов
Херасе замута)))
Отличное решение. Мне на нюхе пришлось на все контакты делать, стоп, габарит.поворотники, иначе блок вырубал.
Мне возможно тоже надо и на стоп и на габариты. Просто ещё со времён покупки в 2013 году я поменял там лампочки на светодиодные в самой машине и поэтому система на прицеп не ругается. А поворотники я не смог поменять потому что в ховере все немного запутанней чем кажется)))
Круто ничего не скажешь! С наступающим!
Спасибо. Тебя тоже с наступающим
На поток, в продажу!
))))) ищу представителей))))