
Ничто не предвещало беды.
Выгнал машину из гаража, еду через ледяные валуны и сугробы, выехал из гск и тут загорается эта ЕPC-Electronic Power Control. Сразу в гугл, ошибка электропитания короче. Ну думаю что-то оторвал пока полз по сугробам. Катаюсь катаюсь (машина ведет себя как обычно, но не совсем. Это я понял потом)и тут загорается еще, check engine. Ну думаю все, нужно приобрести сканер ошибок, настал тот момент когда он пригодится. К слову хотел его наверное уже лет 10 купить, да все был не нужен. И вот на Авито 500рублей здесь и сейчас, полностью рабочий obd2. Сканируем — ошибка р0571, опять гугл …
— Выключатель “A” педали тормоза (система поддержания скорости) — неисправность электрической цепи.
Короче итог, перегорели обе лампочки стоп сигнала. Вот такие вот дела 🤷♂.
Все поменял, ошибку стер. И машина поехала по другому. Тупила она у меня на моменте трогагья, в этот день глох раза 3-4, не мог нормально тронуться.
Так как езжу я очень редко, поэтому по началу затупов не замечал.









Комментарии 7
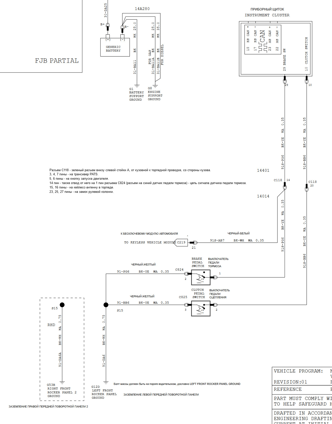
(решено) Ошибка p0571 (чек не горит) на автомобиле фф2 R 2L автомат 2009г. После прозвонки проводки и синей лягушки было обнаружено, что черно-желтый провод был случайно прижат на кузов (На массу) металлической клипсой, которая держит левую обшивку стойки и порога со стороны водительской двери. Выше по проводам от коннектора C118. Неисправность появилась в результате не правильной сборки обшивки стойки и порога левой водительской двери в 2009г. Другими словами прищемили два провода когда собирали автомобиль на заводе. И только сейчас проявилась эта неисправность, когда провод больше вдавился и замкнул на массу. Схему проводки прилагаю:
У меня на румстере тоже вчера загорелся epc а затем и чек. Сегодня проехал примерно 100км, заметил что как будто тяги не хватает движку, при трогании с места особенно заметно. Пару раз даже заглох. Подумал, что это я дергаться начал при трогании. Просканировав увидел ошибку Р0571, загуглил. Доехал до дома, посмотрел, ни горям стоп-сигналы и задний ход. Завтра устранение начну с проверки лампочек.
Тоже сегодня выскочила эта ошибка. Сбросил сначало, пока до дома доехал опять загорелась. Завтра пойду лампочки впервую очередь проверять
когда загорелся EPS, автомобиль перешел в аварийный режим, отсюда и тупняки двигателя
а при чем здесь чек и ошибка когда просто выгорели лампочки?да и работа мотора никак не влияет на перегоревшие лампочки
На шкоде, когда перегарают обе лампы стоп-сигнала, срабатывает защита и не даёт крутить мотор, типа чтоб не разогнаться сильно. Безопасность одним словом
Молодец, что пост сделал.
Многие постесняются. А так — ликбез на будущее.