Добрый день!
Зима все не хочет уходить поэтому решил поставить подогревы, может быть всем известный закон сработает и прогонит зиму))
В общем все комплектующие были куплены еще к осени, но вот руки до установки дошли только сейчас, в принципе ели бы раньше вник в вопрос, то понял бы, что можно было и раньше поставить т.к. все работы можно провести в доме, а это — тепло, удобно и хорошее освещение. На все работы ушло два вечера в доме с пивом и совсем немного работ в машине.
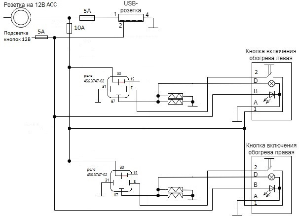
За руководство взял опыт этих парней 1, 2, 3, за что им огромное Спасибо! И немного упростил схему, не стал тянуть провод от АСС т.к. питание взял с прикуривателя, а он у нас и так АСС. Так же все работы организовал так, чтоб их проводить не в машине, а в доме. Собирал на Уазовских релюшках 456.3747-02, подогрев с кнопками и УСБ брал тут, продавец пояснил, что это оригинальные подогревы, но все же подогрев сидушки пришлось немного переделывать и чуть обрезать, подогрев спинки подошел как надо, в комплекте шли еще провода, но их тоже пришлось перепаивать для установки Уазовских релюшек. Также доработал УСБ зарядку, про это вычитал тут
И так в первый вечер снял сидения на это ушло минут 10 и установил в них подогревы часа за два-три, утром также минут за 10 установил их обратно. Во второй вечер провозился с электрикой часа три наверно и утром сделал подключение в машине, там оставалось только подключится к одному проводу на это ушло минут 40 где то.
В результате имеем подогрев режим работы получился следующий: при включении идет нагрев где то минуты две-три и уже чувствуется что начинает припекать в это время термореле, что установлено в самом подогреве отключает его, после остывает минут 5-6 наверно и включается снова, по ощущениям в это время сидение и не холодное и не теплое (примерно 25-30С момент включения термореле), после включения быстро нагревается и тут уже отключается Уазовская релюшка (10 минут). В общем подогрев совсем не жарит, понаблюдаю если захочется немного добавить, то разберу и под термореле оставлю меньше нагревательного элемента чтоб оно дольше грелось до отключения.
P/s/ Предохранители 5А позже заменю на 2-3А, просто не нашел таких в магазине.
Смотрим фото там все более понятнее.




































Комментарии 43
Спасибо вам за максимально разжеванную инструкцию. Установил по вашему принципу. Только прикупил готовый комплект на ОЗОНе. Да, были нюансы. Для тех, кто не силен в слесарном деле (например я) — та еще задачка снять сиденья и прочее. Процесс небыстрый, но очень интересный. Само собой, устанавливал в конце октября, когда холодно, это ведь очень "комфортно". В моем случае не потребовалось паять перемычку на USB. Питание на подсветку кнопок взял также, как и вы, только цвет провода конкретно в моем случае другой, поэтому перестраховался с помощью мультиметра. Минус (корпус, массу) не стал паять, взял с болта крепления штатного обогрева, для которого есть место под подлокотником. Здесь тоже нюанс — болт есть, а гайки нет. Гайку пришлось временно взять с минусовой клеммы аккумулятора. Кроме того, не стал делать много предохранителей. В моем наборе один предохранитель на 15 А кормит обогрев, оба реле, USB, оранжевую подсветку на кнопках
Подскажите, правильно ли я понял схему реле? 87 — это плюс выходного напряжения, 30 — плюс входного напряжения, Е — это управляющий сигнал, как только на нем появляется импульс (и на 15 есть плюс), то на 87 появляется выходной плюс. 15 — это входной плюс, который пропадает после выключения зажигания. Если я все верно понял, то 15 пин нужен для контроля работы авто. Если авто заглушить, то реле выключит подогревы. Если же соединить 15 и 30 как у вас, то после выключения зажигания, подогревы будет работать. Понимаю, что работать им максимум 10 мин. Но это же не безопасно
Все верное, но питание изначально АСС, т.е. пропадает при выключении зажигания.
На схеме видно, что от розетки прикуривателя.
Спасибо. Тогда такой вопрос. Провод, который на схеме обозначен как "масса", вы подключили к минусу от прикуривателя? Масса это ведь и есть минус, верно? А почему тогда в некоторых местах провод прикручивают к кузову, а у вас он припаян к минусу прикуривателя?
Вы видимо не внимательно читаете мой текс в посте, там все расписано)
Выдержка из текста — Разобрал прикуриватель чтоб подпаять к нему плюс и минус и потом в машине останется только вставить в него штекер.
Т.е. для удобства монтажа!
И вначале поста указал что все работы организовал так чтоб их делать дома а не в машине.
Даже если не внимательно, вам ведь не трудно ответить? Я просто решил уточнить. А также поинтересовался насчет крепления к кузову
Ну я же ответил, что для удобства монтажа. Все работы делал дома в тепле и хорошим освещением, а в машине просто вставил все в фишки. И только один провод подсветки делал подключение.
Подскажите, что именно было в проводке?
Были ли там следующие детали:
1. Колодки для подключения к кнопкам
2. Колодка для УАЗовских реле
3. Разъемы предохранителей
4. Предохранители?
Провода, колодки для подключения к кнопкам, колодки для подключения подогревов.
Колодки для УАЗреле и предохранители с разьемами брал отдельно.
Сейчас в том комплекте нет узб. Отдельно покупали или в комплекте была?
Честно не помню уже. Спросите у продавца он тогда сразу помню отвечал.
Супер! Осталось только реализовать
Да это минус, подпаял провод к корпусы прикуривателя. Плюсовой провод подпаял к "язычку" что стоит внутри прикуривателя.
На прикуривателе чёрный провод минусовой?
И ещё вопрос
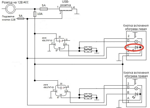
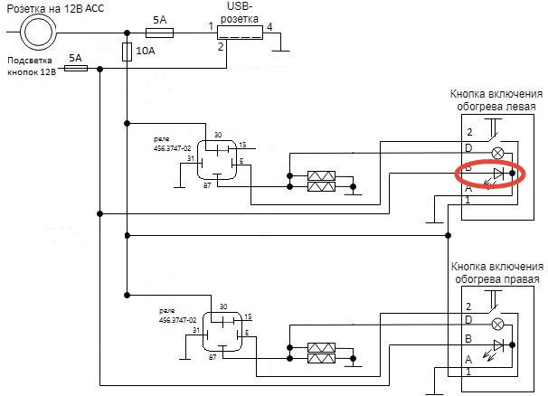
На схеме есть, диод встроен в выключатель?
Это обозначение диода светоизлучающего, диод подсветки. Да он в кнопке стоит.
Спасибо большое, гуманитарий я))
Схему видите, интересуетесь, опыт набираете, значит скоро и в этом будете разбираться. Все так опыт набирают, на том и стоим)
garifyllin
Это обозначение диода светоизлучающего, диод подсветки. Да он в кнопке стоит.
Доброго дня, вопросик а что вы дорабатывали в узб? и можно ли туда подсветку аналогичную кнопкам установить?
Приветствую. Вот же расписано для чего — www.drive2.ru/l/493151856852205666/
Про подсветку думаю можно подобрать диод по свечению.
Самое интересное что по схеме Автоваза на USB на первый контакт идет силовой плюс, а второй контакт от зажигания тоже +, смею предположить дело не в перемычке а именно в питании второй ножки.
Невникал, т.к. по моей схеме нет силового, только АСС.
Да и на УСБ всего три контакта, там нет силового.
Скажите пожалуйста, а перемычку между контактами 15 и 30 можно сделать без пайки с помощью провода и штекера (то есть не разбирая)
Да конечно можно, просто мне было удобнее так сделать (меньше проводов и не нужно искать колодку с 15 контактом). Купите два разъема штекерных "мама" и соберите перемычку (только на 15 контакте штекер не стандартный, а немного уже, нужно в магазине подобрать под него штекер).
Там наверное 2.8
Не скажу в цифрах, не вникал в них)
Отличная рабоа, все очень аккуратно и грамоино слелано! Буду себе ставить, обязательно к тебе обращусь по нюансам
Ок.
молодец! толково объяснил и показал! удачи!
Вот что тут должно быть а не коврики и прочая муть. Красава
Это вы так думаете, остальные, а именно большая часть Веставодов думает, что подогрев задних сидений не нужная фигня! Пруфы у меня в бж.
Отлично выполнено!
Вот так надо любить свою машину и тех, кому это пригодится!
Молодец!
Спасибо за добрые слова!
Во сколько обошлось? В вестошоп комплект в сборе со всеми кнопками проводами 4500.
2500 подогревы с кнопками, проводами и колодками (кроме колодок на релюшки). В том году за 1700 брал.
900 с мелочью УСБ зарядка.
360 релюшки.
+ колодки к релюшкам, предохранители и гофра, цены не помню.
И в Весташеп подогревы вроде только на сидушку, без спинки.
Все грамотно. 👍
А как подключить зарядку для телефона, я имею ввиду от чего запитана она? Хочу установить по заводскому…
Все питание я взял с прикуривателя и на УСБ и на подогревы только через разные предохранители. На схеме видно.
Как подогревы за 2 года себя показали? Силовые провода использовали 1 или 2,5мм?
Да все как часы работает.
Провода брал из комплекта что с подогревами шли, а вот на сколько они уже не помню вроде на 1мм. Но я на всю сборку поставил пред на 10А, так что провода под защитой.
Отлично 👍
Хорошая работа!