Я уже не раз пробовал добиться этого, но пока без результатов, но буквально на днях обнаружил в сети упоминания, что на Рено это удалось!
//Зачем это надо — потому, что у Весты штатно 13.5В рабочее напряжение — отсюда тусклый свет фар и долгий нагрев подогреваек… многие (и я) хотят иметь заветные 14-14.4В)

Проведя эти манипуляции на своей машине, к сожалению никакого результата не вышло :( хотя параметры есть и меняются и запоминаются — но результата (фактического изменения напряжения) нет…
Промониторив темы и буржуйские ресурсы, выяснилось, что на рено это работает достаточно давно и даже на версии блока SW14 / SW15 / SW16
( у меня машина 17 года и блок SW15)
Может на более новых машинах (где уже SW16) это сработает
//на вестах не уверен, а вот Хрей (как копия сандеро) быстрее всего сработает
А также есть предположение, что у нас не полноценный обмен данными идет с генератором и напряжение он сам ставит а по ЛИН только мониторинг (не точно)
---
дополнение
По найденной информации, на Вестах есть 2 варианта ! генераторов с ЛИН интерфейсом и БЕЗ!, где БЕЗ ЛИН — там в мозгах отключен вывод ошибки (где пока не знаю) а данные ВСМ (мониторинг) показывает тупо "дефолтные" не на что не влияющие…
----
дополнение 2
По найденной информации, если в работе ЛИН был сбой (любой) — то ВСМ ОТКЛЮЧАЕТ управление по ЛИН! и больше не включает само до полного сброса! (надо поглядеть что у меня грейд Х покажет… может реально у меня или без ЛИН или был сбой)
----
дополнение 3
По информации от знакомого диагноста, на ВАЗах (всех) ЛИН с генератора только на чтение работает, управления НЕТ… но есть вероятность, что это залочено программно … возможно на уровне моторника (блока управления мотором)
----
дополнение 4
На ХРЕЕ работает! (на новых точно!)






Комментарии 126
Веста 1.8 комплектация люкс с emm. Напряжение не поднимается. Хоть какое значение ставь. Если ставить меньше что показывает приборка то и не опускается на значение которое выставил
Лазил сегодня по EMM. В освещении, связанное с USA FOG. При включении этой функции, заметил изменение: включил габариты, передние ПТФ, ближний, дальний. При включении дальнего гаснет ПТФ. Поискал в интернете, в США запрещено включать ПТФ вместе с дальним светом. Вообще возможно даже с ближним нельзя, не следил за противотуманками в ближнем свете, но при включении дальнего точно гаснут.
Приветствую. Ну как есть подвижки в повышении напряжения? Или дело глушняк?
Приветствую
Через если никак на Весте не повысить
Не получилось напрягу повысить через приложение?
На весте этого не сделать
А не пробовали заменить РР и подключится к ЦЭКБС (вместо двигателя)?
По менять не надо
А вот проводку как на Рено если переключить. но это надо пробовать…
Пошла волна. Люди меняют параметры в прошивке ЭБУ для мотора 1,8 и напряжение на гене становится выше.
У меня не сработало. У Вас получилось ? Если да, то как ?
У меня 1.6
Ну и ?
У вас сработало или не пробовали?
Я даже не пробовал, ибо у 1,6 нет связи эбу с гегератором . Снял разъём с генератора — ошибки нет.
Лада веста, выпуск декабрь 19-го, проверил, не работает.
Замеры на клеммах аккумулятора проводил?
Да, проводил. Изменяется
Было 13.4 на прогретом. Только на холодную поднималось в начале 14.6, потом 14.2 и снова 13.4.
После изменения. На прогретой машине теперь всегда 14.2
Себе на Renault kaptur менял. Все сработало. Свет меньше стал мигать и показалось, что стал лучше крутиться руль (эгур стоит)
А какое был, и на что поставилось?
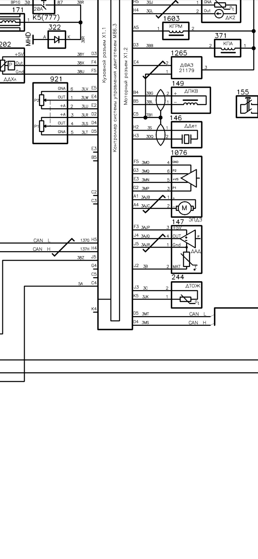
У Иксрея две каншины на А3-А4 и А23-А24.
У Весты только одна: А23-А24. Получается, если прикинуть шину на А3-А4, должно что-то получиться. Получается ЦБКЭ управляет этой функцией через А3-А4…
Думаю надо пробовать искать в этом направлении.
Интересно, что будет если кинуть перемычки с А23-А24 на А3-А4?..
Ну а будет толк от этой перемычки
А хз…
Geldor
У Иксрея две каншины на А3-А4 и А23-А24.
У Весты только одна: А23-А24. Получается, если прикинуть шину на А3-А4, должно что-то получиться. Получается ЦБКЭ управляет этой функцией через А3-А4…
Думаю надо пробовать искать в этом направлении.
Интересно, что будет если кинуть перемычки с А23-А24 на А3-А4?..
Зачем делать 2 шины…
У меня только 1 идея — это то, что есть совпадение адресов в разных блоках… И отсюда их конфликт
У иксрея их вообще три)). А цбкэ и ЭБУ выступают в роли гейтвея. Так делают когда шины работают на разных частотах. Однако все источники говорят, что Рено и Лада применяют только частоту 500кбит/с.
Возможно действительно идёт конфликт адресов при подключении к а3-а4.
Цбкэ как бы разделен на два блока с одинаковыми адресами, поэтому две шины…
Но тогда получается, что поможет только реализация схемы иксрея.
Тоесть отсоединить ЭБУ от шины и соединить его с цбкэ отдельной шиной.
я думаю, что таки да, если именно повторить соединение Хрея — то не только будет работать всё, но и заработает и контроль напряжений и возможно и ряд других функций
Вот только надо ли оно.
по сути более интересно поставить "шайбу" на есп… чем контроль напряжений…
Осталось найти схему иксрей кросс.
Контроллер курсовой устойчивости на той же отдельной шине висит…
Через BCM на Xray работает EDL
16 блок, не работает
У меня и через 15й и через 16й меняются параметры, но эффекта нет. Кроме обновленных значений в конфигурации…
Да у меня тоже самое
А это схема хрюши. На хрюшке гена общается с эбу и с блоком электрооборудования и панель приборов. Генератор↔эбу↔блок электрооборудования↔панель приборов.
А на весте только связь эбу↔генератор.
Получается на Весте нужно прикинуть два провода от ЦБКЭ на ЭБУ… И все заработает…
Эти два проводка кан шина, вот смотрел схему иксрея
Занятно. У Иксрея две каншины на А3-А4 и А23-А24.
У Весты только одна: А23-А24. Получается, если прикинуть шину на А3-А4, должно что-то получиться. Получается ЦБКЭ управляет этой функцией через А3-А4…
Возможно что-то и получится надо проверять . Може и по нужно будет корректировать в самом ЭБУ .
Да, кстати, прошивки у иксрея идут под другими номерами…
Без редактора не обойтись )
Зачем редактор? Просто зашить прошивку с индексом XMA вместо VMA…
Сейча что-то не понял . Я про прошивку ЭБУ имел в виду .
Я тоже имел ее. В виду. У иксрея другие прошивки для той же связки мотор-коробка.
Ааа, ну или хотя бы кан хакер нужно и выводы А3 А4 на наличие сигналов проверить при изменении данных по вольтажу в цбкэ. Это как вариант не знаю верный он или нет. Из оборудования есть только k lin адаптер который друг подарил я максимум только прошить ЭБУ могу ))
Geldor
Занятно. У Иксрея две каншины на А3-А4 и А23-А24.
У Весты только одна: А23-А24. Получается, если прикинуть шину на А3-А4, должно что-то получиться. Получается ЦБКЭ управляет этой функцией через А3-А4…
У нас на ЭБУ шина а23 а24 даже не назначена
Не не. а23- а24 это контакты ЦБКЭ. В ЭБУ у нас так же как у иксрея контакты н4-н5.
Разница в подключении цбкэ. У нас одно подключение, у иксрея два…
D5 D4 у иксрея ещё есть
Факт. Похоже дешевле поставить трехрежимное реле, нежели мутить по штатке)))) но с перемычками можно попробовать…
Но этот интерфейс не участвует в схеме…
Ставил я трёх уровень реле легулятор но одно меня не устроило, было мерцания как на Жигулях побоялся за электронику откатал заму и вернул обратно штатный регулятор напряжения .
Geldor
Не не. а23- а24 это контакты ЦБКЭ. В ЭБУ у нас так же как у иксрея контакты н4-н5.
Разница в подключении цбкэ. У нас одно подключение, у иксрея два…
А у нас свободны эти контакты
Не тот разъём.
Вот наш, тоже кузовной разъём.
Ну на верхнем н4н5 задействованны на нижнем D4 D5 свободны а у иксрея они оба задействованы
У иксрея там связь с амт и с усилителем руля.
Его можно исключить.
Вообщем не суждено скорее всего на весте это реализовать )))
Думаю надо пробовать ставить перемычки в блоке цбкэ. Если не выйдет, значит дело в прошивке ЭБУ двигателя.
Остаётся вопрос целесообразности))) у меня на АКБ постоянно не меньше 14.0В))
А перемычка не создаст ошибки в каншине?
По большому счету не должна. Ведь подключают в шину дополнительное оборудование, например сигналки… Получится будто дополнительное оборудование подключили. В любом случае провода далеко тянуть не нужно…
Ну а как тогда при угоне каратят кан шину и сигнализация становится безполнзной поскольку не может отправит команды на исполняющие механизмы
Так это когда короткое замыкание в шине.
Но там другой прикол.
На Весте ЭБУ общается с цбкэ через а23-а24.
А иксрей через отдельную ветку от а3-а4…
Тоесть у Весты шина одна общая для всех блоков, а у иксрея их две…
Я имею в виду в обд раземе оставляют перемычку .
Не слыхал о таком, ну да это не важно. Мы же шину коротить не будем. Просто кинем две перемычки а23-а3 и а24-а4. Тоесть подключим к шине, но не закоротим…
Прокатит вот только или нет )))
Ну тогда, если не прокатит, тянуть витую пару от цбкэ до ЭБУ . Как в схеме иксрея.
Alexandrsivakov
Прокатит вот только или нет )))
Пока не попробуешь не узнаешь…
Geldor
Получается на Весте нужно прикинуть два провода от ЦБКЭ на ЭБУ… И все заработает…
Думаю что не получится. Там панель приборов завязана. Предполагаю что оттуда берутся показания о состоянии напряжения бортсети.
Ну приборка то по шине а23 а24 же идёт как и у Весты уже.
Нужно как-то сигналы по шине А3 А4 которые от цбкэ до ЭБУ идут провериь ии тогда станет ясно я так думаю .
MickeyMousee
Думаю что не получится. Там панель приборов завязана. Предполагаю что оттуда берутся показания о состоянии напряжения бортсети.
Данные о напряжении явно берутся не из приборки. Напряжение измеряет каждый блок отдельно в своей точке подключения. Когда на приборке 13.8, в ЭБУ двигателя 14.1в. Согласно схемам в этом участвуют максимум два блока. Приборка ни при чем.
Возможно вы правы.
MickeyMousee
Думаю что не получится. Там панель приборов завязана. Предполагаю что оттуда берутся показания о состоянии напряжения бортсети.
Напряжёметр есть в любом блоке
Посмотрел схемы заряда АКБ. Они разные что и требовалось доказать. Это схема Весты.
По схеме lin с генератора Весты уходит в эбу. А вот на х рее предполагаю что лин идёт на блок всем.
А через телефон можно сделать эку твикером?
Можно
Машина 18 года. А пошагово не скажите как сделать данную манипуляцию? Заране благодарен.
скачиваете и ставите приложение
Ставите базу (хоть мою хоть стандартную)
Делаете автопоиск блоков — он найдет ваш ВМС — выбираете его
из списка находите раздел BatteryVoltageSetPoint в нем жмете Configuration
находите строчку E_U_FLOATING_CF в ней ставите нужное вам значение и нажимаете кнопку "записать" справа от строки
Было бы не плохо если бы сработало на русских моторах. А то у мене режим старт стоп. Поездки кароткие . АКБ не успевает зарядиться.
Короткие — это от 1 к 2 подъезду одного дома, а все остальное нормально…
Посмотрел на хрее у меня с новья было 13.5., сейчас зашёл поставил 14. И тут же стало что на приборе что на аккумуляторе 14
Запишите тему в ветку хрея, что это работает )
walla03
Посмотрел на хрее у меня с новья было 13.5., сейчас зашёл поставил 14. И тут же стало что на приборе что на аккумуляторе 14
Интересно, а на клемах такое же напряжение?
Да такое же. Проверил. Есть видео у меня в бж
Если я правильно помню из ТИ- там LIN-шина используется для отключения генератора, например когда не хватает тяги двигателю. На двигателях h4m должно работать- ибо там точно генератор гачинает выдавать напряжение не соазу после запуска, а через несколько секунд- даже мультиметром замерял. (В семье 2 весты, бортжурнал не стал создавать лишний)
Удачи Вам, Элит Батькович, в Вашем новом начинании!
Спасибо )
Спасибо — это Вам за Ваши старания, неугомонный Вы наш!
Зачем такие сложности с генератором, на старой машине было 14.4 всегда и все работало.
У всех вест стандартно 14.2(13.9 на приборке), замеряно не раз и не на одной машине как 1.6 так и на 1.8. Исключением является веста с вариатором там 14.5, возможно там и возможно программно чтото изменить…
Не нужно писать что у вест стандартно 13.5, это ваш единичный случай, а причины могут быть разные… Скорее всего уже выходит из строя регулятор напряжения…
Ставил на весту 1.8 регулятор 599316. При запуске брелок показывал до 14.8. потом снижался уже по бортовику 14.3 -14.4. снял потому что была ошибка по Лин. Катался месяца 2 все в норме . Если заряд снижается то и не Лин им управляет? А намой взгляд Лин нужен для диагностики частоты вращения и температуры генератора, по крайней мере на весте . Извините если что я в таких делах делитант.
БК на приборке занижает показания жестко, на мультиметрах 14.3 показывает (3 разных пробовал), на бк 13.8-13.9 в этот момент. За 4 года с недозарядом или с типа низким зарядом проблем не испытывал
я дополнительную массу поставил на болт её прикрутил где термостат… 14.1 показывает
надо померить какое напряжение на холодную на генератор… полюбому 14.4
Уже с месяц с таким изменением катаюсь, после нескольких измерений понял, что настройки "холостые", не стал писать об этом.
У кореша веста седан. 13.9В бортсеть.
У меня штатно в приборке 13,9 — 14.0. больше ни разу не видел. Возможно приборка врёт и т.д., мне не важно. Я на что хотел обратить внимание! Выкипание АКБ! Этот долбаный аком у меня сдох на приоре через 2 года, на гранте через 1,5 и на весте сейчас 112 тысяч пробег и в нём мутный электролит. Похоже ему капец в первый же мороз😩
У меня много трассы и нет больших потребителей. Акумы выкипают! Раз в полгода смотрю уровень у аккумуляторщиков и всегда надо доливать. Если проморгал, то пластины осыпались и капец.
Так что опасненько это поднимать вольтаж, я бы даже опустил немного.
Стандартная настройка РР в генераторе 14В.
Для начала нужно замерить напряжение непосредственно на генераторе. Скорее всего у вас просто до приборки не все вольты доходят)
Управление генератором на Весте — от ЭБУ мотора, ВСМ там не при делах.
Около трех сотен Вест, параметры которых я наблюдал Сканматиком, показывают 14-14.1В по мнению моторника.
Я больше скажу, по мультиметру на клемах почти 14.3
У меня напряжение 13.8-13.9 ниже не опускается
Проверить лин просто… Выдернуть с генератора разъём лин и ошибка выскочит сразу… А кто сказал что этот параметр именно за это отвечает… Да и чего пытались то достичь?
14В хочу :)
Отдернуть ЛИН — ну будет ошибка — это не показатель того, что он имеет функционал управление генератором…
Тут разве что цепляться снифером и смотреть что по ЛИНу этому и куда идет…
Да, ябы тоже не отказался. Помню в детстве друг перемотал аккумулятор на Минске, так там одна фара пересвечивала две на машинах 😁 ну менял он их правда раз два в сезон. Но светило белым и офигеть как ярко 😁
Генератор?
Точно 😂
ELITE83
14В хочу :)
Отдернуть ЛИН — ну будет ошибка — это не показатель того, что он имеет функционал управление генератором…
Тут разве что цепляться снифером и смотреть что по ЛИНу этому и куда идет…
Тогда опеном смотри график напряжения… У меня интересный эффект наблюдаю… Чуть педаль нажал отжал чтобы обороты чуток изменились и с 14.1 провал до 13.5. Зачем так сделано не понятно… А если плавно жать и набирать обороты то держит ровно напряжение… Такое ощущение что они думали после перегазовки нужно на некоторое время отключить заряд акб…
Так и есть. Отключается генератор для снижения нагрузки на двигатель, в момент резкой перегазовки.
Проконсультируйте неграмотного, для чего это?
у весты стандартно 13.5В
Как следствие — более тусклый свет фар и медленней нагрев стекол/зеркал/поп… (ну это из потребительского)
А хотелось бы иметь 14В — 14.2В…
А диоды в приборке не сгорят раньше времени?
не сгорит ничего, ибо автоэлектроника минимум до 16В всё переваривает в номинале
ELITE83
у весты стандартно 13.5В
Как следствие — более тусклый свет фар и медленней нагрев стекол/зеркал/поп… (ну это из потребительского)
А хотелось бы иметь 14В — 14.2В…
Где именно ? Напряжение в бортовой сети в разных точках и при включенных разных потребителях не одинаковое. Для ламп испытательное напряжение 13,2 В для него указываются все параметры, для некоторых типов 13,5 В Выше этого светить будут ярче но меньше по времени. Потери в проводке как раз учитываются По сути интересно только напряжение на АКБ с точки зрения подзаряда, там его и проверяют и на выводе генератора
ELITE83
у весты стандартно 13.5В
Как следствие — более тусклый свет фар и медленней нагрев стекол/зеркал/поп… (ну это из потребительского)
А хотелось бы иметь 14В — 14.2В…
Откуда такие данные? Где измеряли напряжение?
ELITE83
у весты стандартно 13.5В
Как следствие — более тусклый свет фар и медленней нагрев стекол/зеркал/поп… (ну это из потребительского)
А хотелось бы иметь 14В — 14.2В…
А если просто сменить регулятор напряжения? www.drive2.ru/l/581982225893950411/
ELITE83
у весты стандартно 13.5В
Как следствие — более тусклый свет фар и медленней нагрев стекол/зеркал/поп… (ну это из потребительского)
А хотелось бы иметь 14В — 14.2В…
Ниже 13.7 зимой с включенным обогревом лобового, водительской жопы, обогрева зеркал + заднее, печка, ближний — не опускалось
Октябрь 20 г.
Летом 13.9 — 14 всегда .
ELITE83
у весты стандартно 13.5В
Как следствие — более тусклый свет фар и медленней нагрев стекол/зеркал/поп… (ну это из потребительского)
А хотелось бы иметь 14В — 14.2В…
У Весты стандартно 14,2(на АКБ). С потребителями не менее 13,6.
По LIN ЭБУ управляет возбуждением, понижая его на мощностных режимах( для снятия нагрузки с мотора при резких разгонах, для экологии.).
Больше 14,2 наш регулятор не выдает.
Это описано в ТИ по СУД…
ELITE83
у весты стандартно 13.5В
Как следствие — более тусклый свет фар и медленней нагрев стекол/зеркал/поп… (ну это из потребительского)
А хотелось бы иметь 14В — 14.2В…
По тусклости света видел в блоке ЕММ слово offset- это сдвиг. Хотя, не уверен, может сдвиг(offset) сделаг для проверки работы лампы(лампа светит- напряжение на выходном канале понизится из-за потребления, лампа перегорела- на выходном канале будет напряжение сети, нагрузки нет). PWM ещё есть, ШИМом контроллируется яркость лампы. Я как раз по ШИМу сделал диодную лампу габаритного света из лампы ДХО, но получается что камера видит мерцание, а глаз не видит. Запись в бортжурнале оставлял, функцию включил чтобы Welcome/Goodbye заработала- когда уличного освещения очень удобно подходить/уходить от машины когда дхо светит и задние габариты.
Ну ШИМ для плавного включения ламп…
У птф по ШИМ 2 режима яркости для подсветки поворотов…
ELITE83
у весты стандартно 13.5В
Как следствие — более тусклый свет фар и медленней нагрев стекол/зеркал/поп… (ну это из потребительского)
А хотелось бы иметь 14В — 14.2В…
Я так понял в итоге не вышло ничего ? Я по Вашей инструкции поменял, не сработало.
Да, на Весте это не работает…
Только хрей
Эээх. Очень жаль. Спасибо
А какая сейчас?
И зачем ее поднимать?
у весты стандартно 13.5В
Как следствие — более тусклый свет фар и медленней нагрев стекол/зеркал/поп… (ну это из потребительского)
А хотелось бы иметь 14В — 14.2В…
Удивили, у Логана 14.2
Некоторые меняют регулятор на 3.х уровневый и тем самым поднимают напругу.наш регулятор наверное с фиксированой напругой и её програмно не изменить
ну он и так лето/зима и какойто там всёже есть контроль, ибо после заводки несколько секунд напряжение выше — потом плавно снижается до 13.5 (зимой вроде 13.7-14)
Я думала у моей так из-за маленький пробегов ежедневных летом на бортовом максимум 13,6-13,7. Сейчас когда похолодало можно 14,0-14,1 увидеть
ну классически лето/зима режим
А при работе через ВСМ — там 8 уровней напряжений и шагом 0.1В и установкой для каждого уровня температуры окружающей среды
Galina194
Я думала у моей так из-за маленький пробегов ежедневных летом на бортовом максимум 13,6-13,7. Сейчас когда похолодало можно 14,0-14,1 увидеть
Так работает термокомпенсация в регуляторе напряжения. Чем холоднее, тем выше для зарядки АКБ.