Проблема решена. Сделал так же. Запись оставлена для истории.


когда свободное время совпадает с желанием, ищу способ слить прошивку из блока тормозов 46007-3NB1A от японского ниссан LEAF ze0. нужна, что бы обновить свой, установленный на авто 46007-3NB0A, ибо иногда очень сильно раздражает "клевание" на светофорах. купить обновление на ниссан-техно не получается. там только для американцев, а в них гтц другой 46007-3NA* и 46007-3NF*.

но смог на разборке купить гтц с целым контроллером.



внутри проц Renesas M32R, полное имя проца m32192f8vfp (32192/32195/32196 Group, M32R FAMILY / M32R/ECU SERIES).
ROM RAM capacity 1 Mbytes
RAM capacity 176 Kbytes
Frequency 128 MHz
Power supply voltage at single-supply 3.3V
at double-supply 5V, 3.3V






но так же просто, как с приборкой
www.drive2.ru/l/601297621537021776/
не получается(
блок можно загнать в режимы:
1081 "Default Session" (включается из дефолта)
1085 "Programming Session for reprogrammable ECU" (включается из дефолта)
1086 (чз 1085) "Engineering Session"
1087 (чз 1085) ?EcuReset? (это не точно)
10C0 "After Sales Manufacture Session" (включается из дефолта)
10F0 "DiagnosticSession.ExtendedDiagnostic" / DataRead.DataMonitor / (включается из дефолта)
10FA (чз 1085) "Supplier Session" ?Сессия поставщиков?
10FB (чз 1085) ?повышение прав?
но во всех режимах на запросы 23* ответ 7F(
после 10F0 2183 уже не работает, есть таймаут после которого работа возобновляется.
на рабочем авто баловаться не рекомендую: например, при переключении гтц в режим 1085 срабатывает "ручник", педаль проваливается и тормоза больше не работают, пока не передернешь свинец или не выключишь авто и не погуляешь минут полчаса. на дашборде соответствующие индикаторы ошибок. С паркинга, да ещё и на ручнике конечно не укатится, но придётся почистить ошибоньки:
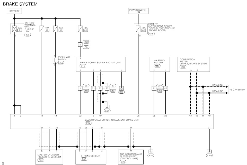
U1000 0108 ABS CAN Comm Circuit
C118A 0108 ABS E-Driven Int Brake System BRC-124
>U110D 0109 ABS E-Driven Intelligent Brake Comm BRC-130
C1A60 0108 BRAKE Control Module BR-39
C1A69 0108 BRAKE Motor BR-108
как видно на скринах, консалт3+ работает с эбу гтц запросами на 70E, отвечает эбу гтц с 70F.
например, включаю режим диагностики:
70E 8 02 10 C0
70F 8 02 50 C0
запросил диагностические данные:
70E 8 02 21 83
1A 61 83 33 4E 42 31
41 00 41 06 04 02 00
06 01 09 1B 77 66 76
00 00 00 00 00 80 FF
здесь байты:
33 4E 42 31 41 => 3NB1A
на моем отвечает:
33 4E 42 30 41 => 3NB0A
последнее время читаю даташит на проц и ищу способы подключиться к самому процу, по примеру других серий, загнать его в бутмоде и считать из этого режима, в надежде на дефолтный пароль нули или эфки, но вся документация по программированию, что попадается — на более свежие серии, а про этот даже на родном сайте написано выкинь и забудь…
ладно хоть даташит оставили, но флешеров к нему уже не нашел, а у более свежих этот проц в саппорт листе уже не заявлен(
я не автосервис и внутрисхемные программаторы типа оранжа или ммс флеша не вписываются в бюджет. самый бюджетный, что пока попался — пиасини, и вроде как в нем заявлена поддержка 32196 Group, M32R FAMILY, вот только качнул от него диск, изучил пдф-ки, а там нет нигде подключения именно к самому процу, только к блокам, и ожидаемо гтц от леафа в списке этих блоков нет…
в худшем случае перекину само эбу на гтц, на ze0 его пришивать не нужно, но как это сделать без снятия самого гтц я пока не вижу, а снимать гтц очень лень.
есть у кого опыт или мысли, которыми не жалко поделиться?
добавлено 2023-04-30
а вот такой проц в эбу гтц aze0 2014







Комментарии 21
где-то читал, что подойдет обновление от 46007-3NA0A.
Интересно есть ли в consult функционал сохранение старой версии прошивки, неужели он старую затирает без возможности отката к предыдущей версии?
я такого не читал, но проверить планировал, сама прошивка от америкоса 46007-3NA1A добыта. нужно время в гараже на эксперимент и на случай, если не взлетит (что бы перекинуть гтц). сохранения старой версии прошивки в консалте нет, но на некоторых блоках, как правило которые привязываются (VCM, BCM), есть возможность бакапа настроек из еепрома и возврата их в пустой блок после установки. я не пробовал, но слышал, что в бу блок консалтом бакап не влить, нужно предварительно чистить ему еепром. гтц в зе0 не привязывается. вот в старших моделях, которые имеют зачатки автопилотов гтц уже привязываются.
а можно 46007-3NA1A поделиться?
Согласно 6.9 Connecting to A Serial Programmer (UART Mode) загрузчик не нужен. Там есть встроенный boot mode.
Так что понадобится поколдовать с ногами, UART и
Flash Development Toolkit
> нет нигде подключения именно к самому процу, только к блокам
Ну если на другие блоки указаны названия пинов, то можно найти и подключение к процессору.
А так нужно смотреть на FP, MODx пины и раздел 6.6 Programming the Internal Flash.
Если что, на MNL меня найдете.
> А так нужно смотреть на FP, MODx пины и раздел 6.6 Programming the Internal Flash.
на что смотреть для подключения понятно, а флешер тоже самому писать?(
"на рабочем авто баловаться не рекомендую: например, при переключении гтц в режим 1085 педаль проваливается и тормоза больше не работают, пока не передернешь свинец или не выключишь авто и не погуляешь минут полчаса. на дашборде соответствующие индикаторы ошибок. с паркинга конечно не укатится." — такое и при неудачной прошивке происходит — вот я очканул в первый раз)))))
Кстати, есть возможность снять трейс процесса перепрошивки?
уже нет, да и долго шьется
LKA1
Кстати, есть возможность снять трейс процесса перепрошивки?
Я не шил ещё.
че так? или передумал уже?)
попробуешь трейс сохранить?
Нет, времени совсем не было. Консалт и н3лайн есть. Оставил на отпуск, который почти на месяц перенесли. Думаю неделя-две. Ну и думаю чем акб подпитывать. Склоняюсь к адаптеру 12В 2А.
Чем сохранять? Желательно подробнее.
Так вон выше на фотках и скринах всё
По диагонали смотрел)))
Канхакер сам пишет? Вмечте с консалтом не запускал.
Конкретно у этой софтины есть кнопка для записи трейса, предварительно нажать нужно.
вот ты заморочился. вообще молодец. в самые дебри залез.насчет пароля на проц — очень бы хотелось узнать, есть или нет. просто все что я подтыкал, в свое время, были запоролены. правда это были процы из стиралок, и прочей бытовухи.
не вижу смысла замарачиваться с бытовухой. На данном этапе развития электроники, считаю проще наардуинить свой контроллер за пару вечеров.
на данном этапе да. но это было в далекие времена.
Клевок на светофоре это фишка австралийской модели? Американец не клюёт в режиме ePedal.
Я не в курсе за австралийские, слышал о такой проблеме только от американок и япошек. Для азе0 обновления доступны.
DSofT
Клевок на светофоре это фишка австралийской модели? Американец не клюёт в режиме ePedal.
На первом поколении нет епедали.