Всем привет!
Покупка электрички была спонтанным решением, и достойно подготовиться к этому возможности не было, потому пришлось разбираться на ходу. Расскажу об изучении вопроса и к чему в итоге пришел. После осознания, что оставил залог за машину (брал из наличия у известного диллера), стал судорожно изучать вопрос зарядки машины.
Шаг 1. Изучение вопроса.
Для начала порты зарядки. У "X" есть 2 порта GB/T AC — порт медленной зарядки переменным током в 7кВт 220В (32 ампера, однофазный) и GB/T DC — порт быстрой зарядки постоянным током 400V (до 200 Ампер). Много видел информации, что Zeekr можно заряжать 380В 16А 11кВт, но как оказалось — информация фейк, почти. Дело в том, что трех-фазным разъемом оснащались 001 до Февраля 2023г, потом стали только однофазные. Еще в конфигураторе 009 можно также выбрать трех-фазный порт. Но у "Х" он всегда был однофазный, и зарядка в комплекте не идет к большинству машин поставляемых в нашу страну.
В итоге вариант по медленной зарядке только один — 32А 220В 7кВт. Но это стало еще большей проблемой. Дело в том, что в частном секторе, самое распространенная мощность подключения — 15кВт 380В, то есть 3 фазы по 5кВт 25 Ампер. Получается что на 32А просто не реально заряжаться. В квартирах и регионах, даже о таких мощностях можно толко мечтать, чаще всего либо 3х220 на 16А (3.3 кВт на фазу), или одна фаза на 32А (7кВт на весь дом). В таких условиях заряжать можно только ночью в полной темноте (свет тоже ест электричество).
Изучения вариантов дало несколько решений:
1. Поставить трансформатор 380 -> 220. Этот вариант довольно интересный, чтобы получить 7кВт, достаточно снять по 3.5кВт с двух фаз, или при более сложной технологи по 2.3 кВт, не сильно нагружая фазы и сеть в целом. Но он оказался достаточно дорогим — такие трансформаторы стоят более 100 тыс рублей, и не особо эффективны.
2. Поставить станцию постоянного тока (быстрая зарядка). Достаточно интересный вариант, можно подключить 380В и регулировать мощьность как угодно, а ночью выдавать немыслеммые для медленной зарядки 12-15кВт. Но тут опять упираемся в цену. Цена вопроса от 180 тыс рублей.
3. Заряжаться на платных станциях быстрой зарядки. Примерная стоимость — 18-20р за кВт (при 2-6р от домашней сети). На 100км выходит в среднем 500-600р, что сопоставимо с 95 бензином с расходом в 9 литров.
4. Купить З\У с регулируемым током (можно выставлять 10-16-24-32А) 15 — 30 тыс. рублей, и выделить целую фазу на 25А под зарядку (это ~5.5 кВт). Родная зарядка подойдет только тем, у кого дом присоеденен на 21кВт, что доступно далеко не везде. Если у вас такая ситуация, берите стационарную зарядку и просто подключайте к вводному щитку, там никаких дополнительных действий не нужно, но если у вас меньшая мощность, как у меня, то добро пожаловать дальше.
В итоге пока остановился на 4-ом варианте и начал приготовления.
Шаг 2. Подключение.

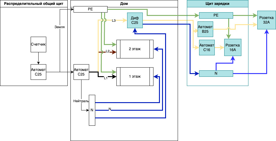
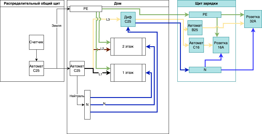
Щит простой уличный IP54 на 12 модулей. Завел кабель ВВГнГ 3х4мм. Поставил Диф на С25 в дом, а щиток 2 автомата C16 и B25 + розетку на 16А (на всякий случай). Также подключил синюю розетку на 32А к автомату на B25. Объясню почему выбрал автомат B25 и зачем Диф на входе. Диф поможет отключить систему в случае попадания влаги в корпус щитка и уберечь меня от поражения током при открывании щитка. Автоматы бывают с разной отключающей способностью (погрешность срабатывания), самые простые это C — такой класс обычно ставиться на вводной автомат и на другие автоматы мощьность которых меньше чем вводной. Если бы я поставил C25, то при коротком замыкании или переборе мощности, с большой долей вероятности сработал бы вводной автомат, и обесточил бы ВЕСЬ мой дом. Автоматы класса B более точные и быстрее срабатывают, в этом случае отключается только зарядное устройство. Итого схема подключения такая:

Шаг 3. Зарядное устройство.
Выбор ЗУ стал для меня той еще проблемой. Дешевую зарядку с Али я брать боялся, машина все таки под 5млн . Много людей указало в сторону российского X-Tor, но в этом время на производстве закончились разъемы GB/T и ничего не оставалось как ждать. Пока ждал, опробовал несколько станций быстрой зарядки. Станции на АЗС Трасса заряжают до 60 кВт, Россети до 80 кВт, в городе пару станций выдавало до 30кВт. Цены от 18 до 22р за кВт. Также остро стал вопрос поездки за город на 350км и зарядки от обычной розетки. В итоге не выдержал и взял на АЛИ простую портативную станцию, но с хорошими отзывами для поездок.

Станция на 32А с возможностью заряжаться на 10-16А (2.2 — 3.2 кВт), но с розеткой на 32А. Для справки, розетка на 32А выглядит так:

В месте, где я собирался останавливаться нет таких розеток, так что решил собрать переходник сам. Для этого потребуется:
1. Провод ПВС 3х2.5мм — 1 метр. 350р
2. Вилка обычная с заземлением — 350р
3. Розетка 32А (не стационарная) — 300р
Можно и дешевле, так как я все заказывал на озоне. Вот что получилось:

Теперь я могу заряжаться как дома (за ночь заряжает на 150-200 км), так и в поездках. От обычной розетки 16А можно зарядится на 100км за 6-10 часов.
Так как тема для многих сложная, решил ее раскрыть тут, так как в интернетах толком информации мало.
Всем спасибо за внимание.






Комментарии 28
Зарядное устройство настенное GB/T AC, 11кВт, 16А, 380В Auxus VCS-13-11S, а такая подойдёт может?
Заряжать будет, но только 3.5 кВт
Можно как то подключить 3 фазы к зарядке и заряжать однофазный автомобиль?
Да.
1. Через 3-х фазные зарядки инверторы (DC) стоит 100-150 тыс
2. Обычную, но брать будет только 1/3 мощности зарядки
приветствую! на гонки 4 августа RDRC на 400 метров ищут Х для пары. Не интересно? есть 1 место
Добрый вечер, а заряжать от бесплатных станций в Москве можно, имея кабель Type2-GBT? И ничего страшного что станции на 22 кВ?
Не пробовал, мне не актуально) Теоретически да, на на 7 кВт. Дырок нет, нет нагрузки. Не понятно как отреагирует сама станция
Очень достойный и полезный текст. Когда приобрету зикр, очень хотелось бы с вами пересечься, послушать советы)
Ну ну
Зикр не купил. Бензин в голове все твердил, что электрого.о пока покупать рано.
В итоге купил для души гольф р и ни капельки не жалею)
У всех разная ситуация.
Если автоматы 32А, то спокойно можно ставить 15квт зарядки.
Я купил зарядную станцию на 3 фазы на 22квт(возможность регулировки аналогичная переноскам как у вас). Если автомобиль 3х фазный, то заряжать допустим 12 квт(по 4квт по каждой фазе).
Если однофазный — то на максималку включать — 32А(по 7квт по каждой фазе). Рабочая фаза у зикра недавно стала одна.
А по Москве.
Есть зарядки type2.
Кабель зарядки стоит 9к.
Решение с электричками больше подходит для тех, кто живёт в области и ездит довольно часто в ту же Москву.
Потому и рассказал какие есть камни, чтобы все понимали что их ждет и на что рассчитывать. Если бы я жил в городе, у меня бы пробеги были в разы меньше. Если ездить как моя жена (школа, дом, школа, магазины), т полного заряда ей хватает на месяц))) А раз в месяц можно и на зарядку скататься на 40 минут и не парится.
KOKEP
У всех разная ситуация.
Если автоматы 32А, то спокойно можно ставить 15квт зарядки.
Я купил зарядную станцию на 3 фазы на 22квт(возможность регулировки аналогичная переноскам как у вас). Если автомобиль 3х фазный, то заряжать допустим 12 квт(по 4квт по каждой фазе).
Если однофазный — то на максималку включать — 32А(по 7квт по каждой фазе). Рабочая фаза у зикра недавно стала одна.
А по Москве.
Есть зарядки type2.
Кабель зарядки стоит 9к.
Решение с электричками больше подходит для тех, кто живёт в области и ездит довольно часто в ту же Москву.
А можно как то с 3 фаз собрать 7 квт?
Ну его нахер…
заржал вслух))))
Dazo
Ну его нахер…
Отстаёте, всего лишь на первой стадии отрицания.
Ну как бы своё мнение не навязываю. Но считаю, что электрички ещё сырая тема.
Спасибо за исчерпывающий рассказ о зарядках. Лучше в тему ампер и квт погружаться до покупки. Из-за распространения у нас 3-х фаз малой мощности я выбираю европейские авто с CCS2 и type2.
Так же мне очень интересно узнать вольтаж батареи, так как это напрямую влияет на время зарядки на зарядках постоянного тока. В каком диапазоне оно меняется?
Номинальный вольтаж батареи 392В. На зарядке видел от 400 до 420. Сила тока от 50 до 200 Ампер
Круто. На 200 амперной стартует с 80 квт?
Если меньше 70% заряда — да, далее понижается
все правильно сделали.
Пока больше гимора… :)
Отлично и подробно написано 👍
Вот за всё написанное спасибо, теперь я почти передумал его брать, потому что за городом у меня как раз 3 фазы 15квт… А в гараже хрен знает сколько, вроде 1 фаза, но риск с проводкой та ещё история…
Тут вопрос наверное в ежедневных пробегах)
За ночь при 3-5 кВт у меня полностью покрывается моя потребность.
Безусловно, но я пока при всех этих вводных данных не доверяю всему этому, зарядки, риск и сложности… не хочу с этим связываться, короче. А машина хорошая
Pennywise-clown
Вот за всё написанное спасибо, теперь я почти передумал его брать, потому что за городом у меня как раз 3 фазы 15квт… А в гараже хрен знает сколько, вроде 1 фаза, но риск с проводкой та ещё история…
однофазной зарядкой с регулировкой силы тока решается проблема зарядки от любой розетки. Батарея у Х не большая, за ночь зарядить можно с 10% до 100% спокойно и 3,5 кВт