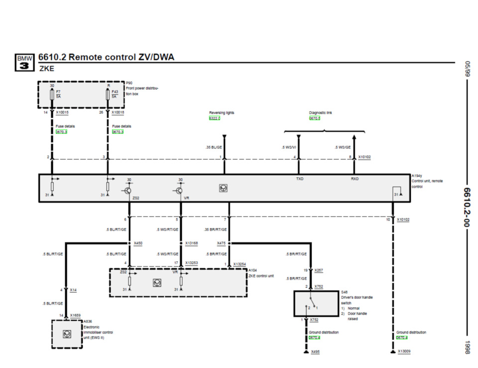
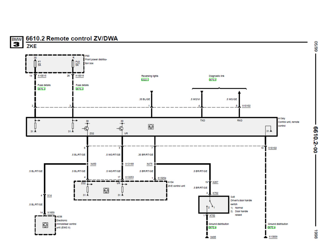
Итак, подведём итоги по подключению зеркала, доводчиков, концевиков, сирены итд.
Наконец то исправил многие ошибки, которые были допущены мной при дооснащении авто за долгие годы, 15+ лет.
Что то делал на скрутки, чтобы проверить, и оставлял так, собственно временное становится постоянным, исправил, были сделаны некоторые отступления от WDS в части подключения, например созданы несколько точек соединения для питания подсветки, для постоянного плюса итд, в WDS их нет, или в них не хватает места для новых пинов.

Схемы подключения зеркала прилагаю с моими комментариями:

Тем подключения очень много, добавлю что можно заранее проложить в запас 10 проводов, чтобы сделать и линию диагностики, и при сборке из нескольких зеркал, перенести светодиод с центральной панели в само зеркало ( использовав незадействованный пин 9).

В схеме подключения светодиода используется светодиод, устанавливаемый в центральной консоли (рядом с кнопками обогрева сидений итд), можно его перенести в зеркало, для этого нужно как и было в темах ранее собрать зеркало с фотохромом, радиомодулем и светодиодом, и питание подключить на него.

Всё установлено в бардачке

Разъём Х10182 — 18 контактов, чёрный, на нём, с помощью добавления пинов можно получить следующее:
1) Сирена сигнализации (срабатывает на открытие \ закрытие, т.е. звуковое оповещение) ну и при непосредственно самой сигнализации. пин 7 — на сирену ( сирена нужна четырёх пиновая, подключение согласно схеме выше)
2) Светодиод — пин 14 — на светодиод зеркала, пин 9 ( но в самом зеркале нужно в зависимости от него, добавлять проводку, подключение)
3) Концевик капота — пин 17 — если авто будет стоять на охране, то при попытке открыть капот сработает сирена.
Далее, для реализации функции доводчиков стёкол при закрытии авто использовал реле ( марку модель прилагаю)
Время можно отрегулировать после установки вручную.

Схема подключения реле — в разрыв между 5 пин зеркала и 17 пин ZKE.
Можно использовать оригинальную колодку и закрепить её вместе с реле в бардачке на месте крепления точек соединения (там же стоит реле EWS), направляющие уже есть.
С 5 пин зеркала провод подключаем на 15 пин колодки реле задержки
С 87 пин реле провод подключаем на 17 пин ZKE
На 30 пин реле подаётся постоянный "+"
На 31 пин реле подаётся постоянный "-" (кузов)
В этом случае при закрытии, ВСЕГДА будут подниматься все окна, пока будет действовать реле задержки. Т.е. его нужно отрегулировать по времени.
При открытии — НИЧЕГО происходить дополнительно не будет, окна открываться не будут.
В итоге от старых зеркал и опытов осталась такая вот куча запасных частей, корпусов, штекеров, блока 433 МГц итд, будет впрок, мало ли.


После этого всё собрал, наконец то привёл в порядок всю проводку, т.е. собрал изолентой TESA, стало более менее всё понятно и аккуратно.
Да, ВАЖНО — из всего расписанного сразу всё работать будет, только доводчик стёкол, остальное, в зависимости от кодировок конкретно вашего блока, для активации возможно нужно закодировать блок ZKE каждому индивидуально.
Что имеем в итоге:
1) Осталось найти сирену 4х пиновую и установить ( сирена на 3 пин ( как на современных авто не запускается лично у меня, по причине управления), буду искать и пробовать устанавливать 4 пин ( е38-39-53)
2) Доводчики работают корректно, как я и хотел
3) Ключи с али пришиваются порой странно и лочат зеркало ( т.е. встаёт в защиту от программирования ключей), возможно поищу оригинальные платы
4) Авто закрывается и открывается как и положено, дистанционно, т.е. то, ради чего я всё затеивал — работает.
5) Ключи с али порой при нажатии могут срабатывать не корректно, включая режим "паника" например
6) Концевик капота работает как и в любой сигнализации
7) Можно подключить отдельно датчик пространства внутри, оставлять окна открытыми, но при подключении реле не актуально, т.к. стёкла будут всегда закрываться.
8) Возможно связано с ранними дооснащениями или реле задержки ( но даже с перемычкой не моргает) — но конкретно у меня при закрытии два раза не моргают поворотники, при открытии — как положено.
В целом это конечно стоило того, было выплетено несколько метров точно нештатной проводки и оптимизированы дооснащения. Осталось пожалуй только сирену установить и всё, об этом будет отдельная тема, найти оказывается тоже трудность.







Комментарии 28
Вечер добрый. Сейчас занимаюсь установкой родной сигналки. У меня туринг . Проложил уже, чейнджер, телефон, hi-fi harman kardon, в прошлом году интенсив и омыватель фар. И прочие оригинальные мелочи. Дошла очередь и до сигналки. Вы реализовывали магниты на стеклах? И второй вопрос, если стояла оригинальная сигналка с завода то маленькое стекло задней двери с датчиком разбития. Как то делали обманку? Если их нет по заводу. У меня на туринге стекло боковое багажного отделения имеет разьем желтого цвета. Такие же встречал на стекле под сигнализацию. С Уважением.
Добрый вечер. Вижу по описанию что очень большой объём работ проделан. По вашим вопросам — магниты на стёклах я не реализовывал. У меня сигнализации не было с завода, т.е. был только центральный замок ключом, по сути я сделал не сигнализацию в полной мере а центральный замок дистанционный, задача была именно в этом. У меня седан и честно говоря я схемы по турингу даже не изучал, не было необходимости.
У меня тоже не было сигнализации по заводу, центральный замок был и закрывается дистанционно. Не пробовал кстати, закрывались ли стекла при закрытии дистанционно. Сегодня установил датчики в двери, магниты на стекла еще не приклеивал. Обнаружил что нить на разбитие есть только на заднем левом окне багажника, где антенна. Когда на разборке брал комплектующие с туринга, там были на всех стеклах которые не открываются. Завтра буду устанавливать датчик крена. Кстати еще так и не поборол при установке Интенсива, омыв заднего стекла. На туринге в простой комплектации моторчик омывателя инерционный, меняется просто плюс с минусом. Интенсивов на турингах небыло, а третий мотрчик в оригинальный бачек не установить. Задумываюсь о маленьком бачке с отдельным моторчиком для заднего стекла. От 34 хотел назад поставить, но места нехватает. Придется ставить впереди рядом с бачком интенсива)) третьим.
8 кодируется как тебе захочется
Именно
Про повортники что то не совсем понял, они тоже должны моргать при постановке, снятии с охраны?
Основном у кого стоит ЦЗ поворотники не моргают и сирена не издает звук. При дополнительном подключении и кодирования блока все работает
Я только про сирену знал, что можно подключить, а вот повортники не разу не видел. Сложно это сделать?
Кодировать блок надо, и прокладывать доп проводку
Хорошо, спасибо, поищу информацию.
sergei-sv777
Я только про сирену знал, что можно подключить, а вот повортники не разу не видел. Сложно это сделать?
Я позже пост тоже выложу с видео
Отлично 👍
sergei-sv777
Я только про сирену знал, что можно подключить, а вот повортники не разу не видел. Сложно это сделать?
У меня заводская сигналка. И при постановке мигают.
Там наверное полностью свои точки подключения, интересна именно реализация на штатный ключь с Д.У.
Я думал будет реализовано 2 зеркала в одном а получилось в точности как у меня печаль
Никакой печали, это сделать не сложно учитывая сколько именно у меня зеркал и запчастей. Переделывать ориг штатное именно от е36 я не хотел.
Frutus
Я думал будет реализовано 2 зеркала в одном а получилось в точности как у меня печаль
Тоже так подумал)) и удивился как это он смог, а оказалось что через реле🤷♂️
Вот номер сирены и неважно с какого кузова, управляется просто или минусом или плюсом непомню
Акумы внутри почти все дохлые. По годам свежее надо брать. А так она и без акума работать будет. Акум нужен только если сирена сработала и угонщик снял с неё разьем, а она будет пищать дальше
это понятно. е83 лично у меня не заработала
MaerMikhaylov
Акумы внутри почти все дохлые. По годам свежее надо брать. А так она и без акума работать будет. Акум нужен только если сирена сработала и угонщик снял с неё разьем, а она будет пищать дальше
вроде пару штук проверял, ну можно еще пару взять на пробу, проверить. Там подключение то 3х пиновое, ошибиться невозможно, +, — и сигнал с ZKE, я про него писал выше
Вот такую надо е83
Сирен полно на авито
это то понятно, их полно. Там есть нюанс в батарейках внутри, поэтому лучше проверять на месте.
Странная у вас теса
да, согласен. Их много разных видов, к сведению.
Ну салонная то совсем не такая
салонных тоже несколько видов, есть коропластовская, я лично использовал такую, есть прям тряпочная, т.н. квадратик, она да, мягкая и салонная. Мне лично эта нравится больше, как по мне — более универсальная