
Не люблю я паутину из проводов — а на машине 24 В по этому пункт 1 — установка адаптера питания.
заказан на озон- 700р
Дальше выбор магнитолы:
Навигация, экран, цена, камера заднего хода — минимальный набор.
Прошерстив просторы интернета — выбор пал на бос мини.
Не могу сказать сколько протянет -но покупать в газон музыку за 30 т.р. не готов!
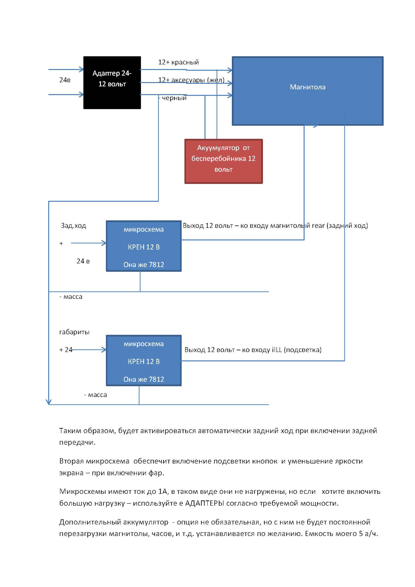
Схема — тут хотел сделать всё как надо- задняя камера при включении в автоматическом режиме, подсветка кнопок и т.д.
Вышла вот такая схема.
По микросхемам стабилизации: варианты на фото — 10 шт 400р.
ну я покупал давно — т.к. ходовые сгорали на легковом авто- со стабилизаторами жили 2-3 года, всё таки ровно 12В, а не 14,6 — для диодов играют роль.
Установка планируется в потолочную полку — изготовление в процессе — отдавать 8 т.р. за кусок обклеенной фанеры я не готов. ( клей + карпет — 700р, а уж фанерка найдется.








