После установки светодиодных поворотов PHILIPS LED 12764X2, из преимуществ получил только быстрейшее срабатывание, но как известно светодиоды славятся и малым расходом энергии, а так как вместе с ними установлены нагрузочные резисторы, то соответственно об экономии говорить не стоит. А если не ставить нагрузку на светодиоды, то они моргают как при перегорании одной из ламп. Кстати по ГОСТу частота моргания должна быть 90(+-30) раз/мин.
Есть несколько вариантов решения:
1. Ставим электронный блок поворотов на подобии : Электронное реле поворотов + печатная плата и ее изготовление, но теряем щелчки(((
2. В стандартном реле № 21 режем дорожку к седьмой ноге микросхемы

, но теряем контроль целостности ламп.
3. И третий вариант модернизация родного реле с сохранением всех функций ! Этим и воспользовался, спасибо 2350
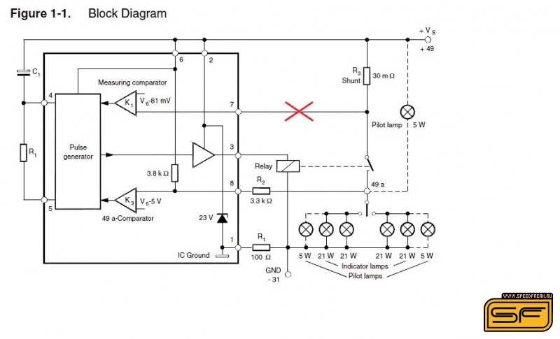
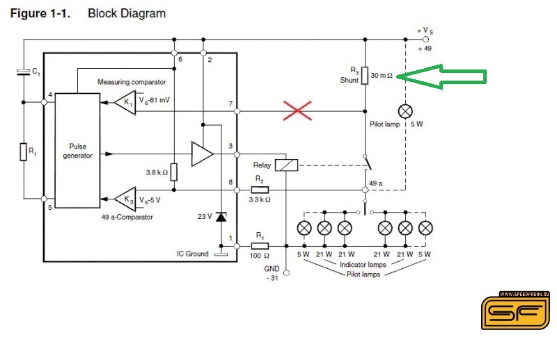
По схеме

есть шунт R3-30mOm, извлекаем его, дальше расчет:
"Светики" по 4,3 Вт = 0,307 А*2=0,614 А (P = I * U(брал 14 В) на сторону, микросхема реагирует на падение напряжения в 0,1 В, если меньше, то уходит в стробоскоп если больше 4,5 В (КЗ) теряем контроль целых ламп, для падения напряжения на 0,1 В надо сопротивление вместо этого шунта с 0,03 Ом поставить резистор в 0,163 Ом, берем нихромовую проволку ( пошел по этому пути, нашел диаметром 1 мм),
далее формула R = L * ρ / S, где
p- коэффициент сопротивления нихрома 1,1 Ом,
S = π * r2=0,785 мм2
L=(0.785*0.163)/1.1=116 мм+-, крутим спираль, паяем ее вместо шунта и радуемся)))



калькулятор
если с 1 светодиодом что-то произойдет то пр и вкл. поворота реле начнет учащенно щелкать,
Итого: минимум работы, сохранность контроля целостности ламп, экономия энергии и конечно щелчки )))
P.S точно работает на ваговской релюшке №21, за остальные не ручаюсь.






Комментарии 13
Подскажите, нагрузочные резисторы идут в комплекте с лампами?
да
12764X2 со встроенным резистором? если я поменяю свои лампы на диодные — будут ли быстро мигать?
там резистр не встроен, отдельно идет
Все гениалное — просто! Очередной респект Андрею, ну, и автору — тоже, за поиск правильного решения.
А нет случайно такого решения для задних стопов-габаритов?
Стоит блок контроля ламп?
Да. Поставил в задний ход, — отлично и купил для пробы дешёвые диоды на стопы-габариты, — ругается компУтер) Также пробовал поставить китай в ближний, тоже ругается
мда, тут даже не знаю, надо разбирать схему этого блока.
Отлично, это то что я искал, и даташит микрухи, и схему решения!
СУ-ПЕР! ! !
Значит, это чертова П-образная скоба все-таки имеет "мацемацичаски выверенное" сопротивление, а не просто металлическая палка впаянная на плату?
Миша, тут косячок есть, небольшой, я то расчет сделал по номиналу светодиодов в поворотниках и совсем забыл про панель приборов, так вот пришлось вернуть в приборку лампы накаливания вместо диодов((( и да еще, т.к. у тебя А6 не забудь про повторители поворотов 5w на сторону, как то так
В поворотах там давно нет ламп :) Они пропали оттуда самыми первыми :)
Mski
Миша, тут косячок есть, небольшой, я то расчет сделал по номиналу светодиодов в поворотниках и совсем забыл про панель приборов, так вот пришлось вернуть в приборку лампы накаливания вместо диодов((( и да еще, т.к. у тебя А6 не забудь про повторители поворотов 5w на сторону, как то так
Кстати, еще немного из личном опыта:
Если отрезать контроль по току от микрухи, и понизить частоту увеличением емкости на плате — работает вроде нормально, но если есть минимальная нагрузка хотя бы 5 Вт. Если заменить абсолютно все на светодиоды — загорается и горит, прерываний не происходит.