Начну немножко издалека. В комплектации моего автомобиля нет штатной сигнализации. Брелок с кнопками есть, но это всего лишь дистанционное управление центральным замком. Как я уже рассказывал здесь, при установке охранной системы я просто отключил штатный приемный модуль, ну и соответственно, управлять замком со штатного брелка стало невозможно, только с брелка охранной системы. Сначала меня это устраивало, но "червячок" незаконченности немного грыз :)
Охранная система Pandora 5100, как и многие другие, может работать в Slave режиме, при котором постановкой и снятием с охраны управляет штатная сигнализация автомобиля. Это особенно удобно при безключевом доступе. Но, поскольку штатная сигнализация является самым ненадежным звеном во всем комплексе охраны, то в Slave-режиме принимаются меры для повышения устойчивости ко взлому. Самым распространённым методом является, так называемый, "подпор штатного радиоканала", при котором встроенная сигнализация не отвечает на команды своего брелка, пока не будет пройдена авторизация от дополнительной охранной системы. Авторизация обычно производится с помощью радиометки.
Для таких автомобилей, где нет встроенной сигнализации, но есть дистанционное управление ЦЗ, и клиент очень хочет управлять всей системой со штатного брелка, установщики обычно начинают "колхозить". Берут сигналы с ЦЗ, "поворотников" и т.д. Я тоже решил "заколхозить", но более красиво.
После "расшифровки" управляющего кода между приемником и центральным блоком управления (BCM), о котором я написал в этой записи, сразу же пришла идея, как можно сделать имитацию штатной сигнализации и управлять Пандорой в Slave-режиме. Идея то пришла, а реализовал я её только через два года — всё-таки догрыз меня "червячок" :).
Спроектировал, собрал и запрограммировал дополнительный блок на микроконтроллере, взамен того, о котором я упомянул выше. Назвал его Comfort Module, потому что выполняет, в основном, функции комфорта.

На Пандоре программируется два таймерных канала. Один из них управляет включением какого-либо выхода (я назвал его ID Status) при появлении метки, а второй — включением другого выхода (Protection Status) при снятии с охраны.

Блок комфорта анализирует сигнал на выходе "ID Status" и, в зависимости от его состояния, принимает кодовую посылку от штатного приемника или игнорирует её. Это и есть так называемый "подпор штатки". Ну а дальше все просто. Если принятый код команды соответствует запрограммированному коду штатного брелка, то модуль подаёт команду на вход "Open Slave" Пандоры, которая, в свою очередь, снимается с охраны и включает выход "Protection Status". Получив сигнал "снято с охраны", блок подаёт импульс на открытие ЦЗ. При получении кода на закрытие блок включает выход "Close Slave". Пандора ставится на охрану, сообщая об этом выключением выхода "Protection Status", анализируя состояние которого, блок выдаёт импульс на закрытие ЦЗ. Здесь стоит отметить, что в Slave-режиме Пандора не управляет центральным замком, предоставляя делать это штатной системе.
С этого я начал, ну а дальше, как говорится, "Остапа понесло".
1. Данный алгоритм позволяет легко добавить в систему сенсорные датчики, о конструкции которых я рассказал в предыдущей записи БЖ. Таким образом, получается система бесключевого доступа. Осталось заменить ключ стартера на кнопку, но, наверное, уже не буду. Получив сигнал обнаружения метки, блок комфорта опрашивает сенсорные датчики и, при определении касания к дверной ручке, включает выход "Open Slave". А дальше — такой же алгоритм, как для штатного брелка. Можно запрограммировать реакцию не на касание, а на ввод какого-нибудь кода. Но, думаю, это уже лишнее. Постановка на охрану осуществляется двойным касанием. Здесь же напрашивается "пляжный" режим, который позволяет оставить все брелки, ключи и метки в автомобиле, а постановку и снятие с охраны осуществить методом "настукивания" пин-кода на дверной ручке.
2. Настроил ранее в Пандоре автоматическое закрывание ЦЗ при начале движения и открывание — при выключении зажигания.

Второе работает хорошо, а вот первое… Дело в том, что Пандора определяет начало движения по датчику ускорения. Соответственно, если выезжая с гаража, немного "газануть", то ЦЗ закрывается, и нужно нажимать кнопку разблокировки, чтобы открыть замок для выхода из машины (ворота то надо закрыть). Приходится очень плавно выезжать, а поскольку каркас ворот создает на полу гаража небольшой выступ, получается это не всегда. Для устранения этого недостатка завел в блок сигнал скорости. Теперь ЦЗ блокируется только на скорости больше 10 км/ч.
3. Как я уже писал в записи про дневные ходовые огни, был один недостаток в программе блока управления ДХО: лампы гаснут через четыре секунды после пропадания сигнала скорости (остановка на светофоре, например). А т.к. я подключил сигнал скорости в свой блок, то, конечно же, нужно использовать это для управления модулем ДХО. Сигнал скорости с модуля я отключил, оставил "DRL Enable". Именно он и управляет модулем ДХО по заданному алгоритму. Задержку выставил на 4 минуты. Для выключения ходовых огней в режиме "парковки" или при включении ручного тормоза, на блок подключен сигнал "Neutral Status / DRL". Сигнал формируется еще одним таймерным каналом Пандоры.
4. Для удобства включил функцию постановки на охрану в режиме "Hands Free".

При закрытых дверях, при удалении от автомобиля, метка теряется и автомобиль ставится на охрану. При открытых дверях действует настройка "не ставиться на охрану". Статусы всех дверных датчиков Пандора берёт из CAN-шины. И все бы хорошо, но через 10 минут, по всей видимости, CAN-шина засыпает и Пандора, не видя статуса открытой двери, переходит в режим охраны. Это тоже напрягает, потому что бывают случаи, когда жена остается в машине, а я выхожу, например, в магазин. Если планируется долгое отсутствие, приходится оставлять метку. Экспериментально выяснил, что если в течение 10-минутного интервала нажать на дверной датчик (закрыть/открыть дверь), то "засыпание" шины сдвигается от этого момента на 10 минут. Т.е. внутренний счетчик сбрасывается. Исходя из этого, добавил в свой блок имитацию закрывания двери. В режиме "снято с охраны", когда метка пропадает, блок начинает 5-ти минутные отсчеты, по истечении которых встроенное реле разрывает цепь датчика водительской двери на 0,5 сек.
5. Как я уже рассказывал в записи про стеклоподъёмники, доводчики управляются цифровым каналом по одному проводу. Как оказалось код управления совпадает с кодом подкапотного модуля RHM-02. Чтобы не вдаваться в подробности, опишу проблему кратко: если не программировать кодовый таймерный канал, то доводчики будут работать по дефолтной логике замка капота, а если запрограммировать канал — тогда замок капота будет работать по запрограммированному алгоритму доводчиков. Техподдержка сказала, что в случае использования подкапотного модуля, доводчики следует подключать к охранной системе двумя аналоговыми каналами. Два года назад у меня уже все было подключено по цифре и свободных выходов не осталось. Я не стал переделывать. А сейчас сделал все нормально.
И вторая проблема. Как я уже писал в статье, доводчики запоминают положение стекол при закрывании и открывают окна в то же положение, если цикл охраны длился меньше 20 минут. Однако бывали случаи, когда при изначально закрытых окнах, какое-нибудь окно все равно открывалось. Пытался в таймерном канале не программировать событие открытия, но тогда окна и не закрывались. Вероятно, такова логика работы цифрового канала. Когда попробовал это сделать на аналоговом управлении, все отлично заработало. Поэтому перенес всю "заботу" о стеклоподъемниках в свой блок.
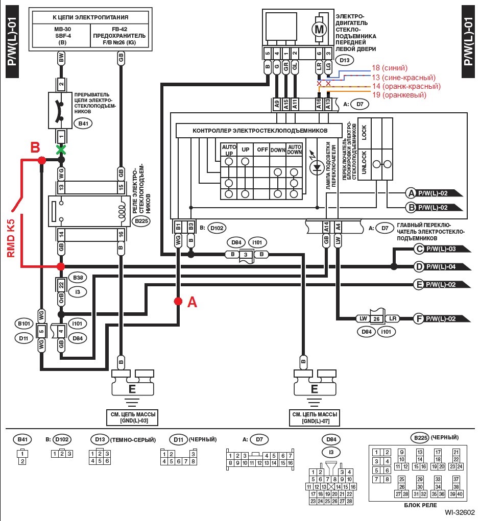
6. Прочитал у кого-то в БЖ про сгорание электродвигателей стеклоподъемников и ответ дилера, что виноваты доводчики. В комментариях пришли к выводу, что вероятность этого довольно высока. Ведь при нормальной эксплуатации не так часто нужно открывать/закрывать окна, особенно при наличии кондиционера. А с доводчиком каждый раз при постановке на охрану на электродвигатель подается напряжение, и ток довольно большой. Может и сгореть когда-нибудь. Запомнил я эту проблему и при разработке добавил в свой блок контроль тока в цепи стеклоподъемников. Датчик тока включается в разрыв главной цепи питания стеклоподъемников (на рисунке — зеленый крестик).

Алгоритм работы такой — если в режиме "снято с охраны" не было открывания/закрывания окошек, тогда при постановке на охрану импульс закрытия на доводчики не подаётся. Ну а т.к. силовая цепь стеклоподъемников подключается к блоку комфорта то логично было установить туда и силовое реле, убрав канал RMD K5 Пандоры.
7. Управление складыванием зеркал при постановке на охрану также перенес в блок комфорта. Таким образом освободил выходной канал Пандоры.
8. Ну и конечно же, разблокировка кнопки замка багажника в охране осталась как одна из функций блока комфорта. Только теперь кнопку можно разблокировать как с брелка сигнализации, так и со штатного брелка и с заднего сенсорного датчика. Про датчик я рассказывал в этой записи. Здесь у Пандоры тоже есть одна особенность, которая, судя по форуму Alarmtrade, не нравится не только мне. При открытии багажника в охране Пандора отключает на две минуты контроль датчиков удара и пятой двери. Если багажник закрывается в течении этих двух минут, то всё нормально. Если же позже — срабатывает тревога. И нет никаких настроек для исправления ситуации. Пришлось обойти это в том же блоке комфорта. Алгоритм следующий: при разблокировке с помощью штатного брелка или сенсорного датчика система снимается с охраны полностью, но замки не открываются. Поэтому можно держать багажник открытым сколь угодно долго. При закрытии пятой двери система автоматически становится на охрану.
Для управления блоком комфорта с Пандоры требуется шесть выходных каналов. Три уже были подключены ранее — это "Open", "Close" и "Rear Gate Open". А остальные три я освободил, перенеся их функции в блок комфорта. Свободных входных каналов после монтажа системы охраны оставалось много, ведь большая часть статусов берется с CAN-шины. А нужно всего два — "Open Slave" и "Close Slave". Еще подключил к Пандоре сигнал с датчика давления масла. Два года назад я почему-то посчитал его ненужным. Однако потом прочитал на сайте AlarmTrade, что режим автозапуска также контролирует давление масла. Хотя теперь, прочитав печальную историю драйвера papasl, думаю, что можно было и не подключать. Все равно датчик не работает ни фига.
Модуль "комфорта" подключил с месяц назад. В связи со сменой работы, времени на программирование практически не осталось. Поэтому в авральном режиме написал основные функции. Все, о чем рассказал выше, уже работает. Остальные задумки буду программировать уже зимой, наверное. Планируются такие функции: "пляжный" режим, настройка основных параметров блока кнопкой управления (как кнопка Valet в Пандоре), настройка всяческих параметров через Bluetooth со смартфона (сам модуль уже впаян). Еще может чего придумаю.
Схему, печатную плату выложу уже в следующей записи. Может кому интересно будет. Хочу еще видео небольшое снять, чтобы показать, как всё это работает.
Продолжение здесь.






Комментарии 56
Всем 👋! После прошивки обновления У меня проблемы с центр замком из пандоры при сняти с охраны штатная охрана не открывает двери и багажник
Здравствуйте! Вам надо к установщику обратиться. Скорее всего, слетела настройка программируемых таймеров. Перед обновлением резервную копию настроек не выполняли?
Скажите а где вообще сам блок комфорта установлен?
Да в том же месте, где и предыдущий блок ставил. В одной из предыдущих записей фото выкладывал: www.drive2.ru/l/5622614/
Подскажите пожалуста кто знает.Сигнализация пантер 1900 ВТ, обновил прошивку через приложение Пандора СПЕЦ, теперь перестали подниматься стекла при безключевом доступе, то есть прикасаешся к ручке двери, авто закрывается но стекла не поднимает. и перестал закрываьтся ц.з при переключении акпп в положение Р, Что включить в настройках?
Я так понял речь о Pandect 1900 BT. Это вам лучше к установщику обратиться, поскольку как настроены программируемые каналы, знает только он.
Рад бы… но машина на Кипре. Есть представительство только в Афинах… но туда плыть не комильфо… месяц только оттуда.
А связаться с ним никак нельзя? У него, возможно, остался файл настроек. Или хотя бы подскажет.
Да там делов то включить одну функцию, было такое уже, Ноу я м включил. потом машина проехала метр и заглохла… такой из меня настройщик… Буду завтра звонить…
А что за софт? Для пандоры? Штатный другой интерфейс имеет. Отдельное приложение. А у вас типа управление через веб
Это старое пандоровское приложение — Pandora DXL Loader. Сейчас Alarm Studio используется. А я по привычке лоадером пользовался.
Я так и думал, только лоадером не пользовался
Штатный keyless, как правило, работает на расстоянии не более 2м от автомобиля. При определённых обстоятельствах, Панда может определять свою метку на нескольких десятках метров. При этом, когда метка в зоне видимости (например, сидя в кафе, а автомобиль стоит под окнами на парковке), любой может подойти и с помощью сенсора снять с охраны и открыть дверь. С этой ситуацией боретесь как-нибудь?
Ага, есть такой косяк у этой системы пандоры. У меня таких обстоятельств мало. Но если они все-таки случаются, я просто отключаю сенсорные датчики. Настроен один из программируемых таймерных каналов и они отключается с брелка. Я вот всё никак не могу выполнить свое обещание снять всю работу системы на видео.
Использование брелока — это уже не совсем keyless получается :) А если для снятия с охраны использовать комбинацию сенсор+кнопка? Например, удерживаем сенсор и при этом жмём кнопку в течение 1с.
В принципе, да, keyless с некоторыми оговорками. Так-то я брелок постоянно беру. Если забываю, тогда — нормальный keyless :)
Можно, конечно, изменить алгоритм снятия с охраны. А про какую кнопку вы говорите?
Про штатную кнопку на ручке. Обычно ручки с кнопками от старших комплектаций покупают на разборках :)
А, вот вы про что. Да, это нормальный вариант. Правда, требует замены ручки. Ну и опять же, вероятность открытия кем-то еще, когда метка в зоне действия, тоже есть, хотя существенно меньше. Ну это все нюансы :) Можно какой-нить код "настучать". Я сделал пляжный режим, когда для снятия с охраны нужно "настучать" pin-код.
Можно. Но ежедневное многократное "настукивание" вскоре утомит. Управление должно быть простым и удобным, но при этом не совсем очевидным :) Поэтому я и предложил комбинацию. Сам себе что-то подобное хочу реализовать.
Да, согласен. Поэтому и сделал только на пляжный режим.
При установки сигнализации одноименной фирмы как у Вас возникли вопросы:
— датчик топлива подключается аналогово и куда?
-при открытии ЦЗ с родного пульта включался свет, при снятии охраны (открытии ЦЗ) с брелка сигнализации свет не включается, как реализовать так называемую функцию "комфорта" еще не додумался
У меня еще первый вариант базового блока, без аналогового входа для ДУТ. Поэтому, никуда не подключал. По идее, должно было с CAN браться, но не считывается.
А по второму вопросу, к сожалению, не могу помочь — некомпетентен в нем.
В руководстве по ремонту со схемами (издетельство монолит) не нашел провода can шины, подскажите где они идут, какого цвета (слышал, что идет витая пара) и какие показания сигнализация может взять с can-шины, чтобы не подключать лишние провода, не усложнять установку
Где идут, я уже не скажу. Подзабыл. В моем автомобиле вообще две CAN-шины. Низкоскоростная соединяет вспомогательные устройства типа контроллера климата и т.д. Высокоскоростная соединяет всякие датчики. И она же подключена к разъему диагностики. Цвета проводов у скоростной синий и красный, у низкоскоростной — розовый и синий. А что взять с нее — это от сигнализации зависит и от модели авто. В моем случае с шины берутся состояние всех дверей, багажника, обороты двигателя.
К высокоскоростной подключались или к низкоскоростной?
К низкоскоростной. Это было описано в типовом примере установки сигнализации на Subaru Forester. Только я не помню, у Старлайна или у Пандоры. Я вроде подключил у блока климат-контроля.
подскажи номер приемного блока тот что стоит в багажнике под левым стеклом (произошло возгорание дополнительной разетки в багажнике и блок сгорел ) все востановил кроме блока предпола гаю что блок 88035 fg000 но в нем 8 пинов а по схеме подходит только 3 и если есть распиновка.
У меня сейчас нет возможности. Через неделю вернусь домой, тогда посмотрю.
Здравствуйте, у меня вопрос, пассат в7, подхожу к машине по хенсфри разблокировка, стою рядом не сажусь, и начинается свистопляска с постановкой и снятием с охраны(щелчки бесят) менял разные варианты настроек — не помогает. сталкивались с этим?
Это вам лучше обратиться к установщику, который сигнализацию ставил. Можно "поиграться" с временами обнаружения и потери метки (это если мы про пандору говорим)
Установщик не знает. Да, про пандору, примерные параметры можете написать?
Что-то не повезло вам с установщиком. Тут важно как выполнена интеграция сигнализации в электронику автомобиля, как организован режим slave и т.д. Я сам то не имею опыта установки сигнализации в другие автомобили кроме своего, увы. А по поводу параметров, можете на скриншоте a.d-cd.net/c1dca56s-960.jpg посмотреть, как раз удачно попало: время обнаружения метки — 2 сек и время потери метки — 15 сек. А вообще, про пандоровский хендсфри не очень хорошие отзывы. То метки очень дальнобойные, то еще что… Вроде в последних моделях довольно много улучшений по этой тематике сделано. Но я этим не сильно интересуюсь, ибо сигналка поставлена, и менять пока не собираюсь. Вообщем, я бы порекомендовал найти установочный центр, авторизованный пандорой, и там попытаться разобраться с проблемой. Еще можно на alarmforum.ru попробовать спросить. Но, как правило, там тоже рекомендуют сначала к установщику обратиться.
SHESHENIN
Установщик не знает. Да, про пандору, примерные параметры можете написать?
Кстати, я вот что подумал. Подошли вы к машине. Авто снялось с охраны. Вы дверь не открываете, просто стоите рядом. Тогда через 20 секунд (или чуть больше) система автоматически ставится на охрану. Но т.к. вы так и стоите рядом, она снова снимается, и т.д. Угадал?
Да, всё именно так и происходит. Бесят бесконечные щелчки и пиканья, Неужели система не понимает что метка рядом и зачем она встаёт на охрану?
Ну такова логика работы. В этом случае нужно отключить "автоматическую перепостановку на охрану" (manuals.alarmtrade.ru/pan…aya-postanovka-na-ohranu/ — это для пандора 5000). Тогда не будет ставиться на охрану. Но при случайном снятии с охраны, лишаетесь возможности автоматической перепостановки. Я бы в вашем случае, просто приоткрыл бы дверь, находясь рядом.
Я пришёл к такому же выводу, в результате долгих экспериментов, но считаю это недоработкой пандоры. Не очень хочется даже приоткрывать дверь, особенно зимой…
Вот поэтому я настроил только закрывание по хендсфри. А для открывания сделал сенсорный датчик в ручку.
SHESHENIN
Я пришёл к такому же выводу, в результате долгих экспериментов, но считаю это недоработкой пандоры. Не очень хочется даже приоткрывать дверь, особенно зимой…
Еще можно просто открыть и закрыть дверь. Тогда автоматическая перепостановка не сработает. Я именно так и делаю в таких случаях, зная об этой особенности.
ПРО дверь не знал, попробую, возможно это выход из положения. Но если что нибудь придумаете, напишите.
vmlomaka
Еще можно просто открыть и закрыть дверь. Тогда автоматическая перепостановка не сработает. Я именно так и делаю в таких случаях, зная об этой особенности.
может и мне датчик замутить, но я слаб в этом…
Датчики в ручку тоже можно установщиков попросить. Но только не любого. На том же alarmforum.ru/ можете поискать. Там проплывала такая тема.
vmlomaka
Еще можно просто открыть и закрыть дверь. Тогда автоматическая перепостановка не сработает. Я именно так и делаю в таких случаях, зная об этой особенности.
А, вспомнил, у вагенов нет разрешения на отключение штатки стороннней сигналкой, . Поэтому всегда при приближении к авто я нажимаю на кнопку разблокировки штатной сигналки чтобы открыть дверь. Это совсем не удобно для открывания и сразу же закрывания двери для того чтобы никуда не ехать.
<при открытии багажника в охране Пандора отключает на две минуты контроль датчиков удара и пятой двери. Если багажник закрывается в течении этих двух минут, то всё нормально. Если же позже — срабатывает тревога. И нет никаких настроек для исправления ситуации.>
---
Срабатывает тревога по датчику удара?
Да, похоже по нему.
Управление открытием багажника настроено через CAN?
Не. Там все проще (или сложнее) :) Вот тут я рассказывал про это дело www.drive2.ru/l/5622614
А в пандоре функция открывания багажника настроена только так — на двухминутный интервал.
<не. Там все проще (или сложнее) :) Вот тут я рассказывал про это дело www.drive2.ru/l/5622614>
---
Это я читал. Но вопрос в другом — как Панда управляла замком багажника: по аналогу или через CAN?
<а в пандоре функция открывания багажника настроена только так — на двухминутный интервал.>
---
У Панды есть нюанс: есть охранная зона "багажный отсек", в которой ударник и объемник отключаются на 3 минуты, и есть зона "багажник", в которой ударник и объемник отключаются до 30 минут. У меня мысль такая: если Панде разрешить управлять замком багажника через CAN, то она багажник считает багажным отсеком, со всеми вытекающими. Для проверки моей теории надо подключать аналогом, с программированием багажнику соответствующего входа. Возможно, еще при этом хорошо бы концевик багажника по аналогу подключить. Себе в скором времени по аналогу буду делать — проверю.
А, вон оно что! А я пытался узнать в чем разница между этимм двумя понятиями. Пандора в моем случае управляет чисто по аналогу. CAN в машине для багажника просто не предусмотрен. Надо будет при случае перепрограммировать выход управления багажником (или багажным отсеком — уже забыл что там у меня стоит).
Кстати, программировать лучше Студией, а не Лоадером.
Нормально всё написано для тех кто в теме .Молодец, у меня подобные проекты, (для себя) чаще остаются на бумаге.Молодец!
2 недели пытался прочитать заметку… Вот сел, почитал… и окончательно запутался… ))) Не воспринял текст.
Да, согласен. Сложно написано. Хотел было более подробно все рассказать, да такой опус получился. Да и мало кому это интересно. Написал просто для обозначения идеи. Времени сейчас, к сожалению, нет. Обещал вторую часть с видео сделать — так руки еще не дошли. Дача, работа…и спать :)
Ясно. )))
Однозначно хотим увидеть видео работы всех этих функций.
Вот бы мне найти такого человека как Вы чтобы запилить такие же ништяки.
Ну все на видео я вряд ли сниму. Часть функций не видна просто физически. Но, конечно, что смогу показать — покажу. На счет человека — нужен радиолюбитель, понимающий и автоэлектрику и микроконтроллеры. Подробно описывать точки подключения мне просто некогда, но если очень надо будет, можно и время найти. Схему и программу я попозже выложу.
В Киеве такой есть… ;)