Запчасти

Реле

Характеристики детали

RELAY, 12VDC


Сообщить об ошибке

Запчасти — это ROSSKO

  • Оригинальная продукция Прямые контракты с производителями
  • В наличии на все марки авто 1,5 млн наименований запчастей
  • По всей России 145 городов с магазинами и складами
Купить в ROSSKO

Где купить

от 40 ₽
от 79 ₽
от 183 ₽
смотреть

Аналоги 11

Производитель
Артикул
Отзывы
Mitsubishi
265
176 фото
BOSCH
44
31 фото
BOSCH
23
11 фото
BOSCH
7
3 фото
BOSCH
3
1 фото

Фотографии 50

Упоминания в блогах 331

Все по Фен-шуЮ. Или установка омывателя фар.
Mitsubishi Outlander (3G)
626
64 9 лет
Замена Реле MITSUBISHI на самую последнюю
Mitsubishi Lancer X
554
33 8 лет
Найден аналог оригиналу!
Mitsubishi Montero Sport (1G)
520
129 13 лет
Установка и активация передних ПТФ
Mitsubishi Lancer X
443
90 12 лет
установка омывателя фар.
Mitsubishi Outlander (3G)
362
41 7 лет
Справка по Бегемоту
Mitsubishi Pajero Sport (2G)
323
92 9 лет
Новый взгляд или ★ ☆KoShA ☆★ надела линзы, совместно с выдвижным омывателем фар
Mitsubishi Lancer X
315
25 8 лет
Подогрев сидений
Mitsubishi Outlander (3G)
313
14 9 лет
Замена четырех зелёных реле на оранжевые 8627A049
Mitsubishi Lancer X
279
14 6 лет
Как блондинка починила кондиционер :)
Toyota FJ Cruiser
266
24 7 лет
Туманки на дешевую комплектацию
Mitsubishi ASX
265
7 9 лет
Волговские сигналы
Mitsubishi Lancer X
261
12 10 лет
Руль с обогревом от МY19 Mitsubishi Outlander III
Mitsubishi Outlander (3G)
233
124 3 года
• Установил передний бампер 2016-17MY, второй рестайл
Mitsubishi Lancer X
219
69 6 лет
Присматриваемся к машине
Mitsubishi Pajero (4G)
216
36 6 лет
Блоки реле и предохранителей
Mitsubishi Outlander XL
208
54 3 года
Выдвижной омыватель фар
Mitsubishi Lancer X
184
60 10 лет
Омыватель фар с датчиком уровня (альтернативная версия)
Mitsubishi Outlander (3G)
177
52 6 лет
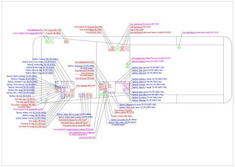
Схема расположения реле на Паджеро спорт с номерами реле
Mitsubishi Montero Sport (1G)
177
217 10 лет
13. Инсталляция зарядного разъема
Mitsubishi Outlander XL
177
30 12 лет
Штатная система омывателя фар
Mitsubishi Lancer X
154
50 11 лет
Реле 8627A024
Mitsubishi Lancer X
153
58 9 лет
♏ 43. Выдвижной омыватель фар и датчик уровня омывающей жидкости
Mitsubishi Lancer X
152
40 6 лет
221. Расшифровка предохранителей и реле с артикулами Toyota Celica (T23) и других авто.
Toyota Celica (230)
137
2 1 год
• Установил ДХО притухающего типа
Mitsubishi Lancer X
135
43 9 лет
Омыватель фар
Mitsubishi Outlander (3G)
133
32 7 лет
Не работает омыватель фар. Нужен совет!
Mitsubishi Pajero Sport (2G)
119
28 9 лет
Реле бензонасоса
Mitsubishi Lancer X
117
12 8 лет
Устранение неисправностей
Mitsubishi Lancer X
113
8 2 месяца
Full led финал.
Mitsubishi Outlander (3G)
113
13 6 лет
Состояние реле бензонасоса. Замена на рестайлинговую версию
Mitsubishi Lancer X
109
66 9 лет
Подогрев щеток стеклоочистителя
Mitsubishi Outlander XL
107
31 10 лет
Про дополнительный вентилятор кондиционера (вживление)
Mitsubishi Pajero Sport (2G)
107
41 10 лет
Запчасти аналоги!
Mitsubishi Montero Sport (1G)
106
27 11 лет
А вот и первая запись в БЖ. ДХО дальний вполнакала.
Mitsubishi Lancer X
100
28 7 лет
Установка противотуманных фар (фотоотчет)
Mitsubishi Outlander (3G)
100
84 12 лет
ЕГР, ГБЦ, Печка, Маслоуловитель, Стекло
Mitsubishi Delica (L400)
99
17 7 лет
Омыватели фар
Mitsubishi Lancer X
97
54 13 лет
Полезная информация Взаимозаменяемые запчасти 2
Mitsubishi Pajero Sport (1G)
93
23 5 лет
22-08-16 Поддавшись общемировым тенденциям — Установка вентилятора кондиционера
Mitsubishi Pajero Sport (2G)
93
14 9 лет
установка штатного DRL (дневные ходовые огни) часть 1
Mitsubishi Lancer X
90
9 8 лет
Всякое разное… (2)
Mitsubishi Lancer X
90
21 10 лет
Восстановление утраченных опций. Вентилятор кондиционера.
Mitsubishi Pajero (4G)
89
34 12 лет
Омыватель фар или первый шаг к правильному ксенону
Mitsubishi Lancer X
86
16 7 лет
полуштатный омыватель фар высокого давления (штатный колхоз)
Mitsubishi Lancer X
84
21 12 лет
Штатный омыватель фар
Mitsubishi Lancer X
83
6 5 лет
Установка противотуманных фар Outlander 3
Mitsubishi Outlander (3G)
79
24 10 лет
Утановка ПТФ
Mitsubishi Outlander XL
78
8 3 месяца
Тотальное охлаждение. «Should be higher».
Mitsubishi Pajero (4G)
78
48 5 месяцев
Дополнительный вентилятор Termal 404192s
Mitsubishi L200 (4G)
78
25 6 лет
Аналоговый омыватель фар
Mitsubishi Lancer X
77
41 8 лет
Сверчки в подкапотном.Решаем.
Mitsubishi Pajero Sport (2G)
75
13 6 лет
Реализация штатного обогрева сидений Mitsubishi
Mitsubishi Outlander (3G)
75
19 7 лет
Установка HPL Crossfire2 в качестве ДХО в поворотники.
Mitsubishi Outlander (3G)
75
52 11 лет
Установил ПТФ
Mitsubishi Lancer X
74
11 8 лет
не работает обогрев зеркал и заднего стекла
Mitsubishi Lancer X
74
22 9 лет
Штатный омыватель фар
Mitsubishi Lancer X
72
34 4 года
Опять не завелся…
Mitsubishi Outlander (3G)
70
33 2 года
Да будет свет, гроза тумана!
Mitsubishi L200 (4G)
68
0 8 лет
Подключение обогрева дворников в зоне покоя лобового стекла
Mitsubishi Outlander (3G)
67
14 7 лет
Радиатор АКПП
Mitsubishi Pajero Sport (2G)
67
27 9 лет
Дополнительный вентилятор охлаждения конденсатора (радиатора кондиционера)
Mitsubishi Pajero Sport (2G)
67
64 11 лет
Установка вентилятора на радиатор кондиционера
Mitsubishi Pajero Sport (2G)
66
30 9 лет
Установка штатного фароомывателя.
Mitsubishi Outlander XL
66
31 11 лет
Установка ПТФ
Mitsubishi Outlander (3G)
65
4 8 лет
Злосчастная кнопка ПТФ
Mitsubishi Carisma
65
17 10 лет
[Штатный ксенон] Установка омывателя фар.
Mitsubishi Outlander (3G)
64
26 10 лет
Увеличенный радиатор NRF
Mitsubishi Pajero Sport (2G)
63
38 7 лет
Колхоз обогрева форсунок
Mitsubishi Outlander (3G)
63
4 10 лет
Bi-led модули + омыватель фар + датчик уровня незамерзайки + ПТФ
Mitsubishi Outlander (3G)
62
24 5 месяцев
Установка оригинальных светодиодных ПТФ
Mitsubishi Outlander (3G)
62
29 8 лет
Электрика и чип в mmctuning
Mitsubishi Pajero (4G)
61
22 7 месяцев
Туманки: проводка+установка.
Mitsubishi Lancer X
61
38 10 лет
омыватели фар
60
8 7 лет
Установка дополнительного вентилятора кондиционера
Mitsubishi Pajero Sport (2G)
60
77 12 лет
Руль MPS3 в Outlander, или +100 к комфорту
Mitsubishi Outlander (3G)
58
12 9 месяцев
#1 Купил то, что купил…
Mitsubishi Outlander XL
58
7 8 лет
Апгрейд системы охлаждения АКПП
Mitsubishi Pajero Sport (2G)
57
15 4 года