Nissan X-Trail
Nissan X-Trail 2007, двигатель бензиновый 2.5 л, 169 л. с., полный привод, вариатор — отзыв владельца

Отзыв владельца
❖════ Сделано ════❖
Стилизация
╠ ☑ Спойлер
╚ ☑ Carbon style
Свет
╠ ☑ Отключение евросвета
╠ ☑ ДХО
╠ ☑ Доработка задних фонарей
╠ ☑ Задний ПТФ белый
╠ ☑ Раздельная подсветка дверей/ног
╠ ☑ Пересвет салона
╠ ☑ Замена габаритов
╚ ☑ Подсветка багажника
ТО
╠ ☑ Газовые упоры капота
╠ ☑ Клаксон
╠ ☑ Замена стоек стабилизатора
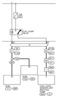
╠ ☑ Чистка датчика уровня топлива
╠ ☑ Чистка дроссельной заслонки
╠ ☑ Дезинфекция ч.1
╠ ☑ Дезинфекция ч.2
╚ ☑ Замена летней резины 225/65R17
Тормоза
╠ ☑ Подтянул ручник
╠ ☑ Замена тормозных дисков и колодок
╚ ☑ Замена пыльника тормозного цилиндра
Если слетает тросик замка ручки двери
╠ ☑ Решение! Скоба на ручку
╠ ☑ Задняя дверь
╚ ☑ Передняя дверь
Музыка
╠ ☑ Замена штатной головы
╠ ☑ Усилок
╠ ☑ Акустика
╠ ☑ САБ
╚ ☑ Закрепил САБ
Доработки
╠ ☑ Парктроник
╠ ☑ Камера заднего хода
╠ ☑ Вольтметр
╠ ☑ Реле напряжения
╠ ☑ Реле времени
╠ ☑ Включение магнитолы после запуска двигателя
╠ ☑ Проводка под радар-детектор, видеорегистратор, зарядку для телефона
╠ ☑ Установка радар-детортора и видеорегистратора
╚ ☑ Держатель для телефона
❖════ Сделать ════❖
╚ ☐ Подсветка бардачка
Х-trail был приобретён в 2007. Сначала выбор пал на кашкая, более обтекаемый, более спортивный, но сев в X-trail сразу понял, что моё!
Комплектация LE QC — максимальная без ужасных рейлингов на крыше, на "первом" они смотрелись, а здесь дизайнера у французов наняли — ну не смотрятся они на нём!
Из минусов: в комплектации не понравилась магнитола, которая играла только CDA, как бы есть CD-changer на 6 дисков, но это ужас! Лучше пусть был бы 1, но mp3. На этом минусы закончились.
Из плюсов:
— Датчик света, изменяющий подсветку приборов в зависимости от времени суток.
— Датчик дождя, включающий на максимум дворники, когда тебя обрызгивает встречно идущая машина.
— Огромный панорамный люк.
— Огромный багажник.
— Ровный пол при сложенных задних сидениях.
— Мягкая подвеска, комфорт в движении.
Авто зарекомендовало себя с положительной стороны! Ни пески летом, ни сугробы зимой не помешали x-трейлу проехать до места назначения, всё-таки полный привод.
Паспортные данные
- Двигатель 2.5 бензиновый, 169 л. с.
- Коробка передач — вариатор
- Полный привод
- Машина была куплена в 2007 году
- Nissan X-Trail II (t31) выпускается с 2007 года
Бортжурнал 70
Доработки





















Колёса

Ремонт и обслуживание














































События

Разное

Машины в продаже

Nissan X-Trail, 2008

Nissan X-Trail, 2012

Nissan X-Trail, 2008







Комментарии 85
Приветствую! Приобрёл упоры( китайга), и как мне кажется они на т32, крепёж совсем не понятный.
Вопрос в следующем: длина упоров 2114 сколько? Если норм то я воспользуюсь вашими чертежами.
Достойное приложения рук к авто, а на счет планируемой подсветки бардачка взгляни мой на мой вариант www.drive2.ru/b/2386461/. Подпись.
. Хороший авто . Подпись.
Подпись!
Подпись!
Подпись!
рановато на диагоналке повис. у меня после простого лифта такое расстояние в задних арках до колес в обычном положении на асфальте. подпись и удачи на дорогах !
Много полезного, подпись!
Подпись!
Я опять по спойлеру…
Смысл есть его ставить? Изменения после установки какие ?
внешний вид
Насчет рейлингов не соглашусь в корне, а так Ангарск с вами!
Подскажите, как крепили спойлер? не хочу сверлить железо. Герметик выдержит напор воздуха?
1. Сверлил.
2. Не выдержит. Сдует его)
рррррррррррррр, жалко ((
Где-то читал, что человек поставил на силикон для стекла, но…
Приветствую)))+
подпись!
Ответочка. Удачи на дорогах!
Привет от "Мишани"!
Подпись!