




+2
фотографии
Неутомимо продолжаю препарировать и сшивать плоть своего автомобиля)
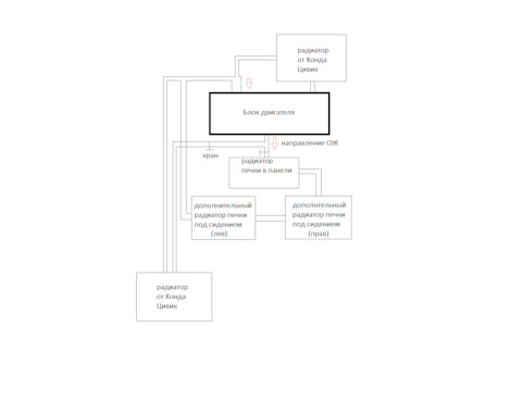
В этой записи поделюсь решением проблемы недостаточного охлаждения двигателя получившейся конфигурации. Его объем на данный момен…





+7
фотографий
Предлагаю вашему вниманию описание очередного технического безобразия с моим автомобилем)
Начал я постройку текущего варианта сочетания двух турбин vf38 + blouch td06-20. Разобрал предыдущую версию…





+10
фотографий
В основном эта запись будет интересна любителям попрактиковаться в сварке, или тем кто знает такого человека)
Для ранее описанной схемы мне понадобилось изготовить 3 заслонки выхлопной системы прохо…





+5
фотографий
Недолго поездив на двухступенчатой схеме наддува состоящей из турбин VF33 и TD04l c увеличенным турбинным колесом до 20 размера, решил поменять TD04l на турбину побольше. Мой выбор остановился на пое…
Откатал на последней конфигурации мотора 25т.км. Атмо блок в сборе ej22, головы ej20x, 2 турбины td04l. Еще из интересного — усиление стыка блок-гбц: в головках были проточены канавки и уложена медна…
Как уже писал ранее мой еж 255 с последней переборки проехал около 80т.км. Блок и головки были собраны на стоковых элемента. Затем образовалась трещина в районе выемки болта стенки блока 4-го цилиндр…





+2
фотографии
Недолго поездил на последней конфигурации мотора. Серьезно не устраивал поздний выход на положительный наддув в режиме первой турбины из-за негерметичности заслонки после второй турбины. Похожих герм…





+4
фотографии
Продолжаю серию рассказов об бесчинствах над Subaru)
В недавнем прошлом получилось приобрести хороший сварочный аппарат для сварки, в том числе и аллюминия, поэтому реализация планов на будущее пошл…





+7
фотографий
Начиналось все с того что я не хотел ноздрю в капоте, и не хотел сильно изменять конфигурацию мотора. Решением этой задачи стало установка системы жидкостного интеркулера. Система постоянно модернизи…





+3
фотографии
После капремонта двигателя накатал 10т.км. Немного прорывались выхлопные газы между выхлопным коллектором и аппайпам. Чтобы это устранить, снял коллектор и увидел нагар в выпускных каналах головки бл…
Поиск
На этой странице
- Холодный термостат на 68 градусов и доп. печки под сидения.
- Поставил радиатор в район заднего бампера.
- описание работы: твинскрол vf38 + Pulsar 3076
- твинтурбо: твинскрол vf38 + Pulsar 3076
- твинтурбо: твинскрол vf38 + TD06-20g
- Ремонт трв (дросселя) системы кондиционера
- Внешний Wastegate своими руками
- Двухступенчатый наддув на Субару схема N2
- Повышение эффективности жидкостного интеркулера.
- Двухступенчатый наддув на Субару.
- Итог эксперимента с ej22. Новый мотор на атмо блоке ej25.
- Подвела меня деталь от отечественного автомобиля.
- Новая конфигурация мотора
- Подробности смерти ежа.
- 3-й раз положил мотор
- Оказывается можно ездить хорошо и на низах и на верхах. Изменение схемы выпуска.
- Изменение схемы впуска и выпуска.
- Планы на будущее. Разворот второй турбины.
- История повышения эффективности жидкостного интеркулера.
- недорогой впрыск воды





































