


+5
фотографий
Багажник достался в таком состоянии, порван пролитое масло и прочее, так же отсутствовала ручка\крюк.
Цена контракта 3к+₽
Дошли руки исправить, боковины в неплохом состоянии их просто моем. Сам…





+3
фотографии
Устранил немного косяков в тачке.
Номер раз: стертая до дыр накладка педали говорящая всем аутоподборщикам что пробег 200+, 111₽ и готово.
Сделано в индонезии
Далее по списку запчасти с помойки ра…





+12
фотографий
Еще при покупке обратил внимание, что в машине очень пыльно. Продавец высказал теорию о том, что машина ездила по Бурятии, пески пыль и т.д. Не беда, подумал я, отмою…
Решил начать с самого сложного,…





+3
фотографии
Скажу сразу, что в этом посте не будет способов решения этих ошибок, вернее будет, но по субаровски, что то пошло не так? сразу меняй мотор/коробку)
При покупке авто на приборке горел чек и мигал кру…





+11
фотографий
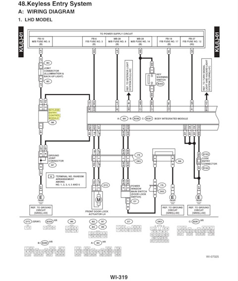
Продолжение разгадки ребуса с не рабочими кнопками штатного ключа, в предыдущем посте выяснилось что ключ в норме евро, блок keyless на вид в порядке, фишка в разъёме. Оставался босс — BODY INTEGRATE…





+6
фотографий
Причем тут мицуба?
17. Устанавливаем ГРМ, не спеша, с тактом и расстановкой. Держим в голове, что цена ошибки как минимум несколько клапанов со съёмом ГБЦ)
Лучше и правильней чем в мануале никто не о…





+8
фотографий
12. Снимаем шестерни распредвалов, шестерню коленвала.
13. Меняем сальники, оф. мануал говорит о необходимости смазывания наружной части маслом.
Не нашел инфы по глубине посадки сальников. Посадили…




+1
фотография
Сомнений что это клапан практически не было, вопрос был в том как определить с минимальными трудозатратами.
Пригодился китайческий эндоскоп, в 1 и 3 обнаружены следы касания поршней. На одной голове,…





+1
фотография
Шел 20 день обладания великой субару, уже немного расслабился что мотор не лег за первые 2 недели, вечером выдвинулся на праздник (обмывание этой самой машины), но у нее были другие планы, ехали весе…
Поиск
На этой странице
- Советы по подбору двигателя
- Замена обшивки пола багажника + ручка
- Замена евродросселя с квадратной фишкой 2
- Евро электродроссель с квадратной фишкой…
- Скрутил 200 000) + запчасти с помойки)
- Зачем снимать бампер для мойки потолка…
- Щипотка NISSANa
- АКПП много не бывает — P0700, P0741 TZ1B7LTCAB
- Как 16-ти летняя subaru к официальному дилеру ездила
- Ремонт сервопривода климата/печки
- Блок комфорта+SL B9 CHINA 0:1 ЦЗ решение
- Вопрос по штатному ЦЗ
- SUBARU — Сделано инженерами
- О чем стучит субару или жизни ГРМов важны #4
- О чем стучит субару или жизни ГРМов важны #3
- О чем стучит субару или жизни ГРМов важны #2
- О чем стучит субару или жизни ГРМов важны #1

















