




+4
фотографии
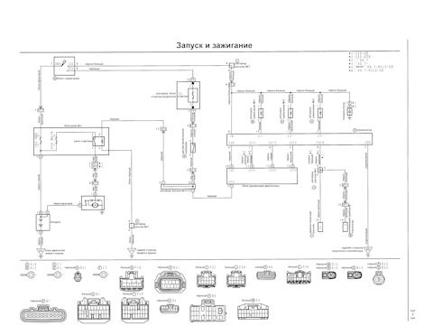
Сделал перевод с японского электрических схем для аристовского (ну а какого же еще) 2JZ-GTE VVT-i. В связи с тем, что японские иероглифы намного компактнее русского текста, кое-где получилось не очен…





+3
фотографии
Прошлого дня устроился себе смотреть новый фильм 2017 года "Притяжение" Фёдора Бондарчука, а там…
Немного жаль, что Сарай сыграл в такой негативном образе, но все равно забавно было…





+14
фотографий
С наступлением весны и появлением на одометре числа 3000, которое намекало «чувак, обкатка прошла, давай наваливать» пришла пора надавить педаль больше, чем на обычные 10%, а проще говоря, жать на вс…





+2
фотографии
Давно хотел окончательно для себя разобраться в так называемом секвентальном режиме работы турбин на 2JZ-GTE.
Оказалось, существует много противоречивых мнений, пришлось обратиться к мануалам, технич…





+6
фотографий
Случилась с моим Сараем такая оказия. В очередной раз поехав обкатывать двиган по трассе тот вдуг начал бешено "троить", пока не заглох и после еле-еле завелся. Не буду мучить скучным описа…





+10
фотографий
Продолжу микромануал (часть первая).
Теперь по хронологии об установке выхлопа. Стоковые выхлопы ни с атмосферного, ни с турбового Соарера не подойдут из-за разных катализаторов. Ресурсов на тюнь-тра…





+13
фотографий
Немногие из тех, кто пишет про замену двигателя, делают это подробно. Обычно это выглядит как «поставил на свап – выехал из гаража». На мануал не претендую, попытаюсь тезисно рассказать о всей процед…





+15
фотографий
Понеслась!
Расскажу, как можно расковырять джейзет. Повторюсь, что сначала просто хотел проверить вкладыши.
Поставили двигло двумя человеческими силами на жопу хвост, скинули поддон, в результате, в…




+5
фотографий
Теперь раздел для тех, кто собирается не только поставить контракт (вполне годный вариант), но и перед этим его перебрать и продеффектовать. О ремонте позже, здесь только закупка.
Я ведь просто хотел…





+14
фотографий
1. В первую очередь, конечно, двигатель. Насколько мне известно, 2JZ-GTE ставили только на Toyota Supra JZA80 (VVT-i с 09.1997) и Aristo JZS147 (только не VVT-i) и JZS161 (только VVT-i). Существует д…
Поиск
На этой странице
- Электрические схемы 2JZ-GTE Aristo JZS-161 на русском
- Toyota Soarer в фильме "Притяжение" Бонарчука
- Не едет. Как перетрясти всю машину и найти неисправность.
- О секвентальном режиме работы турбин 2JZ-GTE
- Дорогая, я починил!
- Фетиша псто
- It's alive!
- Свап 2JZ-GTE в Soarer JZZ31. Часть 2.
- Свап 2JZ-GTE в Soarer JZZ31. Часть 1.
- Как разобрать, а потом ещё и собрать двигло.
- Закупаемся к ремонту двигателя
- Закупаемся к свапу на 2JZ-GTE.


