Toyota Soarer Воскрешение
Toyota Soarer 1994, двигатель бензиновый 2.5 л, 280 л. с., задний привод, автоматическая коробка передач — отзыв владельца

record2
Был больше месяца назад
Николай Приходько, 35 лет
Я езжу на Toyota Soarer Воскрешение (до этого — Toyota Mark II, Mitsubishi Pajero iO и Toyota Windom)
Петропавловск, Казахстан
Я езжу на Toyota Soarer Воскрешение (до этого — Toyota Mark II, Mitsubishi Pajero iO и Toyota Windom)
Петропавловск, Казахстан
Отзыв владельца
Раз это модно, выложу свои спеки авто!
Заодно и сам буду видеть что изменилось.
Двигатель:
1JZ-GTE non VVTI
Впуск: Сток
Выпуск: AJS Y pipe+downpipe + Uras Type SS
Интеркуллер:Сток
Радиатор: Сток
Свечи: Finwhale F516
Насос:Сток от атмы
Трансмиссия:
Полный сток
Подвеска:
Стойки: Kayaba New SR с тюнь пружинами
Тормоза:Сток от атмы
Тормозные шланги:Сток
Интерьер:
Салон полный сток
Мозг: Сток + HKS F Con Silver
Буст-контроллер: GReddy PRofec B-spec II
Сигнализация: SHERKHAN MAGICAR 7S
Экстерьер:
Wide BodyKit с расширением:
перед +30мм
зад +50мм
Диски: Wald Duchatelet 2 R18 9,5JJ вкруг плюс проставки перед +25; зад +50.
Паспортные данные
- Двигатель 2.5 бензиновый, 280 л. с.
- Автоматическая коробка передач
- Задний привод
- Машина 1994 года выпуска, была куплена в 2012 году
- Toyota Soarer (3G) выпускается с 1991 года
- Госномер T 373 UWM
Описание изменено 9 лет назад
Бортжурнал 45
Аксессуары

"Писалки" или форсунки омывателя лобового стекла
аксессуары
Доработки

Boost Up…Step 4
тюнинг

Boost Up…Step 3
тюнинг

Boost Up…Step 2
тюнинг

Boost Up…Step 1
тюнинг

Y-pipe от AJS
тюнинг

Комплект аккустики версия#2.0
автозвук

Обвес на месте!
тюнинг

Пошла вода горячая или начали одевать обвес…Обновление…
тюнинг

Поехали одеваться…
тюнинг

Варианты крепления крылье
тюнинг

Продолжаем оголяться и первая примерочка крыльев…
тюнинг

Комплект акустики собран
автозвук

Ниже-Пиже, а может даже и жёстче…
тюнинг

Bodyкит в сборе
тюнинг

Примерка обвесов
тюнинг
Колёса

Пара новой резины Hifly 805
шины

В полку прибыло Wald Duchatelet 2 R18
колёсные диски
Неприятности

Не тянет
поломка

Двигатель
поломка

Беда ещё хуже…
поломка
Ремонт и обслуживание

Замена проводки на катушки
своими руками

Пост "Безопастность" ))))
электроника

Завершение близко…
кузовной ремонт

Свап закончен, теперь он турбо!
визит на сервис

Из малярки в малярку…
кузовной ремонт

Красивое, модное слово ТИЗЕЕЕЕЕР ! =)))))
визит на сервис

Процесс покраски
кузовной ремонт

Отправка в малярный цех! ОБНОВЛЕНИЕ ОТ 3.08.2015г.
кузовной ремонт

И снова за работу…
кузовной ремонт

Части нового облика)))
кузовной ремонт

Обнажение кузова))))
кузовной ремонт

Замена радиатора
запчасти

Обновки_part_3
запчасти

Обновки_part_2
запчасти

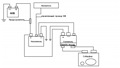
Схема подключения
электроника

Обновки_part_1
запчасти
Разное

Boost Up, начало…
просто так

Завершение сезона 2016…
другое

Разбудил из спячки
просто так

Очередное мини пополнение
другое

Очередная посылочка
просто так

Приход новых зимних ништяков_часть_1
просто так

Может кто поможет?!
другое

Обновки
просто так
Машины в продаже

Екатеринбург
Toyota Soarer, 1995
1 100 000 ₽

Ухта
Toyota Soarer, 1999
1 250 000 ₽

Казань
Toyota Soarer, 1996
2 000 000 ₽

Тында
Toyota Soarer, 1996
1 550 000 ₽
Реклама










Комментарии 54
Finwhale F516 как свечи говорят хорошо себя показывают на турбо моторах
Мне не понравилось, еще хуже стало
А я почитаю про сарайчика)))) Подпись !
хорошо относишься и с трепетом ко всему. приятно смотреть. что мне нравится машин мало таких и салон у них чем то на ягуар мне кажется похож. единственное в торпеду и двери вставки под "дерево" поставить.
Подпись! В хороших руках сарайка!
спасибо! тоже подпишусь на земляка! в руках то хороших, вот только всё очень долго продвигается((
какая знакомая история с восстановлением машины=) Подпись, удачи!
подпись, земляк. заглядывай!
интересно что дальше ) удачи )
подписался, удачи в работе, соарер зачёт))
подписался, интересно смотреть как редкие машины в нашем городе преображаются
и Вашей восставшей из ада не хворать :-)
спасибо, пытаюсь ввернуть к жизни
Люблю большие стильные купе, буду следить
подпись
буду следить
поглядим )
спасибо, я тож))
подпись слежу )
подпись)
Зёмикам подпись!