Речь пойдёт о технологии переделки компьютерного блока питания (БП) в лабораторный БП.
В 2012 году я опубликовал статью «Лабораторный блок питания из БП АТ», к которой читатели проявили огромный интерес! Стоит только сказать, что повторивших этот БП уже более 20 человек! Да не у всех получилось всё сразу, но я отвечал на комментарии к статье, помогая разобраться в проблемах. В итоге радость от работающего БП получили все!
Хочу сказать огромное спасибо моим читателям, что задавали вопросы! Во-первых, мои ответы на комментарии превратились в кладезь знаний для всех! Именно поэтому, я просил писать вопросы в статье, а не в личной переписке. Во-вторых, вы помогли мне усовершенствовать данную конструкцию! Ещё раз всем спасибо, кто задавал вопросы и высказывал предложения по усовершенствованию.
Отдельная благодарность Юрию Вячеславовичу Evergreen747, который наравне со мною помогает отвечать на ваши многочисленные вопросы!
Тот блок питания делался много лет назад (намного раньше, чем была написана первая статья!). К тому же я переделал всего один экземпляр БП AT, и не было возможности набрать статистики по проблемам, которые могут встретиться в других вариантах таких блоков. Вы же мне очень помогли это сделать.
Недостатки первой конструкции лабораторного БП, прежде всего, связаны с отсутствием дежурного источника питания. Это выражается в том, что БП не держит низкое напряжение на выходе при малых токах нагрузки. Типично на холостом ходу выставить напряжение ниже 5…8 В не удаётся. Второе – это неустойчивая работа в режиме стабилизации тока, особенно в момент перехода из режима стабилизации напряжения: появляется пульсация выходного напряжения, иногда сопровождающаяся треском или писком…
Тот блок питания прекрасно подходит для питания мощных потребителей и зарядки аккумуляторных батарей, но для работы с маломощной электроникой, требующей низкого напряжения питания – он немного грубоват. Поэтому я сделал новый блок питания, внеся доработки, а старый перевёл на «постоянную работу» в гараж.
Новый вариант БП
Всё дальнейшее повествование будет основано на том, что вы хорошо изучили первую статью о переделке БП AT – я повторяться не буду, а расскажу лишь о модификациях прежней конструкции с практической стороны на примере создания нового БП. Так что кто не читал – идите по ссылке и изучайте. Первая статья для вас так и должна остаться «библией»!
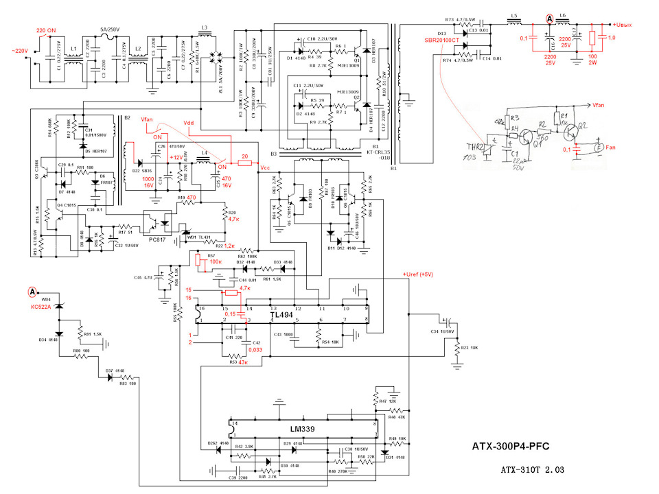
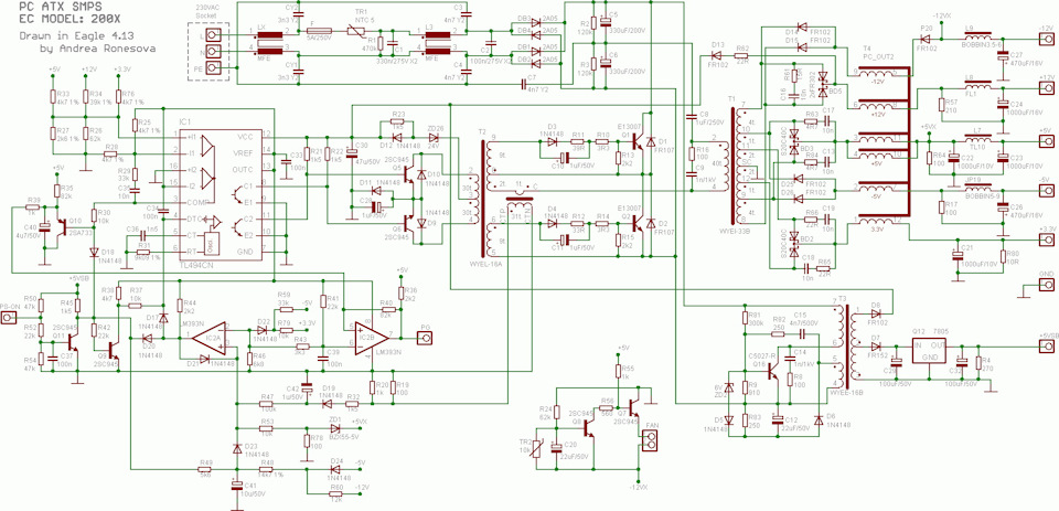
Итак, разгребая хлам на работе, заинтересовал меня один БП ATX 400W: он не из самых современных, а выполнен на обычной TL494 (то, что нам нужно!), схема защиты – на LM339 (не плохо), у него добротный фильтр по питанию, крупный трансформатор, большая ёмкость конденсаторов в фильтре (470 мкФ 200 В), а также солидные радиаторы – что обещало действительно хорошую выходную мощность. Его я и препарировал!

Начал, естественно, с пылесоса… Затем, внимательнее изучил внутренности: выполнен он очень добротно – все входные цепи, выпрямитель сетевого напряжения, конденсаторы фильтра, силовые транзисторы преобразователя (MJE13009) уже стоят «по максимуму», значит умощнять его не придётся.
После включил его, нагрузив цепи +5V и +12V лампочками 12 В 35 Вт (очень удобно использовать миниатюрные галогеновые лампочки для люстр – они без проблем втыкаются прямо в разъёмы Mini-Fit) – работает! За минуту работы с такой нагрузкой при отключенном вентиляторе ничего не нагрелось – отлично.
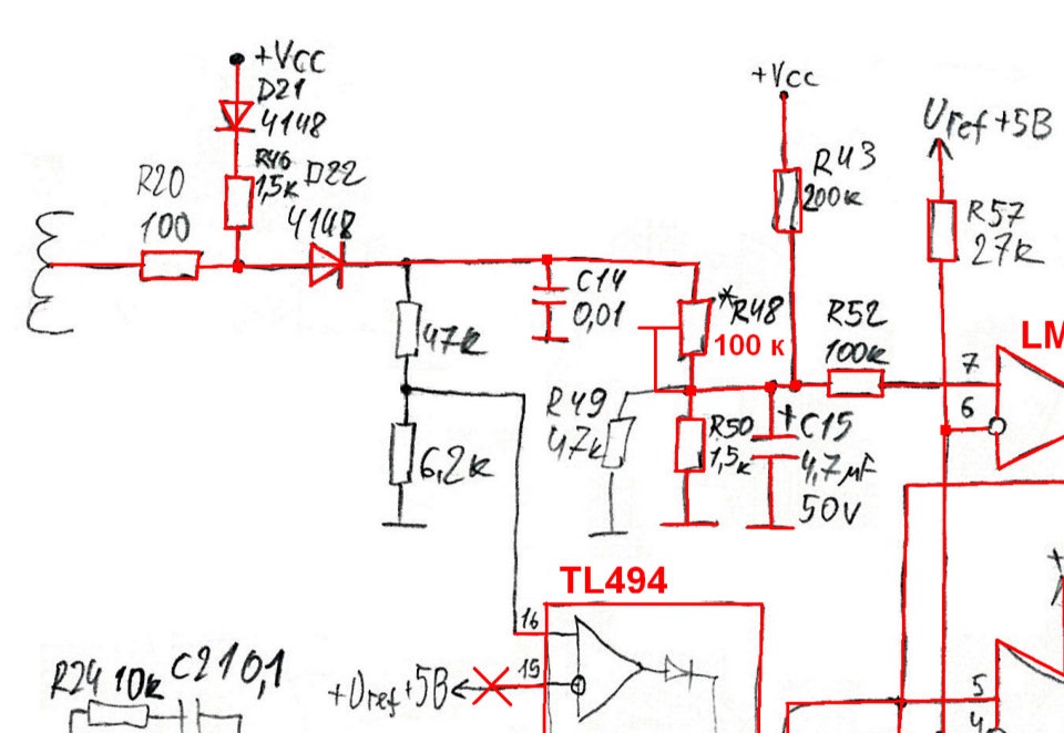
Далее начал искать его принципиальную схему. Посмотрел основные моменты слаботочной части: хоть в нём и стоят две самые распространённые для БП ATX микросхемы (TL494 и LM339), но схема включения LM339 сильно отличалась (их действительно много вариантов). Защита по мощности через диод от среднего отвода запускающего трансформатора вела как раз к ней, а нам нужно её сохранить! Ничего страшного – начал срисовывать этот кусок схемы с печатной платы. Хуже нет копаться в чужом монтаже…


Ага, защита по превышению мощности выполнена на первом компараторе LM339, второй компаратор является триггером (защёлкой) и на него же заведена защита от перенапряжения. Выход защиты заведён на выв. 4 TL494 (что нам и нужно!). На двух оставшихся компараторах сделана индикация Power_Good. Схема включения БП (PS_ON) выполнена на двух транзисторах и также заведена на выв. 4. Удачная схема! Теперь ясно что оставить, а что удалить:

В данном случае мне повезло: схема защиты по мощности работает через выв. 4 TL494. Но если вы внимательно посмотрите на схему входных цепей защиты, то увидите, что сигнал со среднего вывода запускающего трансформатора через R20 и D22 поступает на два делителя напряжения, и первый из них (на резисторах 47 и 6,2 кОм) заведён также и на выв. 16 TL494, который нам нужно высвободить. В данном случае это грубая «аварийная защита», дублирующая схему на компараторах LM339 и её можно спокойно убирать, выпаяв этот делитель.

Второй же делитель (R48–R50), перед входом компаратора (выв. 7 LM339) нужно превратить в регулируемый, для возможности настройки порога срабатывания защиты. Для этого можно заменить постоянный резистор в любом из его плеч на подстроечный с номиналом в 2 раза больше. Я заменил резистор верхнего плеча (47 кОм) на подстроечный 100 кОм.
В схеме защиты от перенапряжения достаточно заменить стабилитрон ZD3, подключенный к цепи +12V на КС522А. Кстати, для проверки работоспособности этой защиты достаточно закоротить стабилитрон пинцетом – БП должен выключиться.
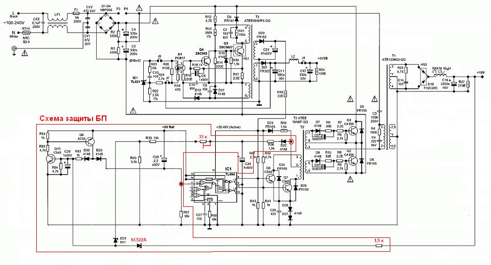
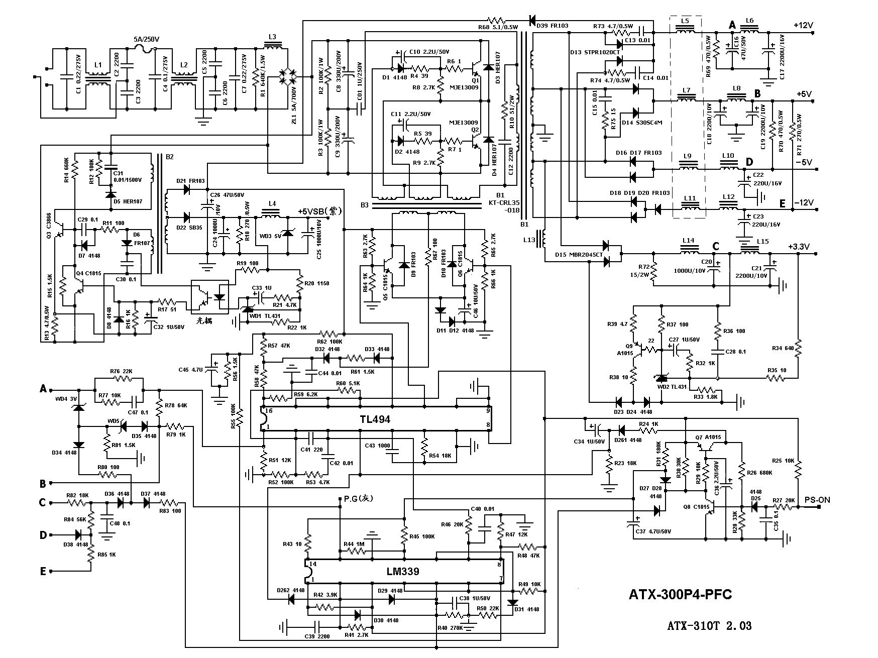
Если в вашем БП схема защиты выполнена с использованием второго компаратора TL494 (выв. 15 и 16), который нам нужно высвободить для петли регулировки тока – то рекомендую собирать самую распространённую и многократно проверенную схему защиты на двух транзисторах. Вот полная схема БП в хорошем разрешении, в котором используется данная схема защиты. А вот, что должно остаться от защиты:

Сигнал берётся от среднего вывода трансформатора T2, через диод D22 и далее по цепочке поступает на базу Q10. А с коллектора Q8 через диод D29 поступает на выв. 4 TL494. Также на базу Q10 заведена защита от перенапряжения с выхода выпрямителя: стабилитрон КС522А и резистор 1-1,5 кОм включенные последовательно.
Что касается выпрямителя и фильтра выходного напряжения, то здесь меня также ждала удача: выпрямитель +12V имел разводку на плате для размещения двух выпрямительных диодных сборок параллельно (зеркально, с каждой стороны радиатора) в корпусе TO-220. В схеме фильтра уже присутствовал второй дроссель (на ферритовом стержне) и имелось достаточное место для установки электролитических конденсаторов взамен штатных. Значит, делаем фильтр на его же месте, в соответствии с рекомендациями в первой статье.
Диодные сборки для выпрямителя подобрал SBR20100CT (20 А, 100 В, корпус TO-220) из имеющихся дома от других компьютерных БП. Установил два корпуса в параллель, как это и позволяла печатная плата.
Дроссель групповой фильтрации я выпаял, и смотал с кольца родные обмотки (обмотка +12V содержала 12 витков). После намотал новую обмотку эмалированным проводом Ø1,0 мм на этом же кольце – 25 витков в два провода, сложенных вместе — всё, как рекомендовано в первой статье. Это, как раз 2 слоя намотки: на внешней стороне кольца витки второго слоя располагаются между витками первого слоя. Мотать рекомендую «от середины» к каждому концу обмотки – так короче концы проводов которые нужно пропускать через кольцо. Провод нужно хорошо натягивать, что бы он плотно прилегал к кольцу.

У меня имеется много конденсаторов с промышленных плат 1500 мкФ 35 В – их я и поставил в фильтр взамен штатных. В принципе, такой ёмкости уже достаточно. Также добавил керамические конденсаторы параллельно им, и установил резистор 100 Ом 2 Вт для устойчивой работы БП без внешней нагрузки. Этот резистор должен быть поднят над платой на всю длину его выводов – он может нагреваться при установке предельных значений напряжения.
Единственное, что нужно не забыть сделать в БП ATX – это убрать цепь вольтдобавки от выпрямителя +12V, которая питает микросхему ШИМ TL494 (выв. 12). Обычно это диод или диод последовательно с резистором в несколько Ом. В отличие от штатной схемы – выходное напряжение нашего БП будет регулируемым, и эта цепь только добавит нестабильности питания для ШИМ. Пульсации на выходе от этого увеличиваются. Пусть ШИМ питается только от дежурного источника.
Стал просматривать ещё раз схемы на сайте и наткнулся на схему аналогичного БП… Бывает! Ничего общего в названии, но отличие лишь в порядке нумерации элементов на плате и значениях ёмкости больших электролитических конденсаторов (не удивительно, схема от БП мощностью 300 Вт) – остальное один в один. Покажу и на примере всей схемы, что было удалено, а что оставлено.


И так, силовая (высоковольтная) часть у нас в порядке. Выходной выпрямитель и фильтр подготовлен. Защита от превышения мощности и перенапряжения имеется. Схема выключения БП выпаяна. Осталось сделать схему управления.
На этом этапе рекомендую испытать БП
Это выявит возможные ошибки в переделанной части, позволит определиться с максимальной нагрузочной способностью БП, проверить температурный режим его элементов, и работу схемы защиты. Вы будете полностью уверены в полной работоспособности БП до установки платы управления.
Для этого нужно подключить простейший делитель напряжения из двух резисторов (15 и 4,7 кОм) и потенциометр (10…50 кОм) к первому компаратору TL494 (выв. 1 и 2), как показано на схеме ниже. Чтобы исключить влияние второго компаратора, выв. 16 нужно заземлить, а на выв. 15 подать небольшое напряжение. В некоторых БП это уже сделано – так что не торопитесь резать эти цепи! В моём БП в штатной схеме на выв. 15 было уже подано +5 В, а выв. 16 остался заземлён через резистор 6,2 кОм от бывшего делителя.

Пробное включение в сеть производите через лампу накаливания 220 В 100 Вт, включенную вместо предохранителя. Это позволит избежать выхода из строя силовых транзисторов. В случае превышения тока, лампа просто зажжётся, сохранив дорогостоящие транзисторы. Естественно, БП запитанный через лампочку не позволит нагрузить его, так что испытание под нагрузкой нужно производить уже без лампочки.
Сделайте пробное включение. Если БП не запускается, то проверяйте сначала наличие напряжения 300…310 В на конденсаторах сетевого выпрямителя, затем наличие напряжения питания +12 В (или выше), которое поступает от источника дежурного напряжения на вывод 12 TL494, и затем отсутствие напряжения на выв. 4 – если оно там присутствует, то значит, защита запрещает работу ШИМ. Если ошибок нет – то выходное напряжение будет плавно регулироваться потенциометром в диапазоне от 0 до 20…21 В. Если это так, то можно отключать лампочку, ставить предохранитель обратно и переходить к испытаниям БП под нагрузкой.
Но сначала позаботьтесь об охлаждении силовых элементов! Вентилятор можно расположить сбоку от радиаторов, что бы он их хорошо продувал. Питание на вентилятор можно взять от дежурного источника (с выхода выпрямителя, питающего TL494), убедившись, что там, около 12 В.
В качестве нагрузки БП я использую толстую (около 1 мм) нихромовую проволоку, подсоединяясь к ней «крокодилами». Сопротивление меняю – изменяя расстояние между точками подключения – получается классический реохорд. Достаточно 2 м длины. Проволока будет накаляться (иногда докрасна) – так что позаботьтесь, чтобы она свободно висела не соприкасалась с окружающими предметами. При нагрузках более 10 А, я использую две сложенные вместе проволоки.
Нагружайте БП постепенно, контролируя напряжение и ток! Следите за нагревом силовых элементов. Лучший вариант – когда при предельных мощностях радиатор с силовыми транзисторами, радиатор с выпрямительными диодами и дроссель на кольце нагреваются примерно в равной степени. Не забывайте, что радиатор силовых транзисторов находится под потенциалом сети питания!
Подавляющее большинство компьютерных БП тянет ток 10 А при напряжении 20 В, т.е. 200 Вт мощности по бывшей 12V обмотке. Лучший вариант – контролировать осциллографом скважность импульсов на вторичной обмотке. Пределом следует считать примерно 90% заполнение (не бойтесь, 100% не даст выставить логика работы TL494). У моего БП предельная мощность по этой обмотке составила 250 Вт. Порог срабатывания защиты я настроил на 220…230 Вт.

Нагрев элементов был не столь существенный и я пошёл дальше. Попробовал нагрузить БП током 20 А при напряжении 10 В (те же 200 Вт) – диоды выпрямителя и дроссель стали греться больше, но терпимо. И тогда я решил сделать предел регулировки тока 20 А. Это позволит в диапазоне выходных напряжений от 0 до 10 В нагружать БП током 20 А. Выше этого напряжения предельный ток будет спадать (это ограничит нам схема защиты по перегрузке) до уровня 10 А при 20 В. Например, при напряжении 14 В блок может отдать в нагрузку ток 16 А, что очень заманчиво!

Многие жалуются на треск и писк, при определённых напряжениях и токах нагрузки. Испытывая БП на различных нагрузках я тоже с этим столкнулся и решил глубже изучить этот вопрос.
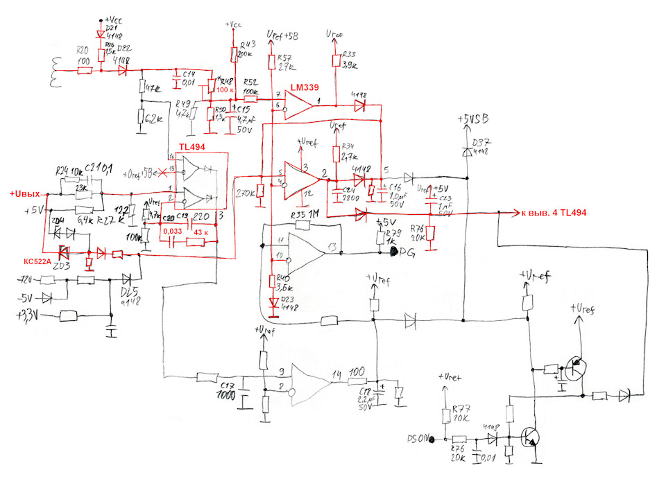
Писк – это самовозбуждение в петле регулировки выходного напряжения: от выходной "+" клеммы, до выв. 1 TL494 (включая внутренний компаратор в ней, т.е. как бы до выв. 3 TL494). Самовозбуждение проявляется появлением пульсаций напряжения на выходных клеммах БП, что прекрасно видно осциллографом. Прежде всего, это связано с цепочками отрицательной обратной связи (ООС) между выв. 2 и 3 и выв. 15 и 3, которые определяют коэффициент усиления в петле регулировки. В своей первой конструкции я оттуда выбросил резисторы, а зря!
Нужно сохранить штатную цепочку между выв. 2 и 3 TL494. У меня в старой схеме (конденсатор 0,1 мкФ) не лучший вариант, нужно поставить туда конденсатор в районе 0,022…0,047 мкФ и резистор 33…68 кОм, включенные последовательно. Резистор нужно подобрать по минимуму самовозбуждения (писка). Вместо резистора я ставил подстроечный 100 кОм, и загоняя БП в режим максимального «писка» (подбирая сочетание выходного напряжения и тока нагрузки БП), меняя сопротивление этого резистора находил минимум (проще смотреть осциллографом амплитуду пульсаций на выходе БП). У меня, например, идеальная цепочка получилась при сочетании 0,033 мкФ и 43 кОм.
Позднее, аналогично я подобрал и номиналы в петле ООС регулировки тока – RC цепочку между выв. 15 и 3 TL494. У меня идеальная цепочка получилась при сочетании 0,15 мкФ и 4,7 кОм. Конденсаторы этих цепочек должны отличаться по ёмкости, иначе, при одинаковых цепочках, появляется самовозбуждение на границе перехода из режима стабилизации напряжения в режим стабилизации тока – компараторы внутри TL494 начинают как бы «бороться» между собой, кому из них регулировать напряжение на выходе.
Также причиной самовозбуждения являются просадки напряжения по проводнику массы на плате между выпрямителем выходного напряжения и минусом питания TL494. Пробуйте соединить короткой толстой перемычкой (провод сечением не менее 1,5 мм²) средний вывод вторичной обмотки трансформатора (косичку), сидящий на земле, с землёй вблизи выв. 7 микросхемы TL494. Также точка, куда припаивается провод земли от переменных резисторов регулировки напряжения и тока должна быть выбрана вблизи выв. 7. Проверку лучше делать прямо на ходу: берёте кусок провода сечением 2,5 мм² длиной сантиметров 10-12, изгибаете дугой и пробуете соединять эти точки между собой.
Ну и третье – это наводки на провода цепи регулировки выходного напряжения от трансформатора – попробуйте повесить конденсатор 0,01 мкФ между выв. 2 и 7 (земля). Делайте именно в этом порядке! Т.к. иногда, установка перемычки, например, полностью убирает самовозбуждение, и после этого RC цепочку ООС уже не подобрать по минимуму.
В итоге я снизил размах пульсаций при токе нагрузки 10 А и напряжении 20 В в режиме стабилизации напряжения ниже 5 мВ, и в режиме стабилизации тока ниже 15 мВ. Это очень высокие показатели!
Плата управления
После испытания БП можно переходить к сборке платы управления. В первом варианте я отказался от использования дифференциального усилителя в петле регулировки тока, дабы уменьшить количество проводов. А зря! Коэффициент стабилизации тока оказался невысоким, плюс падение напряжения на проводах земли дополнительно вносило погрешность. Поэтому в новой схеме я включил оба операционных усилителя (ОУ) по дифференциальной схеме. Требования к типу ОУ остаются прежними, как написано в первой статье.
Усилитель в цепи регулировки напряжения (DA1.1) остался неизменным. При указанных номиналах резисторов (R1=R3 и R2=R4) предел регулировки напряжения соответствует 20,0 В. Для точной работы дифференциального усилителя нужно сохранять равенство этих сопротивлений в парах. Резисторы с номиналом 4,9 кОм составлены из двух, включенных последовательно (например, 3,9 и 1 кОм, или 4,7 кОм и 200 Ом и т.п.).

Усилитель в цепи регулировки тока собран по аналогичной дифференциальной схеме включения ОУ (DA1.2), что требует подключения его входов отдельными тонкими проводами непосредственно к клеммам шунта. Амперметр я использовал прежний SAH0012R-50, поэтому шунт остался точно таким же 75ШИП1-50-0.5 с сопротивлением 1,5 миллиОма. При этом шунте и указанных в схеме номиналах резисторов (R5=R7 и R6=R8) предел регулировки тока составляет 20 А. Чтобы уменьшить предел регулировки тока до 10 А нужно уменьшить сопротивление резисторов R5, R7 до 110 Ом. В случае использования амперметра с другим шунтом, отличающимся по сопротивлению, чтобы задать верхний предел регулировки тока, потребуется изменить сопротивление резисторов R5 и R7 (или R6 и R8), сохраняя равенство их сопротивлений между собой.
Индикацию перехода в режим стабилизации тока я перенёс в цепь регулировки напряжения, поменяв входы компаратора (DA1.4) между собой. В принципе – это не принципиально…

Как и в прошлой конструкции, переменные резисторы регулировки напряжения и тока (R10 и R11), а также R12–R14, C2 и C3 расположены на отдельной плате, расположенной на передней панели корпуса. Файл платы в формате Sprint-Layout можно скачать от сюда. Цепочки C4, R15 (штатная) и C5, R16 расположены на плате БП вблизи микросхемы TL494. Остальное расположено на отдельной плате, которую можно скачать от сюда. Монтаж выполнен на SMD элементах.
Хочу ещё раз подчеркнуть, что питание и землю на схему управления нужно брать от точек на плате БП в непосредственной близости от выв. 12 и 7 TL494. Земля к переменным резисторам регулировки тока и напряжения на передней панели также должна браться вблизи выв. 7 TL494. Корпус переменных резисторов должен быть заземлён.
Дежурный источник питания
Теперь поговорим о внутреннем питании ШИМ, платы управления, вольтметра, амперметра и вентилятора. В принципе, суммарный потребляемый ток этих элементов не высокий – его прекрасно потянет дежурный источник питания. Но нужно учитывать импульсный характер нагрузки, который имеет, прежде всего, вентилятор, и измерительные приборы (за счёт динамического режима работы светодиодных цифровых индикаторов). Пульсации в цепи питания ШИМ и платы управления нам ни к чему, поэтому их нужно развязать между собой.
Я пошёл ещё дальше: дежурный источник питания имеет два выхода: стабилизированный +5V_SB и второй, напряжением около 12 В, который стабилизирован параметрически (косвенно). Первый нам не нужен, а используется, как раз второй! Поэтому я перенёс цепи стабилизации напряжения с выхода +5V_SB на второй выход и настроил их на напряжение 12 В. (Если вам нужно для каких-либо целей +5 В, то можно установить интегральный стабилизатор LM7805 от этой цепи.)

Как видите, я использовал схему разводки фильтра питания цепи +5V_SB, которая содержит дроссель и второй электролитический конденсатор. Выпрямительный диод я использовал также от этой же цепи, просто припаял его анод к другому выводу обмотки!
С первого конденсатора фильтра берёт питание вентилятор. После дросселя, со второго конденсатора фильтра берут питание амперметр и вольтметр, а питание на TL494 и схему управления поступает через резистор R6 (сопротивлением 15…33 Ома) с третьего конденсатора (C1, штатный). Получилась отличная развязка по питанию!
Выключатель питания
Вы уже, наверное, заметили, что после подачи напряжения сети, дежурный источник запускается с задержкой. Выключается БП тоже «долго». Связано это и со временем заряда-разряда электролитических конденсаторов в выпрямителе сетевого напряжения. Поэтому я решил, что лучше выключать питание блока не по сети 220 В, а по внутреннему напряжению +12 В. Это будет принудительно останавливать работу ШИМ (TL494). Теперь блок питания моментально запускается, и практически мгновенно выключается. Обратите внимание на схеме, что внутренний нагрузочный резистор (R5) должен остаться включен до выключателя. Сетевой выключатель я всё же сохранил, но теперь он расположен на задней панели.

Управление оборотами вентилятора
Ну и последнее, что мне не нравилось в прежнем БП – это шум от работы вентилятора. В некоторых БП ATX имеется схема снижения шума, которая управляет напряжением питания вентилятора в зависимости от температуры. В моём новом БП на плате имелась разводка под эту схему, однако вентилятор был подключен напрямую от 12V. Срисовав разводку платы, покопавшись в схемах других БП, я нашёл требуемые номиналы элементов для этой схемы. В одном из современных БП я выпаял необходимый терморезистор (10 кОм), место под который было предусмотрено вблизи радиатора охлаждения выпрямительных диодов. Впаял всё это на свою плату в штатные места. Терморезистор дополнительно приклеил клеем к радиатору.

Я использовал вентилятор EC5015M12S (50х50 мм). Теперь на него подаётся начальное напряжение около 4,5 В – его практически не слышно. И только при разогреве элементов напряжение начинает подниматься соразмерно температуре. Вот теперь всё!

Новый БП я смонтировал в таком же корпусе с ручкой, и сохранил прежнюю компоновку внутренних частей. Дизайн передней панели остался практически неизменным – он хорошо себя зарекомендовал с точки зрения эргономики.

Если интересно, могу рассказать технологию изготовления передней панели в отдельной статье.
Блок питания получился настолько мощным и надёжным, что позволяет:



Комментарии 8538
Еще один вопросик, подскажите какой способ охлаждения предпочтительней, вдувать воздух в блок или вытягивать из БП?
вдувать
Благодарю.
Андрей, добрый день!
Имеет ли смысл переделывать блок по прикрепленной схеме или лучше поискать другой?
Добрый день!
Да прекрасно подойдёт. Нужно только "обмануть" TPS3510. Вот, чуть ниже Виталий всё подробно объяснил www.drive2.ru/b/2445147/?…ge=64#a515424389018158297
Благодарю за подсказку. Читаю комментарии, до этого места еще на дошел. Спасибо.
Здравствуйте! Скажите, насколько отличается от написанной в статье переделка блока, собранного на 494 и 393? правда готовой схемы этого блока не смог найти.
Принципиально — ни чем. Собственно, у него лишь по другому выполнена схема защиты.
Ищите схему просто сравнивая, а не по названию. названий БП тысяча, а схем, по которым они делаются десяток наберётся…
Подобрал максимально близкую схему. Возникли вопросы: куда подключить защиту от перенапряжения? и можно ли безболезненно освободить 1 и 2 ножки 494 просто удалив резисторы делителей на них? (Это штатная схема защиты от перенапряжения?)
Эта схема в комментариях уже обсуждалась. Если покопаетесь терпеливо, то найдёте.
Вот у меня сохранилась переделка её
yadi.sk/i/M7n0slzPoTQcc
Вечер добрый! Объясните пожалуйста процесс регулировки регуляторами ток, напряжение. Подключаем нагрузку, ток на минимуме, крутим V напряжение достигает максимума, затем подымаем ток и лампы зажигаются, правильно понял?
Хотя без тока мы не подымем напругу.
Добрый вечер!
Это очень просто — закон Ома в действии!
1. Вы выставляете напряжение, а ток ставите с запасом, больше, чем потребляет ваша нагрузка (на максимум, например) — БП работает в режиме стабилизации напряжения, можете его крутить — будет меняться напряжение на выходе.
2. Но если вам нужно ограничить ток через нагрузку (чтобы не спалить её, или чтобы при зарядке аккумулятора не превышать ток), то вы выставляете значение тока, который вам требуется предельный (выше которого нельзя подавать в нагрузку). Затем выставляете напряжение.
Если при этом напряжении ток в нагрузке не превышает выставленного, то всё как в п. 1. Но если вы поднимаете напряжение (или уменьшаете сопротивление нагрузки) и ток в нагрузке достигает выставленного, то БП переходит в режим стабилизации тока и рост напряжения прекращается, хоть максимум выставите. В этом режиме можете регулировать ток через нагрузки регулятором тока, БП сам будет менять напряжение так, чтобы поддерживать выставленный ток. Как в законе Ома!
Благодарю! Плату управления отладить не получается. Изучил уже все и логику внутренностей 494 и работу компараторов, не подымает напряжение при подключенной нагрузке и токе на максимуме.
2350
Добрый вечер!
Это очень просто — закон Ома в действии!
1. Вы выставляете напряжение, а ток ставите с запасом, больше, чем потребляет ваша нагрузка (на максимум, например) — БП работает в режиме стабилизации напряжения, можете его крутить — будет меняться напряжение на выходе.
2. Но если вам нужно ограничить ток через нагрузку (чтобы не спалить её, или чтобы при зарядке аккумулятора не превышать ток), то вы выставляете значение тока, который вам требуется предельный (выше которого нельзя подавать в нагрузку). Затем выставляете напряжение.
Если при этом напряжении ток в нагрузке не превышает выставленного, то всё как в п. 1. Но если вы поднимаете напряжение (или уменьшаете сопротивление нагрузки) и ток в нагрузке достигает выставленного, то БП переходит в режим стабилизации тока и рост напряжения прекращается, хоть максимум выставите. В этом режиме можете регулировать ток через нагрузки регулятором тока, БП сам будет менять напряжение так, чтобы поддерживать выставленный ток. Как в законе Ома!
Ну действительно замкнутый круг.
По порядку:
при подключении (при включенной плате управления) нагрузки в 0,5 А все работает и регулируется.
при увеличении нагрузка все идет на спад, при 15А нагрузке, ток на максимуме доходит до 6А и напряжение тоже до 6В. больше не растет.
отсоедтняю 15,16 вывод 494 от платы упр. подсоединяю как в тесте, 16 в 0, 15 к +5, все работает идеально.
меряю напяжение на 3 выводе 494 3,67В, по описанию, это напряжение запирания БП, максимум на выходе БП при 0 на 3 выводе, ладно пусть так, при 16 в 0, 15 к +5, на 3 выводе 3,76В при увеличении напряжения регулятором U напряжение на 3 выводе стремиться к 0, все работает все правильно.
Возвращаю 15,16 в плату управления и ничего не работает.
При вращении регулятора напряжения на 3 выводе напряжение падает на 0,3В и больше не опускается. Какой-то капкан, не может ли это быть связяно с шунтом?
"при увеличении нагрузка все идет на спад, при 15А нагрузке, ток на максимуме доходит до 6А и напряжение тоже до 6В. больше не растет." — Так у вас БП просто переходит в режим стабилизации тока при токе 6А. Напряжение расти не будет, ток же ограничен! Закон Ома в действии!
Вы уже шаг к ответу сделали! Если отсоединяете 15 и 16 выв, и всё нормально регулируется, то значит в плате управления цепь регулировки тока работает некорректно.
Измерять нужно напряжения не на выв. 3, а на входах 1 и 2, и 15 и 16.
В вашем случае регулировка напряжения в порядке, значит смотрите что на выв. 15 и 16. Сначала убедитесь, что на выв. 15 при вращении регулятора тока напряжения меняется от 0 до 5 В (аналогично, как и на выв 2, при вращении регулятора напряжения). Убедитесь, что без нагрузки (при нулевом токе) напряжение на выв. 16 равно 0.
Выставите напряжение на выв. 15 на максимум (регулятор тока на максимум). Затем подключайте нагрузку и смотрите, как поднимается напряжение на выв. 16, при увеличении тока нагрузки. При каком токе оно достигает тех же 5 В, что и на выв. 15 ? При 6А?
Тогда для вашего шунта нужно изменить номиналы R5, R7. Нужно их увеличить, так, что бы 5 В на выв. 16 соответствовало току, который вы выбрали предельным для регулировки: 10 А, или 15, или 20. Как вам удобнее.
Благодарю за направление в нужное русло.
Шунт стандартный 20А 75шсм3-20-0 5, резисторы были пересчитаны.
Вся суть в проводах и их сечении, брал 4мм кв. но оказалось маловато, на больших токах сказывается, даже тонкие провода к датчикам, по ним милливольты идут и то падение ощутимое, Благодарю понял куда рыть, на половину уже поднял, если дальше не пустит подгоню
резисторами.
На токовом датчике провод 1,5 мм кв. и все равно падает 4,5мВ что не пускает до предела.
Наверное с шунтом больше предела мороки меньше, ну ничего разберемся.
Андрей, добрый день!
В статье вы описываете методы устранения писка и треска и говорите, что между 2 и 3 выводами TL был конденсатор 0.1мкф, хотя на схеме 0.01мкф (разница на порядок). Его поменяли на 0.033мкф. Поэтому и хочу уточнить увеличиваем емкость или уменьшаем?
А еще непонятно, зачем между 2 и 3 выводами TL стоит еще один конденсатор, который соединяет ножки напрямую, без резистора. В моей схеме его нет. Поставить?
Спасибо за ответ. Прошу прощения, если такие вопросы были раньше.
Добрый день!
делайте так, как показано на схеме блока управления
a.d-cd.net/fdb56eas-960.jpg
Лучший вариант, сохранить родную цепочку между выв. 2 и 3. И только добавить дополнительную цепочку между выв. 15 и 3.
В любом случае вам придётся там подбирать резисторы, чтобы устранить самовозбуждение.
Спасибо! Попробовал указанные номиналы (резистор- подстроечный на 100 кОм).
Пока борюсь с пульсациями в режиме стабилизации напряжения: еле слышимое потрескивание на низких напряжениях (до 4 В)на выходе пульсации до 0.5-0.7в. Потом практически идеал- пульсации 0,05в до напряжения 15 вольт. А вот дальше скачок сразу до 22-24 вольт с огромными пульсациями и треском. Резистор крутил во всём диапазоне- эффекта нет, землю толстым проводом усиливал, конденсатор между 2 и 7 ногой вешал- результат нулевой. Какой план исследования дефекта в данном случае посоветуете?
Добрый день! А почему скачок с 15 до 22 В? Такого быть не должно. Нужно с ним разобраться. Это не из-за пульсаций.
Кажется, разобрался.
В плате управления я использую счетверенный ОУ LM2902.
При напряжении питания +5 вольт он на своём выходе не выдаёт больше +3.65 В. (А это как раз ~15в на выходе БП). Соответственно, на первой ножке tl494 напряжение не поднимается выше этого значения.
Дальше понятно, что выставляя переменным резистором на второй ножке напряжение +3.66 и больше, система пытается увеличить напряжение на выходе БП (в моём случае до 22-24В).
Но пока не могу понять, почему LM2902 выдает на 1.5 вольта меньше напряжения питания? Перепробовал три экземпляра этой МС (больше у меня нет).
Все операционники так работают. Поэтому у меня на плате управления они запитаны от 12 В. Почему у вас они запитаны от 5 В?
Такие моменты я называю «недоперебдел». Так зациклился на выводе проводов в непосредственной близости от tl494, что и на плату управления и на плату сравнения вывел из одной точки.
Исправил свой косяк, теперь регулировка плавная от 0 до 20 вольт. Осталось справиться с пульсациями. Но про их устранения в статье хорошо написано.
Еще раз спасибо за помощь!
Видите как в электронике всё просто! По сути, вы сами разобрались почему напряжение не растёт, обнаружили нехватку напряжения на вых ОУ.
Доброго времени суток!
Именно благодаря жесткой логике мне и захотелось переделать БП. Спасибо!
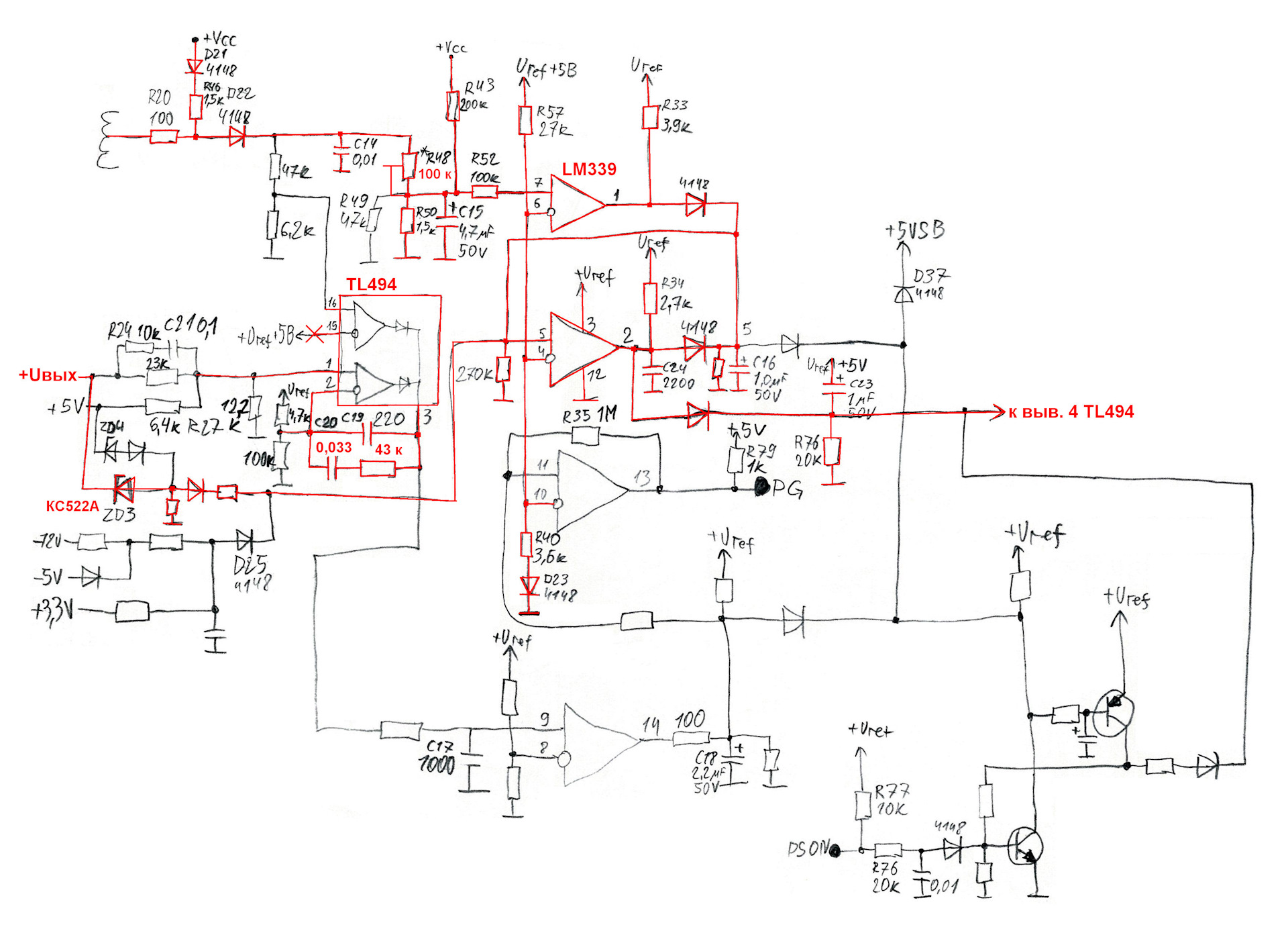
Я добрался до схемы защиты. Но никак понять не могу, зачем в этой схеме disk.yandex.ru/i/M7n0slzPoTQcc диод D21? У меня почти такая же схема: на третьей ножке операционника всегда ~3,6в, а на второй ~1в. Что бы хоть как то запустить БП, я выпаял D17. Ведь ток с 13 ножки tl494 проходит через резистор а2.2к и диод D21 и поступает на 3 ногу ОУ kia393. И уже не важно какое напряжение приходит с трансформатора т2.2 :(
Вот так у меня организована защита от перенапряжения yadi.sk/i/mzxcFia7sLXOOQ (подрисовал только в нижнем левом углу)
D21- это «защелка»? Подскажите, как она работает.
D21 — это положительная обратная связь, он превращает компаратор в триггер-защёлку. При срабатывании защиты на выходе компаратора устанавливается высокий уровень (который дальше идёт на выв. 4 TL) этот уровень через этот диод поступает на вход компаратора и заставляет его "защёлкнуться, т.е. остаться в этом состоянии, даже если перегрузка пропала.
Если не поставить этот диод то при срабатывании защиты, БП начнёт ограничивать мощность, а не выключаться.
Да-да, про «защелку», когда она уже сработала, я понимаю.
Я не понимаю, почему в первоначальный момент времени и до срабатывания защиты, на 3й ножке компаратора kia393 низкий уровень. Ведь как только БП подключить к розетке, на 13й ножке tl494 появляется напряжение 5 вольт, которое через резистор а2.2к и диод d21 поступает на 3ю ножку компаратора (примерно 3.5 в) На 2й ножке этого же компаратора будет ~1 вольт (определяется делителем из резисторов R46 и R43+R41).
Получается на 3й ножке всегда напряжение выше, чем на 2й?
Однако, до моего вмешательства БП работал, значит ошибаюсь я, а не схема.
disk.yandex.ru/i/M7n0slzPoTQcc
Вы всё верно рассуждаете. При нормальной работе БП напряжение на выв. 3 компаратора должно быть ниже, чем на выв. 2. Как только напряжение на выв. 3 превысит напряжение на выв. 2, так сработает компаратор (защита).
Ищите проблему.
Во второй части у вас блок питания получился со стабилизации тока. Опасно это выжжет все, лучше как в первой части без стабилизации тока. просто защита кз и все.
Оба блока питания со стабилизацией тока. Оба работают одинаково.
Подскажите а для зарядного какой блок посоветуете собрать из 1 или из 2 части, судя по схеме от 2 транса идет to PWM а дальше то где схема. Я понимаю что она у всех разная но мне нужна та на которой построен принцип всего этого. Я требую схему которая с зелеными и кранными пояснениями мол что удалили и что оставили
Оба блока питания подходят для зарядного устройства. Недостатки первой конструкции лабораторного БП написаны в самом начале этой статьи.
Да в статьях не описывается пределка одного конкретного типа БП, а указываются общие рекомендации для переделки широкого круга различных БП.
В комментариях к этой и к первой статье народ как раз обсуждает переделку конкретных БП. Я отвечаю на вопросы и помогаю советами. Вот в комментариях и идёт обмен схемами, где указывается что удалить, что оставить поэлемнтно для различных видов БП. Если вы пробежитесь по комментариям, то увидите ссылки на всевозможные схемы с такими указаниями.
Есть 2 схемы или даже сборник их я вам дам только в личку можно.
Зачем они мне в личке? Вы что хотите?
Ладно я так, там просто схема есть со стабилизацией тока и напряжения хотел чтоб вы посмотрели их, и вынесли свой вердикт.
Так сюда ссылки выложите.
Сегодня вернул на схему тестового управления, все работает замечательно, выдавил 14В, 23А, подумал многовато для моего БП, настроил защиту мощности на 20А 12В. Кстати расскажите как она должна работать? У меня при достижении порога срабатывания перестает увеличиваться и ток и напряжение, при этом лампы еле заметно пульсируют. Писки появляются при 1-2В и 3-5А, дальше все тихо. Получается БП работает, осталась плата управления, которая никак не идет, не пойму вроде и ничего сложного а не идет.
посоветуйте, при таком БП какое ограничение мощности оставить?
Емкостя по входу увеличены ключи 13007.
Защиту нужно настроить примерно на 220-250 Вт. При срабатывании защиты БП должен полностью останавливаться. И обратно включаться только после обесточивания.
Получается защита по мощности не работает.
Решил проверить компаратор, в сети простенькая схемка, собрал, подключил и не работает, ладно, взял второй, тоже нет, третий и опять нет, их вообще можно как то проверить, или у меня все негодные.
В схеме защиты БП стоит триггер защёлка, поэтому при перегрузке происходит остановка БП. А у вас защёлка не работает, поэтому, происходит ограничение мощности, а не выключение.
Что-то вы лишнее выпаяли…
Измерил напряжения, опорное 3,57, а при наборе мощности на управление приходит 3-3,15 вот и не может триггер перещелкнуться, буду менять опорное.
Хотя наверное еще что-то не так, при закорачивании стабилитрона с выхода, при напряжении 6-7В триггер тоже не срабатывает, хотя напряжение превышает порог срабатывания.
Делал так
2350
В схеме защиты БП стоит триггер защёлка, поэтому при перегрузке происходит остановка БП. А у вас защёлка не работает, поэтому, происходит ограничение мощности, а не выключение.
Что-то вы лишнее выпаяли…
Осилил защиту мощности, пришлось снижать опорное до 2,3в .
БП не потрошил, просто сделал новую печатку и собрал по вашим рекомендациям, ну с некоторыми изменениями, поэтому наверное процесс наладки будет дольше.
Наступил и я на те же грабли как и все.
При запуске БП и подключенной схеме включения БП для тестирования аппарат работает хорошо две лампы по 45вт в параллель светились до предела 14в и ампер до 8, при подключении платы управления мощности нет, малые лампочки 10в 0,5а зажигаются и до 18в и 0, 53а, большие которые зажигались при тестировании, еле еле при 5,6а и 3в, выше напряжение не подымается, не могу уловить суть регулировки, если при тестировании лампы зажигались до бела, значит мощность была, и можно было еще добавлять, лампы не выдержали бы, то что не так с схемой управления, что не дает поднимать мощность.
При регулировке напряжения в холостую на выводах 1 2 TL494 напряжение регулируется до 4,93в, при подключенной нагрузке на 15 16 тоже все регулируется до 4,93в значит плата управления в порядке, на 4 TL494 0,01в что не дает поднять мощность? ограничение по мощности не трогал после тестового запуска, если тогда пропускало такую мощность, значит и теперь не должно ограничивать не могу понять куда лезть подскажите суть процесса.
При чтении коментов встречал такое но теперь не могу отыскать.
2350
Вообще, они нужны только в БП AT, в которых не было дежурного источника. Они нужны для автозапуска БП. По сути — для самовозбуждения. В БП ATX в них смысла нет, они наоборот могут привезти к нежелательному самовозбуждения и выжиганию мощных транзисторов инвертора.
Должны остаться только резисторы база-эмиттер, которые обычно 2,2…2,7 кОм.
Я всего лишь любитель, но опыт подсказывает, что при удалении резисторов в цепи Б-К, резисторы в цепи Б-Э должны иметь номинал почти в 10 раз меньше, поскольку в совокупности с первыми образуют делитель напряжения, а без оных — фактически задают потенциал.
Я пробовал на своем блоке. Ставил по 300 Ом. Подбирал по уверенному открытию транзисторов.
Что это дало:
1. Напряжение на базах упало с 2,5-3 вольт до 0,5-0,7 вольт.
2. Существенно уменьшило время закрытия транзисторов, улучается осциллограмма, — не так сильно затягиваются фронты меандра.
3. И, пожалуй, главное, — нагрев транзисторов существенно минимизируется. При нагрузке в 8-10 ампер на 12-14 вольтах даже обдув не сразу включился.
Интересный опыт, спасибо!
KSN41
Я всего лишь любитель, но опыт подсказывает, что при удалении резисторов в цепи Б-К, резисторы в цепи Б-Э должны иметь номинал почти в 10 раз меньше, поскольку в совокупности с первыми образуют делитель напряжения, а без оных — фактически задают потенциал.
Я пробовал на своем блоке. Ставил по 300 Ом. Подбирал по уверенному открытию транзисторов.
Что это дало:
1. Напряжение на базах упало с 2,5-3 вольт до 0,5-0,7 вольт.
2. Существенно уменьшило время закрытия транзисторов, улучается осциллограмма, — не так сильно затягиваются фронты меандра.
3. И, пожалуй, главное, — нагрев транзисторов существенно минимизируется. При нагрузке в 8-10 ампер на 12-14 вольтах даже обдув не сразу включился.
Можно вас попросить уточнить про какой какой именно ПБ идет у вас речь? Какая схема? Не могу уловить смысла. Вы говорите о резисторах в базовых цепях силовых транзисторов? Спасибо!
Да, речь идет о базовых цепях биполярных силовых ключей. В блоках на ТЛ494 и ее аналогах разницы нет. Если Вы переделываете АТ в АТХ и убираете резисторы из Б-К, или берете готовый АТХ, резисторы в Б-Э есть смысл (на мой взгляд) поставить номиналом в несколько сотен Ом вместо штатных 2,7 кОм. Возможно, несколько уменьшится верхний предел снимаемой с блока мощности. Но, если в повседневной жизни от блока не требуется больше 10 ампер, то более существенным критерием является нагрев транзисторов, который при малых сопротивлениях резисторов в Б-Э значительно меньше.
Возможно, Вам будет полезным данный цикл статей:
interlavka.narod.ru/stats03/imp03.htm
Мне эта информация в свое время здорово помогла.
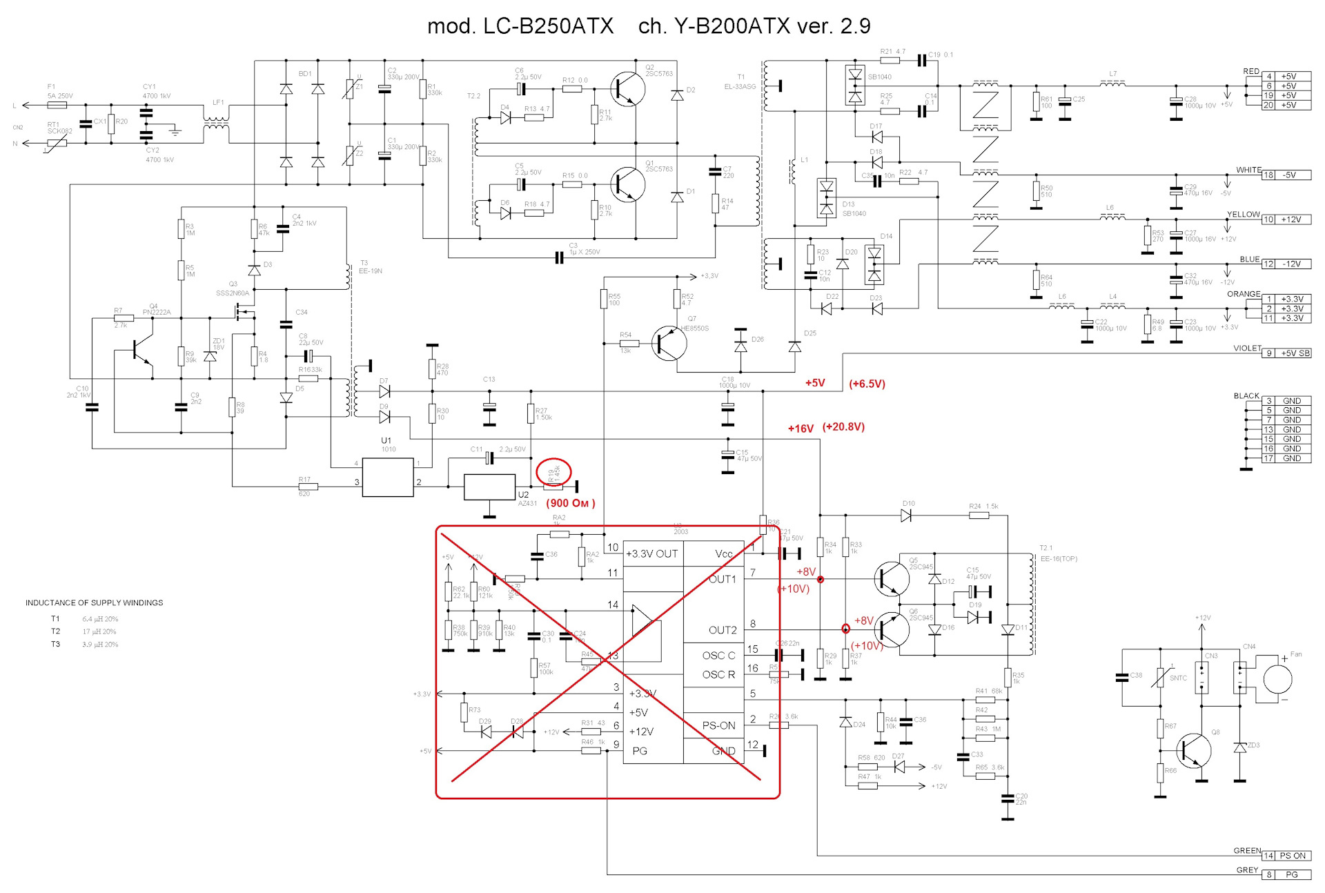
Добрый день, друзья!
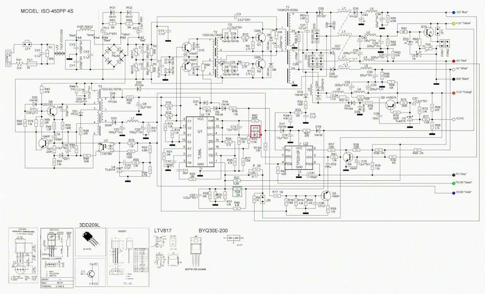
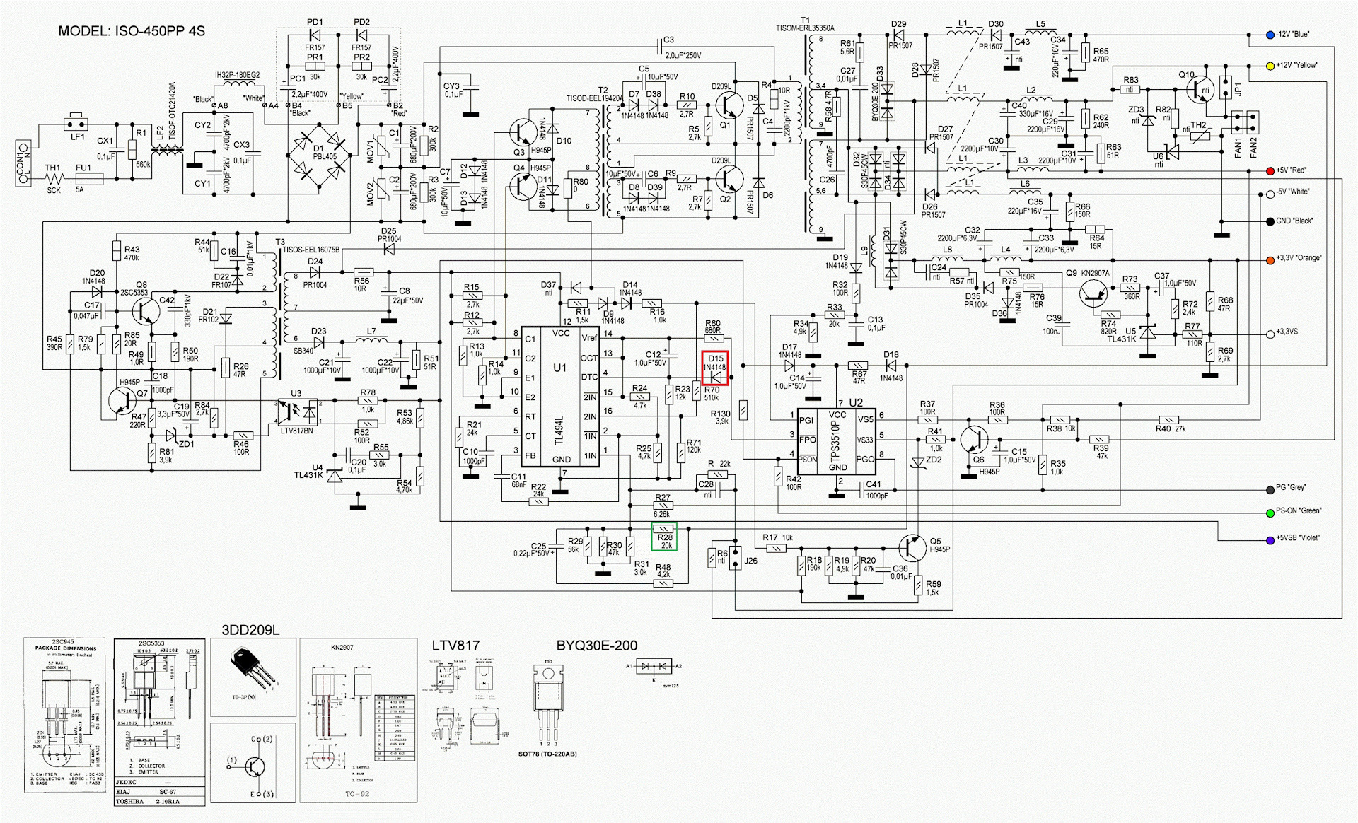
Хочу поделится опытом переделки БП ATX ISO-450PP в связке ШИМ TL494 + СУПЕРВИЗОР TPS3510
Вот такой блок питания
drive.google.com/file/d/1…0w-RWPH5/view?usp=sharing
Поискав в интернете, увидел, что часть людей или вообще просто полностью отключают супервизор и оставляют ПБ без всякой защиты (ужас!), другие, после отключения супервизора со штатной системой защиты, пытаются делать сами схемы защиты на транзисторах, с переменным успехом.
Мне не понятно зачем это делать, если на борту уже все есть и только нужно заставить работать супервизор в нужном нам режиме?
Далее кратко изложу переделку БП ISO-450PP с сохранением супервизора TPS3510
Не моя задача полностью расписывать функционал TPS3510 со всеми пороговыми напряжениями, задержками и прочим, кому интересно, читайте даташит. Расскажу практически что нужно сделать и зачем.
Оригинальная схема
drive.google.com/file/d/1…rj8EeNAz/view?usp=sharing
Схема с переделкой
drive.google.com/file/d/1…j9VQMeoF/view?usp=sharing
******************************
Запускаем.
Согласно даташиту TPS3510 отслеживает напряжение на линиях 12В, 5В и 3.3В. При этом, линии 5В и 3.3В отлеживаются как на понижение, так и на превышение порога, а линия 12В только на превышение, а работать может и от 5Вольт. Это означает что формирования всех “обманных” напряжений можно использовать только 5 вольт с дежурки. Воспользуемся этим моментом и зададим супервизору нужные напряжения!
Запитываем TPS3510 сразу от дежурного источника питания, вместо диода D17 поставить перемычку, а линию подпитки 12В от выхода БП вообще убрать (удаляем D18 и R67). Также эти 5 вольт сразу подаем и на вывод S5 (контроль 5-ти вольт). Далее ставим диод D_1 и резистивный делитель из двух резисторов R_1 и R_2 который сформирует напряжение 3.3В на выводе VS33 (контроль 3.3 вольт). Сигнал PS-ON “Green” подключаем на общий провод (R42) для автоматического включения БП после подачи сетевого питания.
Все, супервизор обманули, и на это нам понадобилось всего 2 резистора и один диод))). TPS351 уже считывает нужные ему напряжения и выдает на выходе FPO сигнал запуска ШИМ (нулевой уровень) который поступает на 4 вывод ШИМ TL494.
****************************
Зажигаем светодиод!
На этом не остановимся и будем выжимать от TPS3510 все по максимуму))), добавим индикацию срабатывания защиты, светодиод HL_1. Для этого используем сигнал Power Good, который TPS3510 выдает с выхода PGO на системную плату. Вывод PGO имеет открытый коллектор, который позволяет через токоограничивающий резистор подключить светодиод.
Для того чтобы на выводе PGO (Power Good) появился нужный нам сигнал, супервизору нужно еще показать, что есть импульсы определенной скважности на вторичной обмотке выходного трансформатора (детектор на D19, R32, C13). Т.к. у нас БП регулируемый, и при низких напряжениях на выходе мы данной скважности не получим. Можно конечно сделать еще одну цепь с делителями напряжения, но я решил сделать самый простой вариант, подключить детектор с выхода силового трансформатора на 12В обмотку вторичной обмотки трансформатора дежурного напряжения. В итоге получаем полноценную светодиодную индикацию, светодиод будет загораться, когда сработала защита.
Как выяснилось, , индикация срабатывания защиты крайне удобная вещь, как при настройке блока питания, так и при последующей эксплуатации, очень рекомендую!
*****************************
Настраиваем защиту.
Вся защита основана на увеличении напряжения 3.3В на выводе VS33 TPS3510
Защита по превышению максимальной мощности остается штатной, только вместо постоянных резисторов R19 и R20 устанавливается подстрочный резистор R_4 на 10кОм. Данного номинала достаточно чтобы выставить минимальный диапазон срабатывания защиты 100Вт. Кому нужен меньше порог, можно поставить подстрочный резистор с большим сопротивлением. Проверить работоспособность линии можно косвенно, закоротить пинцетом коллектор и эмиттер транзистора Q5, БП должен уходить в защиту и зажигать светодиод. Разумеется настраивать порог срабатывания защиты по мощности нужно нагрузив блок соответствующей нагрузкой.
Защита от превышения максимального напряжения сделана на стабилитроне ZD_1, которая работает следующим образом: при превышении напряжения стабилизации ZD_1, стабилитрон открывается и через резистор R41 “подтягивает” вверх ножку VS33 (контроль 3.3 вольт), при достижении 3.7В на ножке VS33 срабатывает защита. Проверить работоспособность линии можно косвенно, закоротить пинцетом стабилитрон ZD_1, блок питания должен уйти в защиту и зажечь светодиод.
Нужно обратить внимание, что напряжение стабилизации ZD_1 должно быть примерно на 5В ниже максимального напряжения срабатывания защиты (обусловлено это тем, что стабилитрон находится на потенциале 3.3В-3.7В и есть падение напряжения на резисторе R1). Для более точного подбора напряжения срабатывания защиты, можно незначительно менять сопротивление резистора R41 сильно его уменьшать я бы не советовал, иначе в момент открытия стабилитрона ZD_1 на ножку VS33 супервизора может попасть более 7вольт (по даташиту, максимально допустимые 7вольт), также значительное увеличение номинала R41 может негативно сказаться на надежности срабатывания защиты. Думаю, в пределах +-200Ом можно безопасно регулировать. Проще подобрать стабилитрон ZD_1 на большее или меньшее напряжение, обычно стабилитроны идут с напряжением стабилизации с шагом 1В, что вполне достаточно чтобы подобрать нужное напряжение срабатывание защиты.
Я верхний порог срабатывания защиты обычно настраиваю на 1 вольт выше максимального напряжения, которое регулирует схема контроля напряжения. Защиту по превышению напряжения удобно настраивать пока БП подключен по тестовой схеме регулирования напряжения от уважаемого Андрея
a.d-cd.net/a4b56eas-960.jpg
С уважением,
Виталий Билецкий
biletskiy.work@gmail.com
Спасибо! Отличные идеи и прекрасное описание!
Спасибо, тут и ваша школа есть. Много ранее почерпнул полезной информации у вас! А блок питания по железу не плохой, трансформатор хороших габаритов, на входных фильтрах не поскупились, все на месте и по мощности с запасом. Даже есть пассивный корректор коэффициента мощности в виде дросселя во входной цепи)). Короче, блок в который имело смысл вложить одни выходные.
vb99
Добрый день, друзья!
Хочу поделится опытом переделки БП ATX ISO-450PP в связке ШИМ TL494 + СУПЕРВИЗОР TPS3510
Вот такой блок питания
drive.google.com/file/d/1…0w-RWPH5/view?usp=sharing
Поискав в интернете, увидел, что часть людей или вообще просто полностью отключают супервизор и оставляют ПБ без всякой защиты (ужас!), другие, после отключения супервизора со штатной системой защиты, пытаются делать сами схемы защиты на транзисторах, с переменным успехом.
Мне не понятно зачем это делать, если на борту уже все есть и только нужно заставить работать супервизор в нужном нам режиме?
Далее кратко изложу переделку БП ISO-450PP с сохранением супервизора TPS3510
Не моя задача полностью расписывать функционал TPS3510 со всеми пороговыми напряжениями, задержками и прочим, кому интересно, читайте даташит. Расскажу практически что нужно сделать и зачем.
Оригинальная схема
drive.google.com/file/d/1…rj8EeNAz/view?usp=sharing
Схема с переделкой
drive.google.com/file/d/1…j9VQMeoF/view?usp=sharing
******************************
Запускаем.
Согласно даташиту TPS3510 отслеживает напряжение на линиях 12В, 5В и 3.3В. При этом, линии 5В и 3.3В отлеживаются как на понижение, так и на превышение порога, а линия 12В только на превышение, а работать может и от 5Вольт. Это означает что формирования всех “обманных” напряжений можно использовать только 5 вольт с дежурки. Воспользуемся этим моментом и зададим супервизору нужные напряжения!
Запитываем TPS3510 сразу от дежурного источника питания, вместо диода D17 поставить перемычку, а линию подпитки 12В от выхода БП вообще убрать (удаляем D18 и R67). Также эти 5 вольт сразу подаем и на вывод S5 (контроль 5-ти вольт). Далее ставим диод D_1 и резистивный делитель из двух резисторов R_1 и R_2 который сформирует напряжение 3.3В на выводе VS33 (контроль 3.3 вольт). Сигнал PS-ON “Green” подключаем на общий провод (R42) для автоматического включения БП после подачи сетевого питания.
Все, супервизор обманули, и на это нам понадобилось всего 2 резистора и один диод))). TPS351 уже считывает нужные ему напряжения и выдает на выходе FPO сигнал запуска ШИМ (нулевой уровень) который поступает на 4 вывод ШИМ TL494.
****************************
Зажигаем светодиод!
На этом не остановимся и будем выжимать от TPS3510 все по максимуму))), добавим индикацию срабатывания защиты, светодиод HL_1. Для этого используем сигнал Power Good, который TPS3510 выдает с выхода PGO на системную плату. Вывод PGO имеет открытый коллектор, который позволяет через токоограничивающий резистор подключить светодиод.
Для того чтобы на выводе PGO (Power Good) появился нужный нам сигнал, супервизору нужно еще показать, что есть импульсы определенной скважности на вторичной обмотке выходного трансформатора (детектор на D19, R32, C13). Т.к. у нас БП регулируемый, и при низких напряжениях на выходе мы данной скважности не получим. Можно конечно сделать еще одну цепь с делителями напряжения, но я решил сделать самый простой вариант, подключить детектор с выхода силового трансформатора на 12В обмотку вторичной обмотки трансформатора дежурного напряжения. В итоге получаем полноценную светодиодную индикацию, светодиод будет загораться, когда сработала защита.
Как выяснилось, , индикация срабатывания защиты крайне удобная вещь, как при настройке блока питания, так и при последующей эксплуатации, очень рекомендую!
*****************************
Настраиваем защиту.
Вся защита основана на увеличении напряжения 3.3В на выводе VS33 TPS3510
Защита по превышению максимальной мощности остается штатной, только вместо постоянных резисторов R19 и R20 устанавливается подстрочный резистор R_4 на 10кОм. Данного номинала достаточно чтобы выставить минимальный диапазон срабатывания защиты 100Вт. Кому нужен меньше порог, можно поставить подстрочный резистор с большим сопротивлением. Проверить работоспособность линии можно косвенно, закоротить пинцетом коллектор и эмиттер транзистора Q5, БП должен уходить в защиту и зажигать светодиод. Разумеется настраивать порог срабатывания защиты по мощности нужно нагрузив блок соответствующей нагрузкой.
Защита от превышения максимального напряжения сделана на стабилитроне ZD_1, которая работает следующим образом: при превышении напряжения стабилизации ZD_1, стабилитрон открывается и через резистор R41 “подтягивает” вверх ножку VS33 (контроль 3.3 вольт), при достижении 3.7В на ножке VS33 срабатывает защита. Проверить работоспособность линии можно косвенно, закоротить пинцетом стабилитрон ZD_1, блок питания должен уйти в защиту и зажечь светодиод.
Нужно обратить внимание, что напряжение стабилизации ZD_1 должно быть примерно на 5В ниже максимального напряжения срабатывания защиты (обусловлено это тем, что стабилитрон находится на потенциале 3.3В-3.7В и есть падение напряжения на резисторе R1). Для более точного подбора напряжения срабатывания защиты, можно незначительно менять сопротивление резистора R41 сильно его уменьшать я бы не советовал, иначе в момент открытия стабилитрона ZD_1 на ножку VS33 супервизора может попасть более 7вольт (по даташиту, максимально допустимые 7вольт), также значительное увеличение номинала R41 может негативно сказаться на надежности срабатывания защиты. Думаю, в пределах +-200Ом можно безопасно регулировать. Проще подобрать стабилитрон ZD_1 на большее или меньшее напряжение, обычно стабилитроны идут с напряжением стабилизации с шагом 1В, что вполне достаточно чтобы подобрать нужное напряжение срабатывание защиты.
Я верхний порог срабатывания защиты обычно настраиваю на 1 вольт выше максимального напряжения, которое регулирует схема контроля напряжения. Защиту по превышению напряжения удобно настраивать пока БП подключен по тестовой схеме регулирования напряжения от уважаемого Андрея
a.d-cd.net/a4b56eas-960.jpg
С уважением,
Виталий Билецкий
biletskiy.work@gmail.com
Вопрос от чайника. Я дежурку переделал на 12 в, как описано в статье Андрея. Если подать питающее напряжение 12 в на питаниеTPS3510 то как подавать напряжение 5 вольт на TPS3510? Надо ставить 7805L или надо поставить делитель напряжения? Если делитель то какие номиналы сопротивлений должны быть?
Делитель который стоит на напряжение 3,3 в у меня почему-то получилось 3,7 в (по расчету) или надо отнять падение напряжения на диоде? Если не трудно подскажите. Решил переделать 3 по счету. В первом напряжение не поднималось выше 15 в. Во втором не заработала защита. Может повезет с этим.
Игорь, добрый день!
Про чайника вы зря, дежурку на 12 вольт не каждый переделать возьмётся.
По делителю там все правильно, просто нужно учитывать падение на переходе кремниевого диода.
На переделанной дежурке какое точное напряжение во время работы БП?
Хоть я и не сторонник длинных колбас из делителей, можете попробовать. Для этого нужно подключить TPS3510 от 12В и через резистор на 3кОм подать на ножку VS5 Однако при таком варианте у нас возникают сложности со светодиодной индикацией срабатывания защиты. С 5В подключение светодиода уже нужно снимать, а если подключить светодиод от 12В, тогда TPS3510 уже не потянет, там по току она и так на педеле тянет светодиод (максимум 10мА), но и еще по напряжению перебор, по даташиту максимальное выходное напряжение на выводе PGO 7В, а у нас получится через светодиод и резистор попадет почти 12В. Если светодиодная индикация важна, это решается дополнительным ключом на транзисторе.
Есть более простой, и думаю, более надежный вариант, который лично я бы рассмотрел в вашем случае, с переделанной дежуркой.
Подключить TPS3510 от дежурки на 12В, а на вывод VS5 подать напряжение 5В с опорного источника TL494 (14 ножка). Светодиод само-собой разумеющее снимаем, опорный источник не вытянет.
Вот ссылка на фагмент cхемы с таким подключением супервизора.
drive.google.com/file/d/1…EU76tKXg/view?usp=sharing
Немного увеличил номиналы резисторов в делителе, т.к. у опорного источника TL494 нагрузочная способность всего 10мА, приходится контролировать каждый милиампер) Если вы ничего дополнительного кроме потенциометров регуляторов напряжений и тока (по схеме Андрея) на эту линию не подцепили, должно хватить с запасом. В принципе можно и со старыми номиналами делителя оставить.
Игорь, если для вас важна светодиодная индикация, и вы готовы ради этого на плату поставить транзистор и пару резисторов- говорите, я дорисую.
Удачи!
Желательно конечно светодиодную индикацию оставить. На дежурку кроме питания TL494; LM324, индикаторов и вентилятора ничего ставить не планирую. Блок мне достался совсем неисправным. Были сгоревшие все ключи и основного блока и дежурки. Также были сгоревшие транзисторы раскачки. При восстановлении я отключил как говорили компенсатор мощности (два диода, два конденсатора) они были сгоревшими. Когда их восстановил, оказалось что с ними напряжение на входных конденсаторах 410 в без этого блока 310. Из за этого отключил побоялся, что опять все сгорит. Напряжение дежурки получилось 12,2 в. Основную часть еще не запускал, так как не решил вопрос с защитой. И тут удача Ваш комментарий, как раз по моему блоку. Наверное проще на лини питания TPS3510 от дежурки 12в поставить стабилизатор 7805L для запуска TPS3510 хватит, а дальше по Вашей схеме. Просто по паспорту я посмотрел можно подавать 12в, наверное ошибся, так как и по схеме питание микросхемы от дежурки +5в. Еще вопрос ZD 2 на 2,4 в. А то я его успел выпаять, найти не могу, на схеме обозначения нет.
Индикацию защиты оставить- верное решение. Тут смотрите, как вам удобнее, можно или запитать 5В от опорного источника TL494, но тогда нужно ставить транзистор на управление светодиода, или поставить стабилизатор 7805L с 12В на 5В и при этом светодиод тогда можно сразу запитывать от 5В. По деталям, практически одинаково получается)) Так наверное даже лучше. 7805L хватит за глаза. Единственное, не забудьте поставить на вход и выход 7805L конденсаторы, для нее критичны, см. даташит. ZD 2 это стабилитрон на напряжение стабилизации 2,4Вольта.
Огромное спасибо. Еще один вопрос +12 в для 7805L на входе не много? Может надо через резистор. К сожалению я в этом 0.
У стабилизатора 7805L максимальное входное напряжение 35В. Так что не переживайте. И никаких резисторов не нужно, более того, они там будут только во вред.
Спасибо за советы. В выходные попробую сделать по схеме.
Удачи!
vb99
Игорь, добрый день!
Про чайника вы зря, дежурку на 12 вольт не каждый переделать возьмётся.
По делителю там все правильно, просто нужно учитывать падение на переходе кремниевого диода.
На переделанной дежурке какое точное напряжение во время работы БП?
Хоть я и не сторонник длинных колбас из делителей, можете попробовать. Для этого нужно подключить TPS3510 от 12В и через резистор на 3кОм подать на ножку VS5 Однако при таком варианте у нас возникают сложности со светодиодной индикацией срабатывания защиты. С 5В подключение светодиода уже нужно снимать, а если подключить светодиод от 12В, тогда TPS3510 уже не потянет, там по току она и так на педеле тянет светодиод (максимум 10мА), но и еще по напряжению перебор, по даташиту максимальное выходное напряжение на выводе PGO 7В, а у нас получится через светодиод и резистор попадет почти 12В. Если светодиодная индикация важна, это решается дополнительным ключом на транзисторе.
Есть более простой, и думаю, более надежный вариант, который лично я бы рассмотрел в вашем случае, с переделанной дежуркой.
Подключить TPS3510 от дежурки на 12В, а на вывод VS5 подать напряжение 5В с опорного источника TL494 (14 ножка). Светодиод само-собой разумеющее снимаем, опорный источник не вытянет.
Вот ссылка на фагмент cхемы с таким подключением супервизора.
drive.google.com/file/d/1…EU76tKXg/view?usp=sharing
Немного увеличил номиналы резисторов в делителе, т.к. у опорного источника TL494 нагрузочная способность всего 10мА, приходится контролировать каждый милиампер) Если вы ничего дополнительного кроме потенциометров регуляторов напряжений и тока (по схеме Андрея) на эту линию не подцепили, должно хватить с запасом. В принципе можно и со старыми номиналами делителя оставить.
Игорь, если для вас важна светодиодная индикация, и вы готовы ради этого на плату поставить транзистор и пару резисторов- говорите, я дорисую.
Удачи!
Добрый вечер!
Нарисовал полную схему блока ISO-450PP с вашими изменениями без индикации срабатывания защиты с питанием от дежурки 12В.
В блоке уже есть свободный транзистор Q6.
Дорисуйте, пожалуйста, схему с индикатором защиты.
www.imageup.ru/img208/3210491/iso-450ppz.gif.html
Добрый вечер!
Дорисовал. Вот ссылка
drive.google.com/file/d/1…ZSwmp436/view?usp=sharing
там никаких дополнительных ключей на транзисторах не нужно, в прошлых комментариях я протупил немного). Выход супервизора — полевик с открытым стоком, просто вешаем на 12В светодиод через токоограничивающий резистор и все. Главное помнить что максимальный ток выхода у этой микросхемы 10мА и его превышать не стоит. При резисторе на 1.2кОм, ток будет с небольшим запасом 8мА. При таком токе обычные светодиоды уже уверенно светятся. Резистор можно уменьшить до 1кОм (но не меньше) тогда ток будет 10мА.
Понятно, спасибо!
Схему исправил.
www.imageup.ru/img103/3211084/iso-450ppz4.gif.html
Добрый вечер!
Вот нарисовал вариант управления светодиодом индикации срабатывания защиты на 2-х транзисторах (транзисторы можно взять из цепей, которые выпаиваются при переделке БП)
drive.google.com/file/d/1…sWhySBvu/view?usp=sharing
Этот вариант позволит подключить светодиод на больший ток и будет более подходящим в плане нагрузочной способности TPS3510 как по току, так и по напряжению. Дело в том, что по даташиту выход PGO у этой микросхемы максимум 10мА и максимум 7В. В своем блоке я подключил светодиод на +5В дежурки и ограничил ток до 10мА. Все работает отлично. В той схеме, что рисует Vasily11, TPS3510 запитывается уже от 12В переделанной дежурки, и если мы подключаем светодиод на эту линию, то ток мы без проблем ограничиваем до 10мА, а вот напряжение на выводе PGO может получится уже критичным, понятно что на светодиоде упадет порядка 2-х вольт и резистор стоит, однако, по факту там потенциал на выходе может оказаться больше 7В. И тут уже не понятно почему производитель ставит в даташите такое значение максимум 7В, по максимальному напряжению сток-исток полевика на выходе, или по требованиям стандарта АТХ, которые четко регламентируют уровень служебного сигнала PG на выходе БП. Думаю что TPS3510 должна нормально потянуть светодиод от 12В, кто переживает, или кто хочет светодиод помощнее подцепить, можно сделать схемку на 2-х транзисторах.
Добрый вечер!
Спасибо, полезная информация.
Нарисовал новый вариант переделки.
www.imageup.ru/img103/3211606/iso-450ppz5.gif.html
Может проще спаять индикацию защиты от 4 ножки TL494, как это сделал die11?
Он тоже сохранил родную защиту.
Обсуждалось на стр. 52, 53.
Его схема.
pixs.ru/showimage/noviyukpng_8690864_28320902.png
Спасибо, посмотрел я схему.
die11 ставит ключ на транзисторе от 4-й ножки TL494, только по непонятным для меня причинам цепь светодиода подключена от ИОНа (хотя можно запитать от 12В), и конкретно ограничивает ток через светодиод, по моим прикидкам примерно до 3мА. Как по мне, такой ток уже совсем маленький.
Я вообще всегда стараюсь все сделать минимальным количеством деталей, мне самому не нравится колхозить целые схемы дополнительные ради одного светодиода)
У меня глядя на схему die11, вот какая мысль посетила, может не заморачиваться, подключить светик от TPS3510 на напряжение ИОНа, да и дело с концом. Бояться за пробой TPS3510 уже не нужно, и ток там порядка 8мА задать, ИОН и TPS3510 потянут. Красиво получается)
Вот drive.google.com/file/d/1…O7VaWclr/view?usp=sharing
ИОН все отлично потянет, там в аккурат получается по току на схему регулировки, схему защиты и светодиод.
Думаю что это самый простой вариант, без вороха транзисторов.
Можно и так.
Если правильно рассчитали, то хорошо получается.
Еще одна схема.
www.imageup.ru/img44/3211686/iso-450ppz6.gif.html
Добрый день! Подскажите, пожалуйста, блок переделал по вашей схеме, все работает, единственное не хочет отдавать в нагрузку больше 110вт. Пробовал в нескольких режимах. На холостом ходу регулировка до 22в (при завкнутом выходе максимум выдает 10а, как и хотел). С одной нагрузкой выдает 20в на 5.5а, больше не даёт. Так же если подключить более низкоомную нагрузку выдает 14.2в на 8а
Напряжение просто проседает и выше не регулируется. Блок выходит из регулирования (измерял напряжения на усилителях ошибки) загарается светодиод и на выходе появляются пульсации более 1в (смотрю осликом). Грешу на транс, хотя по размерам ватт 200 отдавать должен (высота транса 3см). Защиту отключал и садил 4ногу на землю через 10к резистор.
Добрый день!
При увеличении нагрузки, когда начинается просадка и появляются пульсации — частота пульсаций равна частоте преобразователя (примерно 35 кГц), или удвоенной частоте сети (100 Гц)?
И измерьте в этом режиме напряжение после выпрямителя, на конденсаторах (где на холостом ходу 310 В), насколько там просаживается.
Ну и если есть осциллограф, то судите о предельной мощности БП по скважности импульсов преобразователя (смотрите, например на вторичной полуобмотке, до диодов). Предельная мощность будет, когда заполнение импульсов будет почти 50%, практически меандр.
Спасибо за советы)
Пульсации на выходе были 100гц 1-1.5в, на входных конденсаторах без нагрузки 310в, с максимальной нагрузкой где то 290-295. Это сразу проверил.
Посмотрел осликом перед выходными диодами, заполнение не полное процентов 65, проверил на выходе тл494, там тоже самое 65%. Посмотрел без нагрузки — все норм, заполнение 95%. Странное поведение.
После чего по тупости спалил силовой транзистор. Решил помощнее поставить — были 13007, поставил 13009. Заодно поменял диодную сборку на 100в 30а и решил поменять транзисторы раскачки, правда не знаю зачем, но появлялись мысли, что они тоже могут быть виновниками. В итоге все стало отлично, при макс нагрузке и 22в на 10а выдал (упёрся в ограничение по току). Заполнение посмотреть не могу в таком режиме, так как на максимуме проверял без развязывающего транса, осликом нельзя лезть надо комп развязывать, лень)) Что было проблемой, сказать сложно) спасибо за помощь)
С одной стороны, если 100 Гц, то это просадка на входных конденсаторах. Нужно увеличить их ёмкость. Хотелось бы взглянуть на форму пульсаций на выходе БП в таком режиме.
С другой стороны, БП "не пытается" выйти на полную мощность, скважность не достигает предельного значения, т.е. мощность ограничивает петля регулировки выходного напряжения. Это возможно через выв. 1, 16 и 4:
1. Бывает аналогичное из-за неправильной работы схемы защиты — она начинает ограничивать выходное напряжение, а не отключать БП. Хотя, вы пишите, что выв 4 просто на земле сидит. Но всё же проверьте, не поднимается ли на этом выводе напряжение в этом режиме. Проверьте не осталось ли какого либо резистора от схемы защиты к выв. 16 TL.
2. Также это может быть неправильная работа режима стабилизации тока по выв. 16. Повышение пульсаций схема может воспринимать как повышение значения тока и начинает снижать выходное напряжение.
Пульсация 100гц размахом 1.5в появлялась исключительно когда отдаваемая мощность становилась около 110вт и в этот момент моментально загарается светодиод. В этом режиме измерял напряжения на 16,15,1,2 выводах и на 15, 2 было около 5в, а на 16,1 гораздо меньше (3-4в). На 4м выводе тоже измерял, там около 0в. При этом скважность не достигала максимума. Это странно, проверял несколько раз.
К 16му выводу больше ничего не приходит, я тл494 и операционник на отдельной плате развел.
Начинаешь уменьшать напряжение или ток и как только значение напряжения начинает уменьшаться хотя бы на 0.1в, светодиод гаснет и пульсации в норму приходят.
Ну вот сейчас после замены транзисторов и диодов (писал выше о них) все отлично работает. Пульсации при 20в 10а около 100мВ (основная пульсация 100гц), а при 8а пульсации уже 50мВ, но я ещё не точно подобрал цепочки, и кондеры на входе плохие (из 330мкФ осталось 220, еср нечем измерить, но там все плохо, судя по потерям емкости), ещё не заменил их.
При этом все таки посмотрел заполнение на 20в, 10а перед диодной сборкой, заполнение около 80-85%, то есть запас по мощности небольшой имеется.
Т.е. сейчас всё нормально?
Да, все работает как надо.
Проблема ушла после замены силовых ключей, диодной сборки и двух маломощных транзисторов на 8 и 11 выводах тл494. Что точно было причиной не ясно. Спасибо за советы)
dedkolya1
Добрый день Андрей. Опять я с вопросами, переделываю БП на ШИМ 2003. Дежурка выдает 5В и 16В, (обычно было 5В и 21В). От дежурных 16В устроено смещение на базы силовых транзисторов, через делитель получается 16/2=8В. Я хотел поднять выходное напряжение дежурки до 20В, но тогда и напряжение на базах будет уже 10В. Как это может повлиять на работу силовых транзисторов? Или стоит подменять делитель на базе?
Понимайте смело. Ничего менять не нужно Напряжение питания может быть 23-24 В.