Привет всем читателям моего БЖ!
Итак…
Давно ничего не писал в личный блог. Работы тьма, сезон отпусков, пашешь за 2-3 человек, времени на поделки практически нет((((
Но немного времени все-таки было)
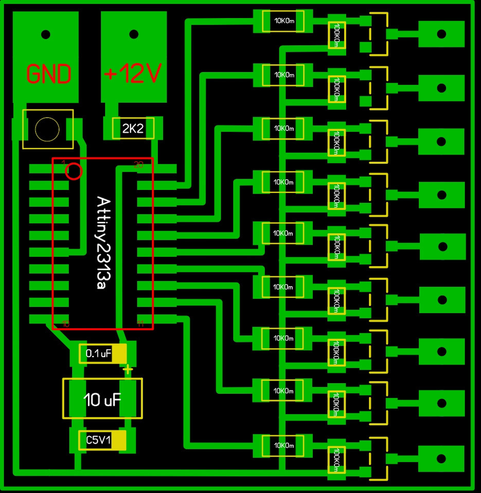
Обратился ко мне Дмитрий filangara, говорит "Есть у меня плата бегущего поворотника на 9 каналов, но хотелось бы сделать регулировку длительности кнопкой"

Коль немного свободного времени появилось, то я согласился помочь. Накидал быстренько схемку в Протеусе, дописал прошивку из поста до 9 каналов с использованием тиньки2313, проверил — работает) Отправил Дмитрию, на его плате обозначил куда подавать минус для увеличения длительности

На следующий день я был опечален — длительность сама менялась произвольным образом. Дмитрий сказал, что замыканий на плате нет, но платы он будет переделывать. Я проявил инициативу и нарисовал плату, показал Дмитрию — все устроило. Отправил в почту и стал ждать.

Через некоторое время Дмитрий написал, что проверил на столе — все работает) на душе стало спокойно))

Потом пара дней ожидания, утром просыпаюсь — чет уведомлений много… Смотрю первое — меня упомянули в посте)
Выложу сюда еще видео результата, а то пост с буквами и 4мя картинками плат выглядит уныло
Больше фото и видео — в посте у автора
Успехов на дороге! -=ShP@L@=-
Ну и для желающих повторить — вся кухня тут

Комментарии 107
подскажите. Фьюзы по умолчанию?
Вроде да
Спасибо. Уже все сделал давно. Все работает
Добрый день.
А подскажите как переделать чтоб "-" был общий а + управления каждого канала
Добрый день. Нужно переделывать схему
1) (добавлять общий + на каждый канал)
2) инвертировать сигнал с контроллера
Ну и менять элементы, соответственно
Спасибо. Короче куча работы. ((
Значит буду искать схему управления +
Может кто видел такую на 9 каналов подскажите.
Да.медленней не выходит.
www.dropbox.com/s/a1ebwlv…313_9_button_2ms.zip?dl=0
Попробуйте вот эту прошивку
Там 2 папки. В релиз или дебаг?
Релиз
Спасибо огромное, все работает как надо!
Вот и славно)
Это точно первая скорость? как-то больно медленно для первой
Не подумал).
Его не приложить. А так сделал
Ютуб, облако
Собрал второй контроллер. При первом запуске очень высокая скорость, глаз не успевает увидеть как бежитсвет. При первом нажатии на кнопку скорость становится ниже чем нужно. Посоветуйте пожалуйста что сделать.
Видео можете сделать?
Да
Приветствую. о ссылке не могу открыть файлы, Можешь файлы на почту кинуть?
Привет. Проверил — ссылка рабочая
www.dropbox.com/s/8ucnetj…iny2313_9_button.zip?dl=0
Добрый день. Скажите пожалуйста, резисторы 1206 и 0805?
Добрый. Да
Еще вопрос есть, собрал, подключил, скорость мигания низкая. Пытался замерить, около 410 мс первая скорость выходит.Не успевает вся линейка загореться.Почему так может быть? Очень надо побыстрее.
Приветствую. Реле щёлкает в нормальном режиме?
Привет. Не могу скачать кухню. Этого файла больше нет написано
Привет. Обновил ссылку
Для Эскалэйда сможете сделать?
В личку
Хотя смотрится прикольно…
Мне лично, кажется эта придумка, анимированные поворотники, не очень хорошая идея, я когда на них смотрю во время движения, ощущение, что их плохо видно (тут, что-то происходит, но не воспринимается, что это моргает поворотник) и одновременно это отвлекает внимание. У рассатов были такие задние фонари "кружочек " поворотнике в "кружочке" габарита/стопа. Другое, но кмк тоже "плохая информативность". Безопасность должна быть безопасной. Может дело привычки и скоро будем вместо стопа маленький телевизор ставить, жмёшь тормоза, а там анимированный ролик с бегущими буквами и прочим…
Ну, такое некоторые производители авто ставят с завода (Тойота/Лексус, Ауди, Мерседес), так что этот пост не более чем "хочешь такие же на своё авто? вот, делай" =)
А по моему смотрится даже не плохо
Лично для меня устраивает то, что есть в машине от производителя. То что написал, это лишь предложение.
Задумка интересная, но до финала не довели.
1.Скорость заполнения нужно сделать в два раза меньше.
2.Вона должна идти и затем так же гасить лампы с лева на право.
3.При такой скорости всё сливается.
4.Должно присутствовать не резкое высвечивание элементов, а плавное.
5.При нынешнем исполнении можно в заднюю часть получить "подарок", так-как у людей разное зрение и реакция на диодное свечение.
я конечно извиняюсь
Но какая скорость будет тогда заполнения если делать загорание и потухание полоски в скорость работы поворотника это никак не уложится а переделать реле поворотников возможно далеко не в каждой машине.
Да и в конце концов автор выложил всю кухню возьмите и сделайте так как вы хотитеи выложите на суд сообщества.
LRRRClassic
Задумка интересная, но до финала не довели.
1.Скорость заполнения нужно сделать в два раза меньше.
2.Вона должна идти и затем так же гасить лампы с лева на право.
3.При такой скорости всё сливается.
4.Должно присутствовать не резкое высвечивание элементов, а плавное.
5.При нынешнем исполнении можно в заднюю часть получить "подарок", так-как у людей разное зрение и реакция на диодное свечение.
Надо бы еще «заматовать», чтобы диоды точечно не просматривались, тогда будет дороже смотреться
Привет.есть пара вопросов по данной схеме:
1)прарметры выходящего напряжения (v, mA)?планирую использовать светодиоды пиранья по 2 на канал= 18 шт.
2)т.к. я в электронике не силен, спаял плату с dip разьемом и программатор на основе Arduino uno(это знакомая мне среда программирования). Если не сложно скинь прошивку в текстовом формате.
привет.
1) с транзисторов выходит "-", "+" у светодиодов общий. Максимальный ток, который выдержит транзистор — 1 Ампер.
2) Перекачайте архив — добавил туда исходники
прошу прошивку в txt т.к. переписывать буду под Arduino Ide
В архиве, в папке cvavr, файл led_povorot_atiny2313a.c, открывайте его любым текстовым редактором
Привет, а нельзя кухню обновить?
Привет. Обновил. На неделе может выложу новую версию платы
Спасибо!
спс
нзч =)
на светодиодах + общий или — ?
+
доброго
собрал прошил, работает
но столкнулся с проблемой описанной выше — "длительность сама менялась произвольным образом"
прошивку и плату брал в архиве в конце записи — эту dl.dropboxusercontent.com…t_attiny2313_9_button.zip
как побороть? (((
Доброго
Искать косяк на плате — проблема описанная выше решилась сборкой платы заново
Добрый день.
Сделал плату по новой, перепроверил с десяток раз. Собрал… Опять те же грабли, длительность меняется произвольным образом. Попробую по новой прошить мк, возможно криво прошилось или еппром криво прошилось…
Попробуй. Фьюзы какие стоят?
Те что указаны, Фьюзы заводские
64 LOW — правда это должен быть по идее 62, но ставил как указано 64
DF HIGH
FF EXTENDED
Ответить
shpala
Попробуй. Фьюзы какие стоят?
Попробовал… Изменений нет.
Попробую еще 64 на 62 поменять во фьюзах
shpala
Попробуй. Фьюзы какие стоят?
Добрый день. Перепробовал с разными фьюзами (((
Все равно меняется произвольным образом…
Потом взял прошивку от ghostgkd777
Все работает как часы ))))
Ну и славно)
nikopol70
Добрый день. Перепробовал с разными фьюзами (((
Все равно меняется произвольным образом…
Потом взял прошивку от ghostgkd777
Все работает как часы ))))
А какую именно прошивку не подскажете .Заранее спасибо
подскажи какие диоды использовал
Используемые светодиоды описаны у посте у владельца Доджа
www.drive2.ru/c/450829180397945615
подскажи пожалуйста какие транзисторы и фьюзы
Транзисторы — IRLML2502
Фьюзы заводские
64 LOW
DF HIGH
FF EXTENDED
не сочти за наглость, но можно тебя попросить немного переделать прошивку. суть такова, что должен быть еще один канал, на который можно было бы повешать дхо, и чтобы при включении поворотника, дхо гасло и гасло пока работает поворотник. Ну или попросить у тебя исходник, и тогда может я сам бы доковырял
Без проблем, вечерком постараюсь сделать. Только в железе у меня нет возможности опробовать, в протеусе схемку сделаю
Оооооо, спасибо. Буду ждать
Прошивку и эмуляцию в протеусе сделал, завтра плату дорисую
От души друг. А где можно скачать прошивку и файл для протеуса?
Отличная работа! Спасибо за исходники
спасибо)
В архиве не исходники, только прошивка
Ее хватит с главой
=) наслаждайтесь)
Посмотрел Ваш блог -там тоже есть интересности- за них тоже спасибо))
да не за что))))
Я с марта все хочу собрать паяльную станцию из Вашего блога)
Отличная идея! Я Щас заканчиваю новую версию в 2 раза меньше))
классно) будем ждать)
и будем стараться хоть первую закончить xDDD
susskiy
Отличная идея! Я Щас заканчиваю новую версию в 2 раза меньше))
А я плату немного перерисовал.
Блин, снова?))) А Щас что -? Кстати, геркон у фена работает))
Отлично!
А как меняется скорость?
Спасибо)
Нажатием кнопки. Изначально скорость задержки между включением светодиодов 25 мс, каждое нажатие увеличивает время задержки на 25 мс. После включения всех 9ти светодиодов они горят "время задержки" * 5
Получается максимальная скорость розжига всех светодиодов 25*9=225мс, следующий шаг — 450мс, потом 675мс, итд?
Может быть, для более точной подстройки под конкретное авто имело смысл уменьшить шаг настройки до 10 мс?..
Хотя, я думаю и с таким шагом вполне можно подстроить.
В общем Спасибо ещё раз, особенно за прошивку!
Стандартно у реле идет от 60 до 120 импульсов в минуту, т.е. 1-2 моргания в секунду. В одной секунде — 1000 мс, так что 2-3я скорость (900 мс) — очень даже приемлимо будет)
А вообще да, можно сделать шаг и 10 мс для настройки, но пока Вы первый кто это попросил)
Понятно :)
Rime79
Отлично!
А как меняется скорость?
Ооо, отличная идея я Щас новую делаю — в 2 раза меньше)))
Что новую? Новую прошивку?
И прошивка новая и версия новая)))
О, интересно, ждём!
susskiy
И прошивка новая и версия новая)))
Кстати, ты уже сам освоил программирование мк, или кто-то делает?
Неее, я что в.этим что в схемотехнике лох((
В схемотехнике я ещё шарю, а вот в программировании ноль((
Ясно)))
Rime79
Кстати, ты уже сам освоил программирование мк, или кто-то делает?
Мне оператор Алексей очень сильно помогает
А можно изменить прошивку так, чтоб после заполнения 9 каналов они не гасли?)
не совсем понял. Не гасли совсем? или после заполнения какое-то время еще должны гореть, а потом тухнуть?
Чтоб при подаче сигнала поворота заполнились 9 каналов и не тухли) при этом чтоб можно было менять скорость заполнеия
хм…
Если я правильно понял:
1) Все 9 светодиодов включились и горят пока не отключишь питание от платы
2) Если все они горят, то при нажатии на кнопку изменяется скорость (светодиоды тухнут, "бегут" с новой скоростью и так же горят)
Верно?
Да) вопрос весь в том, что не на всех машинах можно угадать со скоростью заполнения. На Киа столкнулся с таким приколом
Ааааааааа, вон оно что)))) Такое можно)
И нужно именно два провода, без управляющего(
Дак тут два провода, "плюс" и "минус", управляющих нет
Я вижу)
Отличная работа. Эх, разобраться бы с программированием контроллеров. )))) тоже хочется что то подобное сваять))))
спасибо)
Там ничего сложного если знаешь хоть какой-нибудь язык программирования) А если это язык — C/C++, то вообще все просто)
А если не знаешь но хочешь научиться )))
ну либо учить, либо дальше хотеть)
Начал учить язык ассемблера. )))
Сурово) Но для микроконтроллеров сойдет)
Надо же с чего-то начинать ))))