Все, что вы делаете, вы делаете, на свой страх и риск! Если не уверены, в том, что и как делаете, купите фирменный шнурок!
Перед принятием решения стоит ознакомится со всеми тремя частями этого манускрипта.
Как найти, где какие контакты на диагностическом разъеме ГБО maxi2? И с каким уровнем нам нужен преобразователь USB-TTL?
Это легко проверить берем цифровой мультиметр, один щуп на кузов авто, вторым проходимся по контактам диагностического разъема.

На контакте №4 (красный провод), где мультиметр показал +12В, этот контакт нам не нужен, к нему ничего не подключаем. На контакте №3 (синий провод), мультитетр показал не много плавающий во времени уровень в районе 0…2В, это приемник газового блока RXD. На контакте №2 (белый провод) мультиметр показал + 5 В,

это контакт передатчика TXD газового блока. Последний контакт №1 (черный провод) на котором всегда ноль, это минус или кузов, можете его для проверки прозвонить в режиме измерения сопротивления с кузовом, мультиметр должен показать в районе нуля.
Состав кабеля:
1. Преобразователь USB-TTL
2. Для подключения по стороне TTL, экранированный двухжильный кабель типа микрофонного, например ККМ 2х0,35 www.chipdip.ru/product0/9000134764 или коммуникационный экранированный, например ССС-2G www.chipdip.ru/product/ccc2g, но это решение не особо правильное, но вроде работает на ограниченных длинах кабеля. Более правильно удлинятся надо по стороне USB. Но здесь своя засада, это качественный кабель для USB, в котором жилы ритания должны быть большого сечения. Самый доступный кабель для этого, это медный UTP, FTP (а бывают еще и омедненые). Так сделаны оригинальные кабели, например у Дигитроника, обратите внимание, из разьема идет провод +12В в коробочку, здесь можно посмотреть что внутри
1) www.drive2.com/b/495600744125169933/
2) www.drive2.ru/c/490926170439680087/
из прочитанного стало ясно, что удлиняется по USB, далее преобразователь работающий от 5В USB, на данные от преобразователя стоит микросхема оптронной развязки запитанная от USB, на данные от газомозга также стоит оптронная развязка но уже запитанная от линейного преобразователя который в свою очередь запитан от газомозга. Судя по даташиту у 6N137 выход открытый коллектор, на плате еще просматривается и транзистор в качестве инвертора.
Таким образом нет гальванической связи между машиной и компьютером по сигнальным цепям, что является плюсом.

3. Ответный разъем (от бензонасоса ВАЗ 21120-113906000 или четырех контактный разъем ru.aliexpress.com/item/4P…=2114.41010308.4.2.XyTXDc), такие герметичные разъемы как на али, продаются в магазинах з/ч, это стандартный разъем электрооборудования.
Соответственно приемник RXD преобразователя USB-TTL соединяем с передатчиком TXD, а передатчик преобразователя TXD с приемником RXD и обязательно экран к контактам "земли".
А теперь самое главное!
Преобразователи USB-TTL бывают на Алиэкспресс на 4 чипах.
1. Чип PL2303HX – согласно datasheet datasheet4u.com/datasheet…L2303HX/pdf.php?id=805355 эта микросхема не может работать с уровнями RXD, TXD в 5В, а может только в интервале 1,8…3,3В, за это отвечает четвертая ножка микросхемы. Но братья китайцы делают версии когда подключают 4 ножку на +5в (а она должна быть включена либо внутренний стабилизатор 3.3В, или если нужно более низкое напряжение на соответствующий источник напряжения), и в результате на осциллограме видно, что микросхема не в состоянии выдать полноценный ноль, вместо него логический ноль импульса находится на уровне 1в, а логическая единица на 5В.

Когда микросхема включается согласно инструкции производителя,

то импульсы работают четко от 0,1…0,2В до 3.3В. (У моего старичка, 1990 года выпуска, немного сместилась от времени во круг оси отклоняющая система, все никак руки не дойдут вскрыть и развернуть на место. Уровень нуля три клетки вниз от горизонтальной оси, 1 клетка равна 1В)
Мне пришла с Али ru.aliexpress.com/item/Wh…=2114.13010608.0.0.33KTPl платка в которой 4 нога была подключена к 5В, и как результат программа не видит контроллер, после ее отсоединения и подключения к 3.3В,


компьютер подключился к газовому блоку.
Самое интересное, что при проверке преобразователя при подключенной 4 ножке к +5В с помощью программы Terminal 1.9b проблем не обнаружено, все работало на всех скоростях.
Тут на Драйве пишут, что пришло и работает, без вопросов, значит это версия 3.3В. Но есть одна проблема, это помехозащищенность, при работе контроллера ГБО изначально спроектированного на работу с уровнями в 5В, работа с уровнями 3.3В приводит, к тому, что передатчик преобразователя USB-TTL, не в состоянии обеспечить гарантированную передачу нужного уровня. А приемник блока ГБО не в состоянии определить 100% логическую единицу по причине наведенных помех.
Поэтому многие пишут что у них контроллер периодически отваливается.
Вот здесь www.drive2.ru/l/451156559985115363/, товарищ пишет, что у него на выходе передатчика было 1.5В, то есть 4 нога микросхемы от китайцев скорее всего висела в воздухе и он ее подключил к +5В и у него заработало, но он ввел микросхему в не номинальный режим работы, последствия данного подключения не предсказуемы.
2. Чип СP 2102 – согласно datasheet html.alldatasheet.com/htm…P2102/2425/11/CP2102.html может только на 3,3В. Поэтому, помехозащищенность низкая…, есть вероятность обрыва связи.
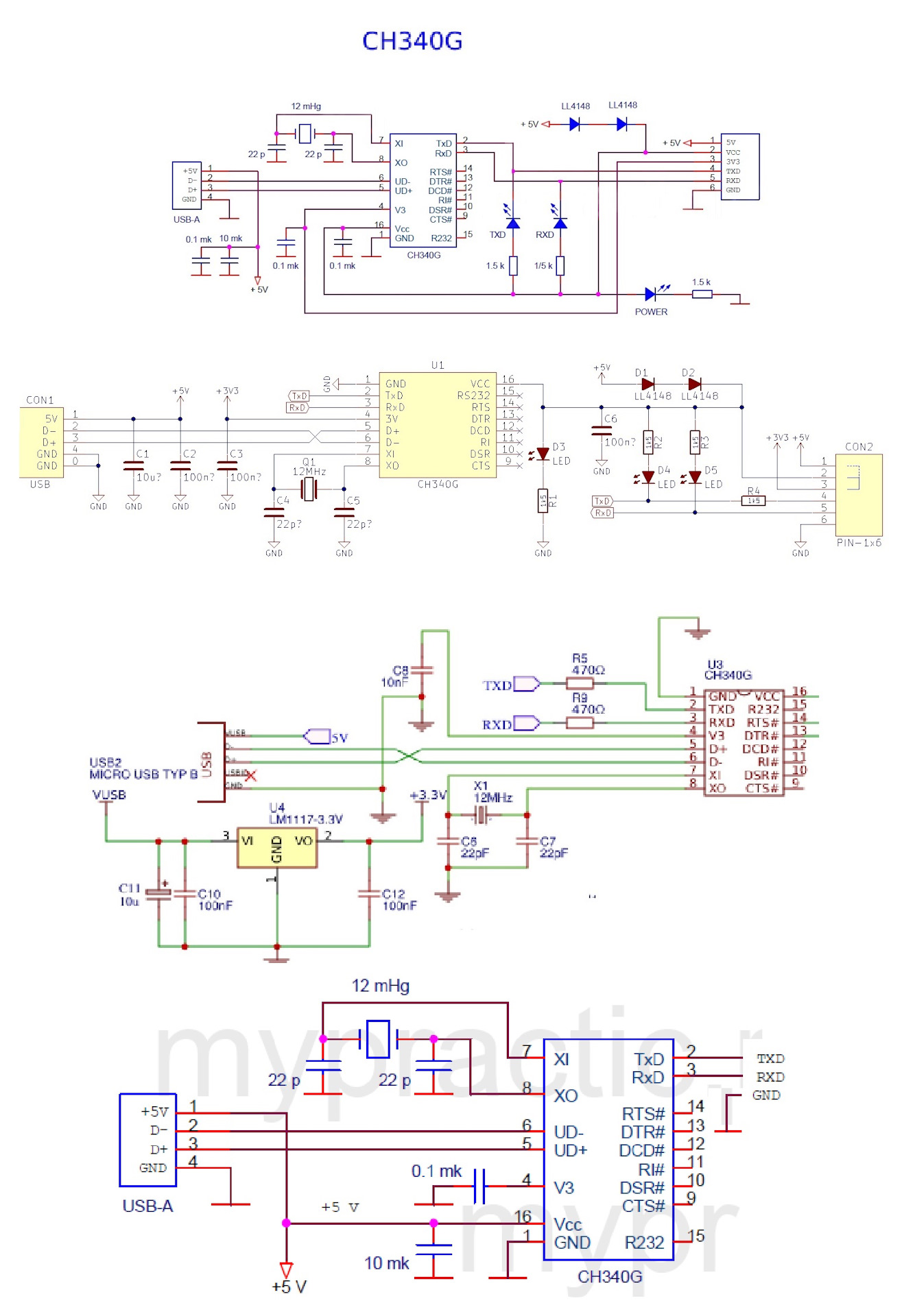
3. Чип CH340G— согласно datasheet cdn2.boxtec.ch/pub/diverse/ch340g-datasheet.pdf, может работать с уровнями от 3,3 до 5В. Должен работать без проблем.
4. Чип FT232RL — согласно datasheet www.ftdichip.com/Support/…aSheets/ICs/DS_FT232R.pdf, может работать с уровнями от 1,8В до 5В, на этом чипе согласно предоставленным драйверам на сайте Дигитроника как раз и выполнен оригинальный кабель.
Выводы: На Али не заказываем платы на чипах PL2303HX и СP 2102, а заказываем с чипами
CH340G и FT232RL, но обращаем внимание, чтобы на плате был переключатель выходных уровней 3.3В-5В. Естественно переключатель сразу переставляем на 5В. CH340G, лотерея, у кого работает, у кого нет. FT232RL тоже лотерея, зависит от того, что за плата, оригинальный чип на ней стоит или насколько точно повторили все параметры в реплике. Все ссылки даны для ознакомления с возможными вариантами с Али.
Например на чипе CH340G, вот про платку на нем nicecircuits.com/ch340g-u…ule-schematic-d-sun-v3-0/ в ней надо закоротить R4 или поверх подпаять сопротивление на всякий случай на 100ом, если собираетесь путать провода.
С платами на CH этого вида надо быть внимательными (за эту информацию отдельное спасибо товарищу Drond2000), как оказалось на просторах Али продают несколько видов плат которые надо проверять на соответствие схеме, разница в том, что чип перевернут на плате, соответственно плата уже разведена по другому.
или другая которая лично мне нравится больше и качеством и схемотехникой
ru.aliexpress.com/item/1P…8&ws_ab_test=searchweb0_0, searchweb201602_3_10152_10065_10151_10068_10136_10137_10060_10138_10155_10062_10156_10154_10056_10055_10054_10059_10099_10103_10102_10096_10148_10169_10147_10052_10053_10142_10107_10050_10051_10084_10083_10080_10082_10081_10110_10111_10112_10113_10114_10181_10078_10079_10073_10070_10123_10127_10124_10125, searchweb201603_9, afswitch_1, ppcSwitch_5_ppcChannel&btsid=d117c5fb-96fe-440b-84ee-5d0e23039f83&algo_expid=0c292045-48c6-4021-9667-7a387fffe6e7-2&algo_pvid=0c292045-48c6-4021-9667-7a387fffe6e7
Драйвера от производителя www.wch.cn/download/CH341SER_EXE.html
Например на чипе FT232
ru.aliexpress.com/item/32…8e-4c29-9d2a-a6ab010ac50d
драйвер: driverslab.ru/685-ftdi-d2…dm-drivers-v-2-08-14.html
Если все же вам повезло и вы купили плату с выходом 3,3в, если связь не стабильная:
1. Можно попробовать исправить проблему докупив на Али плату преобразования уровней,
например такую ru.aliexpress.com/item/3p…=a2g0s.9042311.0.0.LqHAYu
или ru.aliexpress.com/item/Lo…b-9fd0-d11c41604cf0&tpp=1,
или ru.aliexpress.com/item/Ne…d-ada2-9845a3adc823&tpp=1
2. Если дружите с паяльником, то можно купить пару штук 74VHC1GT125D media.digikey.com/pdf/Dat…%20PDFs/MC74VHC1GT125.pdf, по 5 руб за шт и организовать сопряжение уровней.
Если вы хотите сделать на беспроводном модуле, обязательно обращайте внимание какой уровень выдает передатчик TXD модуля.
Скажу честно, я не рискнул бы обновлять прошивку блока ГБО maxi 2, используя преобразователь USB-TTL с уровнем 3.3В или чипом работающим в не номинальном режиме, есть большая вероятность получить КИРПИЧ!
Пришла к вам платка, как ее проверить ее работоспособность?
1. Поставить драйвера под ваш чип и вашу ОС, убедится, что в устройствах появилась ваша платка в списке COM портов, для maxi2 установить скорость СОМ порта 57600.
2. Скачать программу Terminal 1.9b.

Описание тестирования blog.rchip.ru/obzor-preobrazovatelya-pl2303hx/
Продолжение, часть 2: www.drive2.ru/b/523792222261347756/
Дополнения: www.drive2.ru/b/529813697690861659/


Комментарии 256
Имеется адаптер HW-597 на CH340G с перемычкой питания на 3,3 и 5 В. Подскажиие пожалуйста, переставляя перемычку мы меняем не только напряжение питания микросхемы, но и уровни RX, TX адаптера?
Да
На 4-м выводе разъема диагностического гбо по питанию идут наводки
Наверное для начала нужно резисторами на корпус зашунтировать, помеха имеет меньший запас по току, вот только каким сопротивлением, чтобы выход ТТЛ ГБО не спалить… Где бы найти какая у него нагрузочная способность. ГБО ОМВЛ Dream xxi
Выброс выше и ниже питания убирается импульсными диодами 1n4148, анод первого к сигналу, катод к питанию, катод второго к сигналу анод к минусу, но это скорее всего не поможет у вас помеха в сигнале, конденсатор интегрируя завалит фронты данных. Помеху можно убрать уменьшив длину проводов uart или организацией токовой петли. А в чем проблема сделать нормально, как показано во второй части?
Искать детали, паять время нужно, тут вроде как почти все работает). С подключенным осциллографом калибровка прошла. Может всё-таки резисторами зашунтировать?
Халявы не бывает)!
Добрый день. Имею 2 платы: одна на CH340, втора на FT232RL. Обе работают, но есть одно НО: все вроде работает стабильно пока двигатель заглушен. Короче не получалось очень долго сделать адаптацию(калибровку) ГБО. Как только нужно было делать обороты 2500-3100 сразу обрыв связи. Сначала пробовал разные драйвера и windows. Потом до меня дошло, что все дело в наводках. Притащил осциллограф. На заглушенном двигателе отличный сигнал чистый, на рабртающем увидел всплески помех большой амплитуды, но самое интересное, что именно в этот момент адаптация прошла удачно. Скорей всего подключенные провода осциллографа зашунтировали сигнал. Есть у вас опыт борьбы с помехами? Или только оптрон? Может попробовать стабилитроны повешать на 5.1В на Rx и Tx или керамикой поподбирать может…
На контакте №3 (синий провод), мультитетр показал не много плавающий во времени уровень в районе 0…2В — у меня по 5В на обоих контактах (rxd, txd) Не подключается CH340, в терминале проверил работает.
Здравствуйте. На счёт кабеля, кабель от принтера 2 метра не подойдёт для шнурка? Данный момент 70см кабель платой с Али плюс удлинитель USB, все работает.
доброго дня
я правильно понял что такая плата подойдёт?
www.okystar.com/product-i…ogram-downloader-oky3410/
Очень помогла информация. Спасибо. Пригодилась для подключения к пульту сигнализации дома.
Здравствуйте, купил такую плату, только вот на ней нет контакта RXD а есть только RX, скажите пожалуйста такая не пойдёт?
Вам нужны три контакта Rx, Dx, Gnd, которые у вас есть на плате, вы замерьте ток потребления платы, по нему можно понять, это голимая подделка, или нормальная (посмотрите по ссылке внизу писанины "Дополнения") и потестите программкой.
Большое Вам спасибо
alexeim2005
Вам нужны три контакта Rx, Dx, Gnd, которые у вас есть на плате, вы замерьте ток потребления платы, по нему можно понять, это голимая подделка, или нормальная (посмотрите по ссылке внизу писанины "Дополнения") и потестите программкой.
Только контакта dx что то я не нашел, может TX?
Даа…, конечно TX!
Огромное Вам спасибо за помощь и статью, очень полезно.у меня до этого был провод на плате PL2303HX, работал неплохо, но в последнее время перестал видеть контроллер газа, увидел Вашу статью, теперь буду переделывать на основе этой купленной плате.А то у нас в городе с нормальными настройщиками гбо проблемы, все делают только так что бы ты от них уехал.Еще раз спасибо Вам
Я соединился pl2303hx без переделок как и на Stag 4 Plus.
Cpakep56
Привет. В личку ссылку кинул
А мне можно ссылку?)
alexeim2005
Я не знаю что за схемотехника у вас на плате, если этот переключатель переключает питание чипа то да.
alexeim2005
Я не знаю что за схемотехника у вас на плате, если этот переключатель переключает питание чипа то да.
Привет у меня 5 волтовый ch340g длина юсб удлинитель метра полтора, сигнальной линии длина сантиметров 20, 2 жилы в экране. Будут ли обрывы связи. Хочу обновить блок гбо. Заранее спасибо за ответы. Чисто мнение интересно
alexeim2005
Я не знаю что за схемотехника у вас на плате, если этот переключатель переключает питание чипа то да.
Привет скажи, будут ли отвалы связи при длине провода от адаптера к конектору гбо 20 см? Провод 2 жилы с экраном, а юсб удлинитель около метра полтора,
Все зависит от качества удлинителя usb то есть на сколько он соответствует спецификации, а также на сколько у вас "фонит" электрика авто.
MItyAI2010
"Мне пришла с Али ru.aliexpress.com/item/Wh…=2114.13010608.0.0.33KTPl платка в которой 4 нога была подключена к 5В, и как результат программа не видит контроллер, после ее отсоединения и подключения к 3.3В" мне пришла такая же, после танцев с бубном драйверами и подачи на 4 ножку напряжения 3.3 в и 5 в подключение либо отваливалась либо не было. В результате манипуляций 4 ножка благополучно отвалилась-----после этого спокойно подключился к газомозгу. Драйвера без проверки подлинности от 2007 г, в поиске есть.
Привет, то есть 4 нога оторвалась от микросхемы и все работает?
огромное спасибо за идею. Мучался на этом PL2303 неделю. то работает. то не работает. то вообще отвалился. поднял 4ую ногу, припаял к 3,3 теперь Digi Maxi2 без проблем цепляет и работает. Думал мертвые контроллеры прислали с Али. 2 шт приехало.
Но на всяк случай до этого заказал PL2303HX, CP2102, CH340G
Дело не в идее, а в даташитах, их просто полезно иногда читать.
Надо, не спорю. Спасибо за урок.
Добрый вечер, столкнулся с проблемой подключения "самопальным" шнуром к блоку DIGI Maxi2, если есть возможность подскажите некоторые моменты
И?
В личку возможности нет писать, простите буду здесь
собрал кабель на Модуле адаптера преобразователя PL2303, подключил в блоку maxi2, возникла проблема, нет соединения
Вот ваш текст
"Мне пришла с Али ru.aliexpress.com/item/Wh…=2114.13010608.0.0.33KTPl платка в которой 4 нога была подключена к 5В, и как результат программа не видит контроллер, после ее отсоединения и подключения к 3.3В, " немного не понял, простите
Что нужно сделать? просто подключить перемычку с 4 ноги на 3,3 V
Или что то нужно отсоединить до того как установить перемычку?
Pl не для maxi. У Pl уровни 3,3в, а maxi надо 5в.
Те подключить через этот адаптер нет возможности?
Можно, но надо добавлять каскады перехода с 3.3 на 5в и не факт, что будет стабильно. Просто так работать нормально не будет. Прочтите до конца хотя бы этот материал, там есть ответ почему не стоит морочится.
DimaCrocodile
Те подключить через этот адаптер нет возможности?
Если хотите прочтите про согласование уровней we.easyelectronics.ru/She…y-5v-i-33v-ustroystv.html
Благодарю Вас
DimaCrocodile
В личку возможности нет писать, простите буду здесь
собрал кабель на Модуле адаптера преобразователя PL2303, подключил в блоку maxi2, возникла проблема, нет соединения
Вот ваш текст
"Мне пришла с Али ru.aliexpress.com/item/Wh…=2114.13010608.0.0.33KTPl платка в которой 4 нога была подключена к 5В, и как результат программа не видит контроллер, после ее отсоединения и подключения к 3.3В, " немного не понял, простите
Что нужно сделать? просто подключить перемычку с 4 ноги на 3,3 V
Или что то нужно отсоединить до того как установить перемычку?
4ую ногу подними, прозвони что б она сошла с +5 и проводком соедини с 3,3. все.
Добрый день, можно схематично пожалуйста
на 4 должно быть питание не 5V а 3.3 V ?
Чет мне не понятно что непонятно. Берешь 4 ногу от точки нагреваешь и подымаешь ее от 5вольтовой дорожки, она висит в воздухе и с 5тивольтовой точкой перестает звонится, берешь проводок-волос и припаиваешь один конец к этой ножке — в воздухе, второй к 3.3в точке на платке. Естественно что б волос в изоляции был и ни с чем не коротил, а потом его заливаешь чем угодно, лаком/"зелёнкой"/смолой/клеевым пистолетом что б не было сдвига.
Вчера у меня отдельно Maxi2 запахал без проблем. Но он лежит в коробке, для проверки записывал от 12 вольт блока питания компьютера, другие программы кабельные видят, думаю они просто не знают этот контроллер. На машине стоит STAG-300-4, с ним ещё не проверял. Ноут бук нужен.
Все ж понятно, что мне не понятно, а мне не понятно что Вам понятно, простите если что)
mitos2002
Чет мне не понятно что непонятно. Берешь 4 ногу от точки нагреваешь и подымаешь ее от 5вольтовой дорожки, она висит в воздухе и с 5тивольтовой точкой перестает звонится, берешь проводок-волос и припаиваешь один конец к этой ножке — в воздухе, второй к 3.3в точке на платке. Естественно что б волос в изоляции был и ни с чем не коротил, а потом его заливаешь чем угодно, лаком/"зелёнкой"/смолой/клеевым пистолетом что б не было сдвига.
Вчера у меня отдельно Maxi2 запахал без проблем. Но он лежит в коробке, для проверки записывал от 12 вольт блока питания компьютера, другие программы кабельные видят, думаю они просто не знают этот контроллер. На машине стоит STAG-300-4, с ним ещё не проверял. Ноут бук нужен.
Благодарю все ж осмыслил значение Ваших слов отсоединил 4 ногу микросхемы от платы, нога в воздухе, на выходном контакте где 5 V напряжение после поднятия осталось, это норма?
Конечно. ты же не рвал дорожку. Но щас у тебя получилось что 4ая нога УЖЕ НЕ СВЯЗАНА с 5 вольтами
теперь ее к 3,3 и будет счастье?
Да проводком изолированным и закрепить все но после проверки.
Спасибо Друг)
Сначала проверь. А Спасибо не мне, а автору статьи. Ну и напиши поехало или нет.ногу смотри неоторви
Бро ты гений. Тока не удаляй запись уже 5 лет по ней шнурок ремонтирую
При подключении 5 вольт к 4 ноге есть опасность для газомозга (хотя на фото как будто 3.3в подвели к 4 ноге, а не 5в)? И второй вопрос: ср2102 то подключается без проблем, то процент связи начинает падать и не подключается, с ним можно сделать что то типа 5 вольт к 4 ноге?
CH340G и FT232RL едут уже месяц, мать их…
С чего вы решили, что у разных микросхем 4 нога выполняет одну и туже функцию?
Я почти полный ноль в микроэлектронике. Подвод 5 вольт к 4 ноге у микросхемы pl2303 несёт какую нибудь опасность для эбу гбо?
Нельзя!
Имея на руках эти уродские рl2303 и ср2302 я не смогу сейчас подключиться никак? Может есть понятная для чайников доработка типа 4 ноги. Паять умею
теж написали pl2303 4ую ногу с 5 вольт садишь на 3.3 через при поднятие. Все работать начинает
В другой теме более продвинутые спецы отговорили. Мол велик шанс спалить какой то резистор в мозгах гбо.
Оч интересно. Однако до этого не работало а после заработало. Наверное резистор уже загорелся🤣
По 3м проводам идёт земля и сигнальные туда и обратно, обычно палится когда типа на 3.3 вольта подаётся 12. Так что чё там у них палится вопрос к ним
Вы думаете, что в чип и дип оригинальные платы на оригинальном чипе? Сомневаюсь. Я даже не знаю, что тут вам сказать. Вы хотите отдать в 3.5 раза больше денег, чем это стоит в Китае. Теоретически любой адаптер с 5 вольтовым выходом подойдет. А если практически то много нюансов, от того, левый чип или нет, есть в платке ошибки или нет, ваше оформление и тд…
Не не, правильно говоришь, они с того же Китая и заказывают,
Подскажите пожалуйста это конвертер подойдет для гбо digitronic ? www.chipdip.ru/product/ft232-usb-uart-board-type-a
Кто делает все правильно и при этом нет подключения к блоку или связь не стабильная, меньше всего капризничает Stag, Digitronic, больше всего A.E.B и LOVATO,
дело в том, что китайские готовые платки с выходами TTL 5 вольт или преобразователями все равно имею не всегда достаточную мощность сигнала, из всего выше перечисленного лучше использовать чип FTDI у него самые мощные выходные сигналы из предложенных плат. И он будет работать с большей вероятностью.
А что вы имеете в виду под словом мощность? Мощность для чего?
А передатчик из блока гбо имеет достаточную мощность? Я вот сомневаюсь. А как вы думаете?
С вами согласен, что FTDI стабилен, при одном условии, что чип не поддельный, в части 3, я давал ссылку на FTDI, по всем признакам ну очень похожим на оригинал, а что внутри, только китайцы знают. Самый лучший способ повторить фирменный dr73 из части 2, схема простая, и не мучатся, 100% стабильность.
С блока достаточный сигнал, кстати фирменный dr 73 не так уж хорош, плохо работает с блоками на скорости 57600 медленная опто-развязка.
Оптроны в dr не медленные, посмотрите даташит на них, я не знаю из каких соображений разработчик обвязал их резисторами большого номинала, большой номинал-пологие фронты. Я об этом писал когда описывал работу dr.
Возможно по этому, но проблема есть.
Так вы тоже, как разработчик, должны это видеть.
Я не смотрел схему dr, специально что б не скопировать идею.
Так гляньте www.drive2.ru/b/523792222261347756/
Спасибо
Здравствуйте. хотел бы уточнить, 4ю ножку отпаиваем, поднимаем, и к ней перемычку с 3.3 в?
На этом чипе PL2303 делать вообще не стоит. Я не могу вам что либо сказать по причине того, что платки у китайцев все разные по печати, а внешне похожи, в каждом случае надо разбираться индивидуально, где надо, где не надо.
Я собрал кабель, прогой на компе проверил, сама себя видит плата. К диджитронику не подключается. Хотя ранее я собирал кабель на этом чипе, но плата другая была, тогда все заработало сразу. решил ещё один кабель сделать, но купил уже такую плату, не работает, решил разобраться.
Берите мультиметр, смотрите даташит на чип, проверяйте на плате все дорожки и что к ним припаяно, сигналы tx, rx. Там могут быть зелепухи и лишние элементы. Для диджика надо tx и rx амплитудой 5в, этот чип не рассчитан на это, у него 3.3в. На 3.3 может работать не стадильно.
А можно 4-ю ножку через 2 последовательно включенных диода кинуть на 5в . Получим 5-0.7х2=3.6в, если добавить еще один диод шотки, то еще минус 0.2в
Смысл? Этот чип не для 5В.
А понял уже, думал туда опорное 3.3 нужно подать. У меня на рл23, раньше на стаг 4 работал, спустя пару лет (тем летом) начал отваливаться периодически, а вчера товарищу на джитроник хотели подключить, там нет коннекта код 10. Вот и впопыхах не допер .
alexeim2005
Я не знаю что за схемотехника у вас на плате, если этот переключатель переключает питание чипа то да.
Подскажите пожалуйста вот эта штука подойдёт, есть тут 5 вольт? в магазине после 340 нету никаких букв и продавцы не разбираются
Там же написано 3.3 и 5. Что написано на микросхеме?
Да, написано 3.3 и 5, не пойму перемычку надо переставить?на usb 2303 тоже написано 3.3 и 5 в каком из этих юсб есть 5 вольт?
Вы, что стебаетесь? В любом разъёме usb есть 5В. У вас какой адаптер? Первый или второй? В первом есть переключатель 5в-3.3в, во втором нет, если смотреть на те фото которые вы выложили.
В комментах на драйве2, у некоторых при переключении 340 адаптера на 5 вольт он не работает а на 3.3 работает, у нас по 300 руб продаются эти адаптера и сам и продавцы не шарят вних, из-за этого хочу уточнить у знающего как вы, паять умею а микросхемы для меня тёмный лес.
Комментарий удалён
Сегодня проверял диагностический разьем, на первом контакте "Зелёный" при включеном зажигании даёт +4,35V, вторй "Чёрны" "-", третий "Красный" постоянно +12,6V.
Вам нужно купить готовый ваговский к лайн адаптер, и сделать переходник из двух разьемов, у вас как на гбо врс, уже обсуждалось:
www.drive2.ru/c/516805100744737539/
Вариант решения:
www.drive2.ru/l/10377393/
Спасибо за информацию.
Комментарий удалён
Понял, извините за беспокойство.
Доброго времени суток, хочу собрать диагностический шнурок для блок управления OMVL NEW DREAM. Подскажите пожалуйста.
Что подсказать?
Извеняюсь за неполноту вопроса. Помочь информацией в его изготовлении.
Здравствуйте. Хочу собрать шнур для Диджитроник Макси 2. Остался шнур от ГБО тамона. USB кабель было не достать, поэтому купил для COM, а дополнительно кабель-переходник для COM-USB. Все исправно работает для Тамона, хоть и такой бутерброд. Я припаял к диагностической колодке Тамона (слева на рисунке) минусовой провод и два для связи с блоком. Компьютер не видит газовый блок. Нужно ли подключать плюсовой провод?
Вы схемку с платы срисуйте и скажите, что стоит на плате за микросхема.
Спасибо, но уже сделал. Провода связи с блоком местами поменял. Плюс подключил. Теперь работает.
так там pl или ft, но точно не cn340
По ссылкам которые я вам дал везде CН340. Смотрите внимательно, на англоязычном СH. У меня в конце дополнения реплика тоже на СН, и у Алексея на СH, смотрите внимательно. Про обещанную помощь Алексею не забудьте.
Я не обещал:
"Ну он не в моей теме)))
Предполагаю что ему уже поздно помогать)))
А так можно.
Нужно фото платы, с обоих сторон, в хорошем разрешении.
И описание, что он делал с платой, и были ли у него неправильные случайные подключения."
Лучше дома сними, в хорошем качеств, с двух сторон.
Drond2000
Я не обещал:
"Ну он не в моей теме)))
Предполагаю что ему уже поздно помогать)))
А так можно.
Нужно фото платы, с обоих сторон, в хорошем разрешении.
И описание, что он делал с платой, и были ли у него неправильные случайные подключения."
Лучше дома сними, в хорошем качеств, с двух сторон.
"Так вот по выходам, все платы с Али, которые я видел, кроме одной с сопротивлением 1,5кОм, реализованы по первой и последней схеме, фактически напрямую. Вопрос ваш в чем?"
Которая из них?
Узенькая. Схему ее вы дали в одной из четырех схем. Более крупно в дополнениях, но там много демонтировано с платы. Широкая это плата как у товарища, которому уже не поможешь с ваших слов.
Товарищ молчит, я ему в Личку написал.
Эта схема от вас…я её не давал, просто включил в список)))
Ну значит в узенькой TX 1.5кОм от входа с надписью TX и до CH340G ножка №2 ?
Правильно?
Да, вторая нога соединена с резистором 1.5к и разъемом в обозначением txd.
Конечно соединена, но не так как преподносите.
Сигнал идёт напрямую, от входа с надписью TX и до CH340G микры ножка №2, и не проходит не через какое сопротивления R4 1.5 kOm.
Что за ерунду вы нарисовали, вы уверены?
А вы спросите у тех кто делал, у кого "такая плата".
Люди из за этого делают неверное решение.
А неверное решение почему?
Короче расстрелять вас из рогатки)))
На первый раз.
Drond2000
А вы спросите у тех кто делал, у кого "такая плата".
Люди из за этого делают неверное решение.
А неверное решение почему?
Короче расстрелять вас из рогатки)))
На первый раз.
Drond2000
А вы спросите у тех кто делал, у кого "такая плата".
Люди из за этого делают неверное решение.
А неверное решение почему?
Короче расстрелять вас из рогатки)))
На первый раз.
Прокомментируйте данные три фото. Я предлагаю вам подтереть за собой . Я не зря вас перспросил. Вы облажались…
Я знаю что у вас.
Через мои руки, их прошло немало.
И на вашу статью я тоже пришёл непросто так, мне её показал один клиент, на планшете.
Только появления у вас этого "возможно брака" по другому не назовешь, объяснить не могу.
Но народ покупая нормальные платы, где все согласно нормальной схеме, делают хуже, руководясь данными рекомендациями.
И если вы уж занимаетесь этими делами "данной электроникой" не можете этого не знать.
В любом USB to TTL, подключение к ГБО блоку, решается намного проще.
И если вы сейчас правильно проанализируете данную информацию (не исключаю, что вы не знали) то LexaBMW1 с "вашей" помощью решит свою проблему за 1 минуту, имея в руках паяльник с тонким жалом, и нечего добавлять в схему не надо.
Ну а статью поправте…конечно если хотите…я за, что бы она осталась как есть)))))
1. Я предлагаю вам засунуть себе рогатку в одно место, не подумайте, что в задницу, для первого раза пусть будет заднй карман брюк, так как он рядом с…)))
2. Если по предложенной вами схеме закоротить r4, то от этого вообще ничего не изменится, разве, что ток через светодиод с 1…2мА увеличится до 2…3.
3. Завязывайте темнить и предложите ваше решение. Если конечно таковое имеется. И ещё в нормальных платах этого сопротивления нет, его нет в плате Алексея, фото этой платы я дал.
Да я нечего предлагал…вы так походу и не поняли.
Тяжко с вами…а ведь из далека зашёл, специально, что бы более подробно разложилось…ну да ладно.
Тяжко не со мной, это вы воду мутите. На англоязычном сайте по вашему тоже брак. Предлагаю вам показать по вашему "нормальную" схему.
Drond2000
Да я нечего предлагал…вы так походу и не поняли.
Тяжко с вами…а ведь из далека зашёл, специально, что бы более подробно разложилось…ну да ладно.
Скажите ttl интерфейс, это токовый или уровневый интерфейс?
Вы хотите сказать своим заходом из далека, что ошибка — это сопротивление 100 ом по тексту. Вы предлагаете, сдуть с платы все всю индикацию? Мотивируя это тем, что в ttl логике, архи важен ток нуля, но он мизерный. Отчасти вы правы, так как образуется некая пародия на микро токовую петлю, так как выход слаботочен. Но если вы нарисуете эквивалентную схему то поймёте, что это попытка вытянуть за уши интерфейс, который не предназначен для работы на больших скоростях на линиях с паразитными емкостями. Длину ttl больше 50…80см, делать нельзя. О чем в самом начале у меня и говорится. По вашему правильная схема по выходам, это схема 4 первый вариант. Второй, она же, но с подтянутым к плюсу интерфейсу сопротивлениями от светодиодов.
Да откуда я знаю, мил человек?
Сам вообще пайкой старых самоваров, баков занимаюсь.
Если самовар надо припаять, обращайтесь)))
Тогда смысл вашего "холивара" здесь?
"Так вот по выходам, все платы с Али, которые я видел, кроме одной с сопротивлением 1,5кОм, реализованы по первой и последней схеме, фактически напрямую. Вопрос ваш в чем?"
Я не видел…
У вас есть такая?
Можно фото…ваше. не из интернета.
Просьба давайте писать в ветке последовательно, не прыгайте.
Алексей вам выложил фото, как вы просили, помогайте. Он все ваши пожелания выполнил. Его плата у меня тоже есть, фото могу сделать.
Есть, я не ней реплику dr73 сделал www.drive2.ru/b/529813697690861659/, выкинул из нее все лишнее, плата один в один с nicecircuits.com/ch340g-u…ule-schematic-d-sun-v3-0/, если фото мое мало, пишите, то дома сниму, у меня есть еще одна в закромах.
Комментарий удалён
Где ошибка в описании? Что по вашему, я должен исправить? За что я должен вам сказать спасибо? Пока не вижу. Если это действительно так, и вы аргументировано покажите, то я готов. Ознакомился с вашим манускриптом, да много написали, развернуто, но для большинства очень сложно. Ваши цифры которые вы дали будут зависеть от блока гбо и мультиметра. Не факт, что мультиметр другого китайского производителя вообще пикнет один раз. У меня упрощенно. По вашему, я создал проблему, покажите кому на скриншоте? В отличии от вас, я не зарабатываю продавая кабели. Мне это не нужно. Я бесплатно делюсь информацией. Мне наплевать не лайки и прочую хренотень соцсетей.
Мне также наплевать, как и вам.
Правильно заметили, …тоже делюсь информацией.
И на кабелях я не зарабатываю…не те масштабы.
Просто люди просят, и я делаю их в свободное время.
У вас много полезной информации.
Особенно полезно те кто впервые сталкивается с этим, но одна ваша ошибка, многим стоит:
1-Разочерование в себе (так как он думает что это он что то сделал неправильно)
2-Уход от правильного направления действий, в другую сторону.
3-Зря ставит плохие оценки китайским продавцам (а ведь большинство от туда заказывают, и продавцы действительно несут из за вас, убытки, так как продажи и рейтинг падает.
А мне, если вы считаете, что я зарабатываю, повторю еще раз:
-Вообще не стоит вас поправлять…ведь от вашей статьи, и идёт часть заказов, так как люди не могут понять, почему у них не получается?
Вы для себя логический можете объяснить, почему я вам написал, себе в убыток?
Я удалил свои посты, и этот удалю…смотрите сами…не для ругани писал, а в благих целях.
Я смотрю, вы свою статью поправили после моего замечания…)))
С чего вы взяли, что именно от моего манускрипта идут ваши заказы? Для чего вы удаляете свои ответы? Вам стыдно за свои ответы?
Повторю вопрос: где ошибка? Вы можете сказать или нет? Или ваши меркантильные интересы все же перевешивают вашу порядочность? Вы за китайцев не беспокойтесь. Они закроют лот, и откроет другой. Это только дурак может винить китайца, в том, что дурак заколхозил преобразователь Ардуино для гбо и у него не получилось. Я уверен, что дураков здесь нет, это вы придумали. Ваше не желание показать ошибку говорит, что вам скучно, похоже, что у вас упали заказы, либо это ваша самореклама… Если у вас благие цели, то покажите ошибку.
Само реклама говорите?
Я здесь нечего не предлагал.
А то что вам говорю об ошибках, это только против меня.
А не показываю потому что диалог неправильно строите.
Так что, ищите свою ошибку сами, народ пишет вам, по проблеме в вашей статье, а вы их далее на ложный путь отправляете.
Посмотрю на ваше поведение, и напишу может статью с фактами (скрины вашего общения с людьми), где вы людей направляете по ложному пути, и они ловят проблему.
Так как нормальный диалог не получается, и на замечания вы придумывайте отговорки, и наговариваете на меня…пусть остаётся как есть.
А я с стороны посмотрю как люди ловят здесь проблему.
Себя можно рекламировать косвенным путем, а не прямо в лоб.
Предлагаю следующее, когда понадобится кому либо помощь, ответьте за меня и помогите человеку. Я буду молчать и смотреть со стороны. Я так понимаю, что на Драйве оказывается помощь друг другу. От вас помощи я не увидел. Пока только сообщение о (назовем ее так) "мифической" ошибке, по принципу, я ее знаю, но не скажу.
У меня к вам просьба, вы свои сообщения не удаляйте.
Окей)
alexeim2005
Я смотрю, вы свою статью поправили после моего замечания…)))
С чего вы взяли, что именно от моего манускрипта идут ваши заказы? Для чего вы удаляете свои ответы? Вам стыдно за свои ответы?
Повторю вопрос: где ошибка? Вы можете сказать или нет? Или ваши меркантильные интересы все же перевешивают вашу порядочность? Вы за китайцев не беспокойтесь. Они закроют лот, и откроет другой. Это только дурак может винить китайца, в том, что дурак заколхозил преобразователь Ардуино для гбо и у него не получилось. Я уверен, что дураков здесь нет, это вы придумали. Ваше не желание показать ошибку говорит, что вам скучно, похоже, что у вас упали заказы, либо это ваша самореклама… Если у вас благие цели, то покажите ошибку.
После какого замечания статью подправил?
Может просто добавил инфы?
Тему создам скоро, как раз по платам такого типа, думаю вам будет интересно, так же и мне будет интересно узнать мнение других.
Вы диалог прочтите по новой, тогда поймёте, о чём идёт речь. У вас есть возможность показать мастер класс, в этой теме, не конектится у LexaBMW1, блок с платкой. Пожалуйста флаг вам в руки. Буду следить за вашими консультациями.
Ну он не в моей теме)))
Предполагаю что ему уже поздно помогать)))
А так можно.
Нужно фото платы, с обоих сторон, в хорошем разрешении.
И описание, что он делал с платой, и были ли у него неправильные случайные подключения.
Вы считаете, что предложение убрать токоограничивающее сопротивление или заменить его на 100 ом между выходом передатчика и разъемом приводит к фатальным последствиям? В случае подключения передатчика на передатчик, ничего не произойдёт. Если на +12, согласен выгорит. Это единственная плата в которой стоит это сопротивление на 1.5к. В остальных платах с 5в на передатчике с Али этого сопротивления нет.
Не знаю)
Как думаете, какая схема из них будет работать, а какие нет, и почему?
Четвертую добавил.
В схемах которые вы показали нет ответных частей, это только схемы плат и не более. Правильно следующее: TX-передатчик, RX- приемник, соответственно передатчик преобразователя должен быть соединен с приемником гбо, передатчик гбо должен быть соединен с приемником преобразователя. то есть TX преобразователя->RXгбо, TXгбо->RXпреобразователя. Это вверху и написано. Если уж быть педентом, то в статье в двух местах надо добавить по три буквы "гбо" и ни какой ошибки в этом предложении нет.
Здесь как раз обсуждается схема платы, которая будет работать вообще, с доработками, и без, и с ГБО в первую очередь.
Вы согласны с выше описанным способом подключения передатчика к приемнику?
Плюсы и минусы схемы получения 3.3В, на двух диодах или на стабилизаторе не рассматриваем по причине того, что нам надо 5В, фактически напрямую от USB.
Про светодиоды через сопротивления по 1.5кОм, мы тоже не говорим, так как ток через них порядка 2…3 мА, при 5В.
Первая и вторая, различия только в резисторе 1.5кОм. Этот номинал велик, его надо убирать или уменьшать.
Третья схема, наличие токоограничивающих резисторов (защита от дурака) по 470 Ом, для полной защиты от переполюсовки, можно добавить скоростных диодов (с низкой емкостью перехода). Минус от использованиия резисторов, заваливание фронтов, надеюсь, вам не надо рассказывать, почему это происходит.
Четвертая схема по выходам аналогична первой.
Так вот по выходам, все платы с Али, которые я видел, кроме одной с сопротивлением 1,5кОм, реализованы по первой и последней схеме, фактически напрямую. Вопрос ваш в чем?
ДВС! Получил платки по вашей ссылке CH340G-Module-USB-to-TTL-CH340D. Скачал дрова, там по умолчанию 9600 скорость стоит. Надо ли её на 57600 менять? Заранее спасибо, за Ваши статьи! Очень Гуд!
Сложно сказать, так как например программа для макси2 сама переключает скорость.
Я правильно понимаю, что этот скриншот говорит, о том, что драйвер установлен верно, комп плату видит — т.е. со стороны USB всё работает? Однако связи с ГБО нет.((((
Гбо какое? С чего смотрим? Состав кабеля? Давайте фото платы в хорошем разрешении и вас консультирует Drond2000.
ГБО Диджитроник
alexeim2005
Гбо какое? С чего смотрим? Состав кабеля? Давайте фото платы в хорошем разрешении и вас консультирует Drond2000.
"С чего смотрим?" не совсем понимаю. смотрю на ноуте с ХР
alexeim2005
Гбо какое? С чего смотрим? Состав кабеля? Давайте фото платы в хорошем разрешении и вас консультирует Drond2000.
alexeim2005
Гбо какое? С чего смотрим? Состав кабеля? Давайте фото платы в хорошем разрешении и вас консультирует Drond2000.
alexeim2005
Гбо какое? С чего смотрим? Состав кабеля? Давайте фото платы в хорошем разрешении и вас консультирует Drond2000.
alexeim2005
Гбо какое? С чего смотрим? Состав кабеля? Давайте фото платы в хорошем разрешении и вас консультирует Drond2000.
Программа Digitronic-DGI 11.1.0.3
Алексей, вы обратитесь к Drond2000, в самом верху обсуждения темы, он не против вам помочь…
alexeim2005
Если комп перегрузить?
Терминалом проверьте.
Проверил, эхо идет
alexeim2005
Терминалом проверьте.
В авто подключаюсь с планшета на windows 10 с поддержкой OTG
В этом скорее всего и проблема. Пробуйте с ноута с 7 виндой.
Попробую с ноутбука
alexeim2005
В этом скорее всего и проблема. Пробуйте с ноута с 7 виндой.
С ноутбука 10 версии подключилось нормально. Но не понятно почему на планшете связь теряется. Может потому что напруги не хватает на его USB разъеме?
Если бы сразу сказали про планшет, то сразу предложил перейти на ноут. Зато другие почитают…) Для планшета стоит сделать блютулсную версию, на драйве много решений, выбирайте то решение, у которого схемотехнически уровни 5 вольт на tx и rx.
Пытался, про преобразование логических уровней не сразу увидел. В итоге не получалось. Потом спаял с преобразователем, начало пробивать стабилизатор с 12 до 5 В. Причем тут же горел и блютуз модуль. Переделал все как положено еще раз — снова сгорело все. Может там ток большой, и нужен полноценный преобразователь с 12 до 5 В. Денег бы уже хватило купить у другого, проверенный)
Такие вещи надо было делать на линейном L7805 (стоит копейки), он до 35 вольт по входу, обложив его защитами, в оригинальном шнуре dr73 так и сделано, www.drive2.ru/b/523792222261347756/
Брал вот такой procontact74.ru/ams1117-5…?search=стабилизатор%205В
alexeim2005
Такие вещи надо было делать на линейном L7805 (стоит копейки), он до 35 вольт по входу, обложив его защитами, в оригинальном шнуре dr73 так и сделано, www.drive2.ru/b/523792222261347756/
У него вроде Vin=max18 В, должен тянуть
Он до 15В www.chipdip.ru/product/ams1117-5.0, а в сети авто 14,4В плюс выбросы…, там если посмотреть осциллографом, помойка…, поэтому и горел.
Спаисибо, попробую
alexeim2005
Такие вещи надо было делать на линейном L7805 (стоит копейки), он до 35 вольт по входу, обложив его защитами, в оригинальном шнуре dr73 так и сделано, www.drive2.ru/b/523792222261347756/
На диджитронике 3d power 4 хватало