
Зарядное легко выдерживает ток до 10А (зависит от тиристора, в данном случае КУ202). Ток заряда импульсный, что по мнению многих радиолюбителей, поможет со сроком службы АКБ. Схема состоит из легкодоступных деталей, можно собрать чуть ли не из хлама. Схема зарядного легко повторима и ее сможет собрать даже новичок, ли ж бы паять умел.

И последнее преимущество, что к этой схеме не требуется никаких примочек. Схема уже снабжена всем необходимым, чтобы не сжечь ни аккумулятор, ни схему. В схеме зарядного есть защита от короткого замыкания, защита от переполюсовки, а так же ограничитель напряжения зарядки. Ограничение напряжения зарядки дает возможность не следить за окончанием зарядки, а оставлять зарядку без контроля на долгое время, схема сама все отключит.
Не забывайте перед включением ЗУ выведите ручку регулятора тока на передней панели, влево до упора.

Наблюдая за показаниями амперметра устройства, поворачивайте ручку регулятора тока по часовой стрелке. Доведите значения зарядного тока, в зависимости от типа батареи, до нужной величины.
Время зарядки зависит от емкости батареи, степени ее разряда и значения величины тока заряда.

При автоматическом (по напряжению) методе зарядки установленный зарядный ток не требует перенастройки. В этом случае ток по мере заряда батареи будет автоматически снижаться, время заряда несколько увеличится, но снизится опасность перегрева электролита.
Подробнее в видео


Комментарии 82
Вопрос автору…
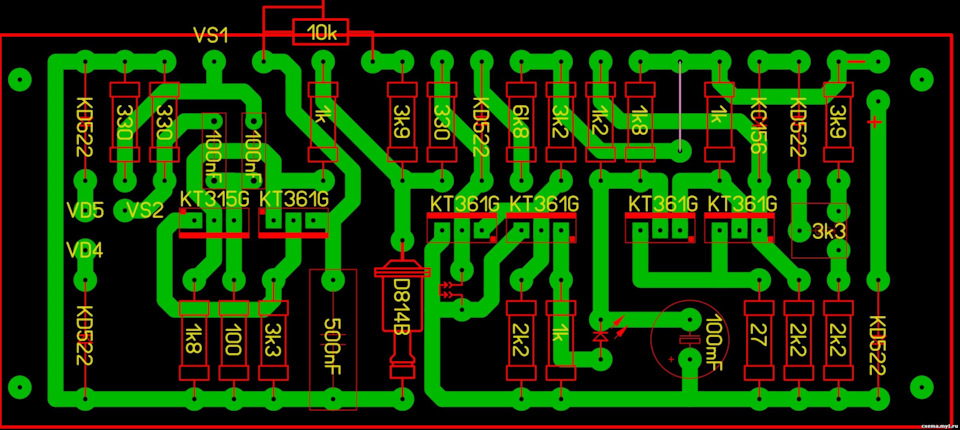
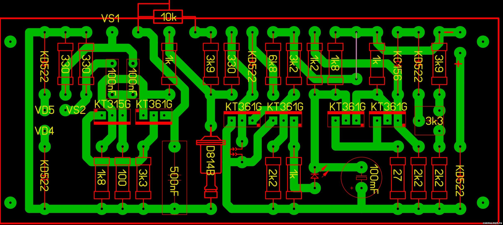
Не могу найти печатную плату, показанную в начале статьи, прошу помощи…
Вот печатка
Спасибо! А можно получить в Lay на istc32@mail.ru&
Заранее благодарен!
Такого у меня нет
А в чем Вы делали печатку?
А кто может такое сделать на заказ? Я вот понимаю, что и сам смогу, но совсем это не по душе. Мне проще навес сварить, кролика забить и освежевать, отопление смонтировать, авто поремонтировать и т.п.
А какие данные по трансформатору — напряжение, мощность?
А если заменить трансформатор, диодный мост импульсным БП?
Могу поделиться, писать в личку
Да транс ватт 200-300 ?
Есть 0,4 и 0,63 кВт 2х12 Вольт на выходе. Тип ОСМ обмотка медь.
Если трансформатор уже есть, то имеет смысл собирать, а так он на 10 ампер уже около 2 рублей стоит. За эти бабки можно готовое зарядное купить.
Были времена, на всех свалках трансформаторы в телевизорах валялись. Я тут зашел недавно в радиомагазин, моток медной проволоки 2мм 800р стоит. Желание перемотать транс сразу пропало.
Диоды VD3 и VD4 на двух схемах по разному подключены. Где правильно?
Там диод и стабилитрон! Как выше в схеме указано
Я знаю. Просто в видио они по другому включены.
В исходной схеме тоже правильно! Только в этой что выше не указано мощность резисторов на 330ом(2вт) и R12 с переменным можно подбирать для точной регулировки тока!
По поводу восстановления емкости АКБ: в журнале Радио №1 2021 год опубликована схема "Восстановление автомобильных аккумуляторных батарей" Дьяченко В. Я ее собрал, схема полностью рабочая. Этой осенью я увеличил емкости четырех аккумуляторов. 1) С логотипом Volkswagen, 45А/ч, 2010г.в., начальная измеренная емкость 18А/ч, после двухнедельного восстановления емкость увеличилась до 38А/ч. 2) Baren, 60А/ч, 2014г.в., увеличение емкости с 30А/ч до 50А/ч. 3) Big Fighter, 75А/ч, 2017г.в., увеличение емкости с 35А/ч до 55А/ч. 4) Erginex, 75А/ч, 2018г.в., увеличение емкости с 27А/ч до 48А/ч. Емкости измерял одним и тем же прибором, по одной методике. Как я понял, два последних Курских аккумулятора полное г…
А как емкость измерял? Я вот на ардуинке сейчас пробую сделать измеритель емкости…
Я собрал измеритель емкости на основе китайского приборчика. Он измеряет напряжение, ток, время и вычисляет емкость в А/ч. В качестве нагрузки лампочки 12V 20W. Простейшее реле на TL431 отключает нагрузку при достижении 10,5V.
Я вот типа такого на ардуинке делаю сейчас :-) И тоже лампочкой грузить буду :-)
Как бы не хвалили эту схему, но она устарела лет на 30-40.
Пусть хоть на 100! Главное что она работает уже 30-40лет! А акб пофигу чем заряжается китайским или дяди васиным!
1AlexD
Как бы не хвалили эту схему, но она устарела лет на 30-40.
Да устарела- но будет работать еще лет 30-40 !
Все хорошо, интересно. Но все-таки: "лишь бы". Ручка подстроечника от трельяжа со складывающимися зеркалами? Прямо поностальгировал. Спасибо!
а я работаю так и все класс
Tsepkov
Все хорошо, интересно. Но все-таки: "лишь бы". Ручка подстроечника от трельяжа со складывающимися зеркалами? Прямо поностальгировал. Спасибо!
Нет это бронзовая ручка от какого то советского одеколона- просто подошла по диаметру.
Точно! Я-то думаю, что-то знакомое до боли)
молодец!
но имеет смысл заморачиваться, если бы пускач был…
Я себе собрал лет 20 назад типа такого же зарядник.Только без автоматики.Только регулятор на двух транзисторах да тиристор (верхняя часть схемы).Только тиристор поставил на 50А., а то при коротком замыкании ку202 вылетал так быстро, что предохранитель за ним не поспевал.Хороший, очень надёжный зарядничек получился.Трансформатор у меня торроидальный.Я его делал из ЛАТРа десятиамперного.Вторичку только намотал и всё.Целыми сутками может работать.
Да если тиристор помощнее поставить меньше проблем будет с КЗ
Проблем с к.з. совсем не стало.Иногда даже жучок накрученный сгорает, а тиристор целый.У меня зелёных тиристоров целая куча осталась с совдеповских времён.Марку не помню точно, вроде Т50.Вот я их и ставлю в заряднички родственникам и друзьям.Всё очень надёжно.Диоды только Д242 слабоваты.Диодные мосты от сварочных инверторов (в дежурке которые стоят)хорошие и отлично подходят для зарядников.
У меня похожая схема работала — сгорел трансформатор.
Причем мощность трансформатора была запасом.
Так что на трансформаторные схемы смотрю с опаской…
Похожая или такая? Мощность трансформатора в наших ватах или китайских? Может он для импульсных цепей! Тут палка двух концов! Если хочешь простое, легкое но с сомнительной надёжностью бери импульсное зарядное! Но если хочешь надежное но тяжолое бери трансформаторное! А если еще взять советское, да оно еще для военных целей, да еще и с хранения, можно сказать зарядное на все времена))
Трансформатор от лампового радиоприемника. Большого или от военной херни какой-то.
Там обмотка проводом 1.1 мм наверное была.
Раньше он спираль выжигателя по дереву расжигал сам не нагреваясь совершенно.
а я так делаю
Andreymishutsin
Похожая или такая? Мощность трансформатора в наших ватах или китайских? Может он для импульсных цепей! Тут палка двух концов! Если хочешь простое, легкое но с сомнительной надёжностью бери импульсное зарядное! Но если хочешь надежное но тяжолое бери трансформаторное! А если еще взять советское, да оно еще для военных целей, да еще и с хранения, можно сказать зарядное на все времена))
Щас кругом, куда ни глянь, используются импульсные БП. На одном железе для транса можно сэкономить. А надёжность у них тоже приличная, если сделаны по- людски.
Есть, но и цена у них!
За такими вещами как трансформаторы, безперебойники обращайтесь к друзьям и знакомым которые работают при банках в отделах айти или ещё каких конторах где много компьютеров серверов всяких, там часто списывается это оборудование где есть нужные вам трансформаторы и т.д знаю по своей работе.
Да, но трансформаторы там надо перематывать имхо при долгой работе греются немного! Да и лучше старого советского ничего нету! Для себя беру советское, желательно на военную промышленность!
Вы просто не видели какие там бывают, зря вы так говорите, но правда тяжелые для зарядки.
vodkomotornik
У меня похожая схема работала — сгорел трансформатор.
Причем мощность трансформатора была запасом.
Так что на трансформаторные схемы смотрю с опаской…
а у меня работает 60 лет и безотказно
Хочу немного внести свои пять копеек! Выше указанная схема советского зарядного устройства РЕСУРС-1. В исходной схеме установлено 2 диода( д242) и 2 тиристора (ку202). Эта зарядка могла выдавать 6ампер заряда и стояла перемычка для переключения режимов! На ютюбе есть парень который собрал эту схему и переделал на выше указанную( убрал тиристор, оставил один мощный на 25 ампер, диодный мост и индикатор переплюсовки). Переделку схемы он объяснил только финансовой проблемой, но если в исходную схему поставить пару-киловаттный трансформатор и диоды с тиристорами большой мощности, можно использовать как пускач! В тестах он снимал легко 40ампер! А так схема годная! Сам такую делаю))
печатку можно
Какую печатку?
вашего зарядного
Схему эту я взял в интернете(с 2 тиристорами и диодами, решил не уходить от аналога) называется она ресурс-1. Печатную плату и схему на новых деталях(кроме силовых) взял у AKA KASYAN(в ютюбе забьешь там и видео и схема и все для повторения). Что еще написать? Трансформатор взял тпп302-220-50, диоды есть д214 и д245( выберу) тиристоры буду ставить ку202(можно мощнее) все остальное по списку в радиомагазине!
я простую и довольно надежную схему применяю . изготовлено много на этой схеме зарядных
Я ее знаю! Плата управления тиристором) диодный мост, тиристор, плата и транс на 16в 8А. Но у нее нету «защиты от дурака» . Ну а схема выше по простоте не чем не уступает этой! А если есть залежи старых деталей, то собрать на раз плюнуть!
так я только и клепаю их всем друзьям и знакомым . У меня только их три штуки. Мне нравится что работают четко . Проверено временем. А дурак и стекляный разобьет
Andreymishutsin
Я ее знаю! Плата управления тиристором) диодный мост, тиристор, плата и транс на 16в 8А. Но у нее нету «защиты от дурака» . Ну а схема выше по простоте не чем не уступает этой! А если есть залежи старых деталей, то собрать на раз плюнуть!
у меня я мотал транс на 28 вольт . И все класс
Belgian62
я простую и довольно надежную схему применяю . изготовлено много на этой схеме зарядных
А чего же схему то не выложил, только печатка.Хотя эта схема и есть у автора.Только без автоматики, один регулятор.И у моего зарядника такая же схемка.
да это у меня было под рукой так я на быструю
Ну схему то тоже давай.Людям пригодится, тем более что и печатка есть.
пожалуйста я не жадный. схема работает ЧЕТКО. ПРОВЕРЕНО ЭЛЕКТРОНИКОЙ
Я знаю, что эта схема рабочая.Я её знаю.Она из журнала Радио.Простая, надёжная схема.А насчёт Лачетти, ну может и вправду никто не делал.На этом форуме люди не жадные и очень отзывчивые.Зря ты на них гонишь.Может в другом разделе нужно было спросить?
я делаю любые двигателя хотелось поделиться знаниями и умениями. Дома есть все станки и по металлу и по деревообработке. Хотелось поделиться
Ну если хочется поделиться знаниями и опытом, тогда нужно самому сделать свой пост по ремонту двигателя.Все так и делают, выкладывают свои достижения на всеобщее обозрение.Причём совершенно бесплатно.Просто у людей появляется такая потребность.Это совершенно нормально.Думаю, и тебе стоит так сделать.
нету времени . я свой пост писал в сообществе Шевролет . и все жмоты .Извините за прямое высказывание
Kandrin
А чего же схему то не выложил, только печатка.Хотя эта схема и есть у автора.Только без автоматики, один регулятор.И у моего зарядника такая же схемка.
Пожалуйста я не жадный. А вот ремонтом ГБЦ 16 кл ЛАЧЕТТИ никто не делиться. Ая сам это все сделал и работает. хотя я задавл вопрос для того чтобы поделиться опытом . но все жмотятся или не знают . Хотя я так не считаю . Удачи . посмотри ремонт Лачетти на дому.
Andreymishutsin
Какую печатку?
а я так делаю
Belgian62
печатку можно
Схемы и печатка ЗУ есть в описании под видео (в ютубе)
в ютубе не знаю . у меня есть
а в конце заряда он отключается ? Достигая каких параметров, какого напряжения ? Ведь обычные аккумуляторы можно до 15 Вольт заряжать малым током, АМГ аккумуляторы максимум до 14,5 Вольт .
Можно впихнуть двух индикаторный электронный индикатор тока и напряжения, будет информативней . А также установить розетку на 12 Вольт ( типа прикуриватель) и просто выход 12-14 Вольт для питания всяких автомобильных примочек. и ЮСБ вывести для зарядки гаджетов. Стало бы это устройство мего востребовано в гараже.
При достижении значения по напряжению( выставляется подстроичным резистором на значения макс. напряжения зарядки акб) схема выключает заряд. Но, если акб подсядет, зарядное не будет подзаряжать его!
Тоже зарядное очень давно сделал, схема немного проще, но фишка зарядного в том, что можно установить минимальное и максимальное напряжение, и зарядка сама отключается и включается по заданому напряжению Но вот ток регулируется только в 3 положениях. Но так как сейчас на машине использую аккумулятор АМГ, то и зарядку нужно более продвинутую и точную.
Десульфатации нехвататет. Пролюбил плотность и акб замёрз, не бпал заряд совсем, плотность 1.16. Чепез реле времени лампу подключил, догнал плотность до 1.27.
Как через реле? Я гальваникой увлекаюсь, на ардуино делал реверс, можно задавать изменения до миллисекунд, вот думаю как это можно использовать 😁
У меня реле времени программируемое, задаю любые циклы заряда/разряда. Главное что бы фаза заряда не давала кипеть электролиту.
Сами делали?
Не, на работе их 30 штук, одно горелое взял и починил. Питерские ТПУ 2 12
Все понял вроде, в период отключения лампа будет жрать аккумулятор
IgorRV
Не, на работе их 30 штук, одно горелое взял и починил. Питерские ТПУ 2 12
а я так делаю
Для непонимающих, что это?
а догадайся сам
jagdpanzer55
Сами делали?
а я вот так делаю
IgorRV
У меня реле времени программируемое, задаю любые циклы заряда/разряда. Главное что бы фаза заряда не давала кипеть электролиту.
Чем плохо кипения электролита? Оно должно обязательно присутствовать в конце процесса заряда…
В конце же сами говорите)
IgorRV
Десульфатации нехвататет. Пролюбил плотность и акб замёрз, не бпал заряд совсем, плотность 1.16. Чепез реле времени лампу подключил, догнал плотность до 1.27.
Тиристорный регулятор выдает пилообразные импульсы-вот и десульфатация.
Так вся фишка десульфатации в перемене фаз заряда/разряда. Пилообразная форма имупльса чем помогает?
Вот именно, на разряд времени совсем нет. Если только между импусами сделать паузы.
vitekc759
Тиристорный регулятор выдает пилообразные импульсы-вот и десульфатация.
Ошибочное мнение.
Да нет . Это не ошибочное мнение. Штудируйте литературу. Не зря многие еще советские производители ЗУ использовали эту схему на тиристорах!