Продолжение затянувшейся темы "Камера заднего вида v1.0".
В этой записи будут небольшие повторы, дабы тот кто не в курсе не скакал по предыдущим темам [1], [2], [3], [4].
И так. Наконец-то пришла долгожданная камера заднего вида.

В отличие от предыдущей камеры с дешевой CMOS матрицей, у этой матрица сделана по технологии CCD и обладает куда большим динамическим диапазоном и лучшей цветопередачей. Не буду спорить, что CCD довольно древняя технология, и что новый CMOS имеет лучшие характеристики, однако в бюджетном сегменте альтернативы нет.
Источник питания
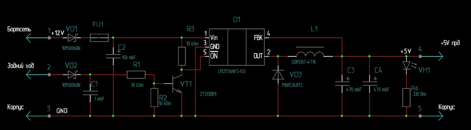
Всем известно, что непосредственно к лампам заднего хода камеру или парктроник подключать нельзя, кто-то запитывает через реле, кто-то через диод с конденсаторами большой емкости, я же сделал управляемый источник питания c выходным напряжением 5V. Питается он от бортсети, а включается/выключается напряжением от ламп заднего хода.

Делал давно из того, что оказалось под рукой, сегодня элементную базу выбрал бы другую, но переделывать особого смысла нет.
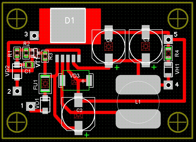
Утюжно-лазерным методом сделал плату

Запаял

Передатчик
Более внимательным образом изучил передатчик с АлиЭкспресс. И все же корректнее его было бы обзывать модулятором.


Так как импульсный стабилизатор на 5 вольт мной уже был собран, линейный стабилизатор 78М05 с платы передатчика был демонтирован и заменен перемычкой. Если кому интересно, сам модулятор собран на микросхеме RTC6701.

Так же на плате передатчика запаяны маломощный СВЧ усилитель и две LDO-шки по 3.3 вольта каждая, от одной питается микросхема модулятора и усилитель, вторая используется для питания камеры. Частота несущей 2.37МГц, мощность выходного сигнала 14дБм (порядка 25 мВт), при желании частоту можно изменить либо с помощью перемычек, либо по SPI.
Помещаем передатчик и источник питания в одной коробке.

Выводим из коробки четырехжильный кабель с проводами "корпус", "видео", "+3.3V", на всякий случай "+5.0V" и распаиваем его на 4-х контактный разъем.

Камера
Чтобы подружить камеру с передатчиком, для начала измерил ток потребления. На мое счастье ток был не более 100мА, а это значит, что по питанию камеру можно смело подключать к передатчику. LDO стабилизатор передатчика как раз рассчитан на 100-150 мА. По видеосигналу камера согласуется по умолчанию 1V при сопротивлении 75 Ом — общепринятый стандарт.
Не всякий знает, что на самом деле напряжение питания как CMOS так и CCD камер равно 3.3V, но для того чтобы была возможность запитать камеру непосредственно от бортовой сети автомобиля, производитель ставит линейный стабилизатор либо где-то в корпусе, либо, как в моем случае на кабеле питания

Проверяется это легко :
— косвенным способом при включенной камере место перехода кабеля питания и сигнального кабеля в кабель, идущий к камере, довольно ощутимо греется.
-прямая проверка. Обрезаем кабель, который идет на камеру, подаем на разъем питания 12v, и измеряем напряжение между черным и красным проводом. В моем случае это как раз 3.3V.
Чтобы была возможность запитать камеру от платы передатчика специально выбрал со стабилизатором на кабеле.
А далее все просто. Черный провод -"корпус", желтый — "видео", красный — питание "+3.3V"

По результатам предварительных испытаний качество картинки CCD камеры заметно лучше старой CMOS. Как только потеплеет и придут необходимые разъемы, камера будет установлена на авто.





