
Всем привет✌, решил разбавить посты про выбор масла 😁
Еще в прошлом году поставил систему помощи водителю KAFAS2:
— S8THA (Распознавание дорожных знаков)
— S5ADA (Предупреждение о выезде с полосы движения)
— S5ACA (Автоматическое включение дальнего света)
— S5ASA (Driving Assistant)
Для этого мне понадобились:
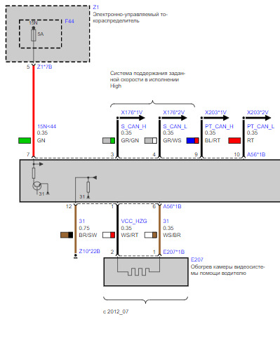
— TIS
— HU_NBT (LCI)
— М-Руль с генератором колебаний
— FSC-коды
— Блок KAFAS2 (LCI) (66519384988)
— Камера KAFAS2 (LCI)
— Элемент управления вспомогательными системами KAFAS2 (61319279306)
— Лобовое стекло для KAFAS2 (51317333830)
— Рем. модуль KAFAS2 (61119322256)
— Блок ICM v3.4 (LCI) (34526866986)
— Блок FRMIII (LCI) (61359313929)
— Салонное зеркало с функцией Homelink (51169274270)
— Кожух салонного зеркала (51169275008)
— Кабельный канал (51169268720)
— Датчик света/дождя (61356832977)
— Корпус розетка 4-пина (61138380696)
— Корпус розетка 3-пина (61138377072 )
— MQS-пины (61131393724)
— Тканевая изолента Coroplast/Tesa























Выражаю благодарность следующим юзерам за помощь: Sanyaavto, mracckiy, ValeryAMG и mikhail5101
За репост респект! 🔥






Комментарии 54
Добрый день! не подскажите кодировки, что бы nbt показывало картинку про контроль полосы и про пешеходов?
Контроль полосы работает, но на нбт нет такой картинки как у вас при нажатии кнопки полосы.
С пешеходом то же самое, не смог найти его, при нажатии кнопки "ассистента безопасности", высвечивается только предупреждение о наезде на авто.
фсц коды все введены
Решили вопрос?
www.drive2.ru/l/653238825711042859/. Да
Здравствуйте сколько в общем по цене вышло ?
А если поставить только распознование знаков в части kafas бюджет какой будет?
да проще эмулятор тогда
Тоже думаю, а работать нормально будет? На гарантию не влияет? Спасибо
топ за свои деньги
limpo-po
да проще эмулятор тогда
frm с 07/13 подходит на рест или чуть моложе можно?
Офигеть сколько полезных функций теперь добавлено! Респект!
благодарю)
Выкинул Homelink, с моими воротами не запахали. Ну а так считаю все фигня, кроме проекции.)
У меня трое ворот, на двух из них не работает, на одних еще не попробовал.
на первых: брелок прописывается, но не открывает (Came вроде)
на вторых: не могу прописать даже брелок (DoorHan)
едем дальше)
У меня двое ворот, не заработал. Плюнул, снял, продал.
LogicK3
Выкинул Homelink, с моими воротами не запахали. Ну а так считаю все фигня, кроме проекции.)
Я во внутрь зеркала вставил плату прайм пульт на штатные кнопки, теперь все вопроса поддерживает
Серёга, у тебя там какие-то заглушки вместо опций остались :)
проекция, радар, найт вижн :)
я гоню эти мысли)
Серёжа молодец!
😁
Подскажите пожалуйста, frm нужно ставить именно с этим номером либо подойдет просто рестовый frm?
Топовый допил!
да, кайфую 😁
Eeee boy🤟🏽
✌
О! Мне нужна от тебя консультация!
пиши в лс)
Ога. Чуть позднее, сейчас в путешествии
✌
Лойс, топчик
😁
уровень👍 что там еще и нбт менять если оно 12 года?
на доресте тоже должно взлететь, но обновлять 100% нужно будет
голову? там вроде последний айстеп
ага
SergeiQN
уровень👍 что там еще и нбт менять если оно 12 года?
Если стоит нбт, на смену фрм, icm, FRR, если есть, ну и колдовство с кодировками
FRR-то здесь при чем?
Если адаптивный круиз контроль стоит и получается ассистент+
🔝
😁
подход конечно максимально правильный!
благодарю)
👍🏻 огонь 🔥
✌
Рад за тебя, но до тебя нам пока далеко. Это иметь бюджет, найти специалиста, найти нужные элементы. Пользуйся на здоровье
😁
нету в опросе верного варианта ответа!
а так то красиво и оригинал, лайк от пацанвы с обоих рук
да если добавить "верный вариант", тогда смысл в голосовании?)
смысл всегда есть
тогда мы не узнаем, какая из опций наиболее полюбилась владельцам кафас)
мне все сразу.
Самое ТОП дооснащение))
тоже так считаю!
Вот почему нельзя добавить вариант ответа знаки+ассистент+автодальний (адаптив для лед)?🤣🤣🤣🤣
Без кафаса жизнь конечно скучна и не так комфортна/безопасна! Зачет!
да, очень удобная и крутая штука!