Пока ещё вечером остаётся пара светлых часов добил работы по салону. Снял, унёс домой и отмыл весь легкоснимаемый пластик торпедо. Ну и раз открылось такое поле для деятельности, подключили датчик дождя. Датчик отечественный, ДДА-35. Тут не раз встречались отчёты по его долговременному использованию, так что отдал голос за отечественного производителя.

Ради сокращения времени заранее послал схему производителю с просьбой подсказать, куда подключать соответствующие контакты датчиков. В ответ получил несколько невразумительную картинку)) Плюнул и начал сам с цешкой всё выснять. Да, попутно выяснил, что книг от Легиона в сети по схемам — хрень! А вот оригинальные схемы на английском вещь.
Итак, управление режимом взмаха у нас осуществляется "минусом". В принципе можно купить любой из ДДА и поставить реле. Но я угадал и купил нужную модель сразу:)
Снимаем левый (для Ио) подрулевой выключатель и несём домой. У меня по случаю оказалась полностью вторая "гитара", так что фото только информационные. Спаянное стоит в машине и успешно работает.
Разъём для подрулевых переключателей:

Я не захотел резать провода в разъёме и всё возвращается в заводское состояние за 10 минут. Снимаем крышку

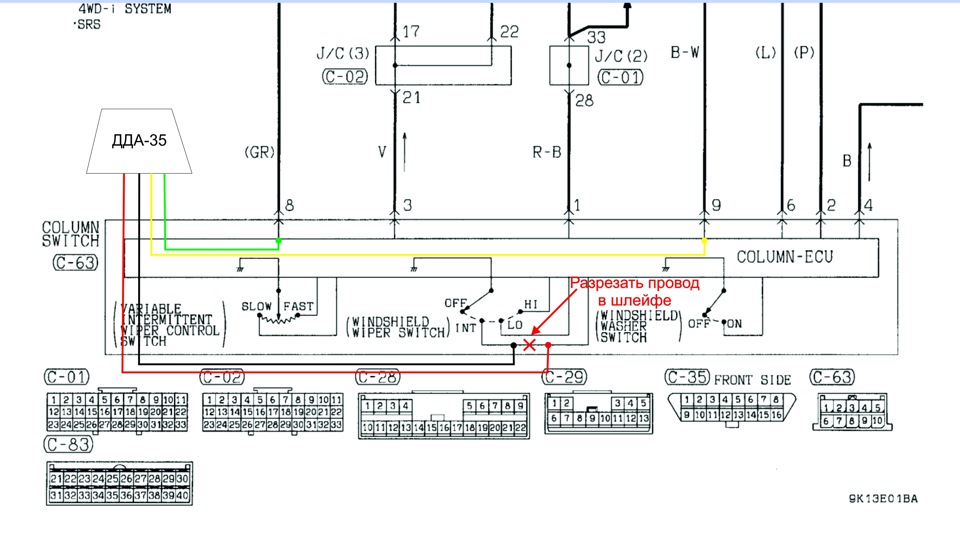
Для работы датчика дождя я использовал режим INT (всё равно у меня кольцо паузы взмахов не работает). Если вы решите использовать другой режим, то перекусывать провод в шлейфе надо соответствующий.
Откручиваем три шурупа и приподнимаем плату, видим шлейф соединения платы режимов с платой управления.

Я разбирал дальше, а тем, кто решит повторить, уже не придётся, я подскажу:

1. Контакт, помеченный красным кружком, на него припаиваем управляющий красный провод ДДА
2. Контакт, помеченный жёлтым кружком, при включении зажигания на нём появляется питание, на него припаиваем "+" жёлтый провод ДДА (чёрный с белой полоской в разъёме)
3. Контакт справа от 2, помеченный зелёным кружком, на нём появляется "+" при движении щёток, сигнал "парковки дворников", на него припаиваем зелёный провод ДДА (серый провод в разъёме)
4. Самое интересное. Нам надо перекусить провод в шлейфе, который идёт к красному контакту и подпаять чёрный провод ДДА ("масса").

Общая схема подключения:

Собираем переключатель. Идём в машину, втыкаем разъём назад в "гитару", клеим датчик в зоне работы дворников, укладываем провода под обшивку крыши. Ну и проверка: зажигание на старт, переводим рукоятку в первое положение, следует один взмах, сигнализирующий о включении режима, на датчике загорается диод режима (дождь/снег/смешанный). Контрольный брызг из бутылки заставил щётки радостно махнуть и стереть воду с лобового:)
Ну и камеру ЗХ заодно подключил к ШГУ.

Теперь Энджи не только хорошо и быстро едет, но и становится современным и удобным авто на каждый день, что и было условием её покупки.





Комментарии 15
Подскажите пожалуйста размер дисплея ШГУ?
7"
А существует рамка под дисплей большего размера? Например от максимальной комплектации?
Насколько знаю, нет. После 2003 г. был монитор с кнопками на нижней панели. Но он 6". Сам размер кожуха такой же.
Спасибо, у брата io, ШГУ не работает, хотим планшет встроить, может кто уже делал такое в ветке io?
Много кто. Ищите тут и на форуме.
Интересная задумка.
молодец, заморочился
Спасибо. Случайно на старую тему на пинин.ру наткнулся и стало интересно воплотить.
я себе выход на магнитоле тоже с этого форума делал
На родной, AUX? Тоже когда-то)
Но датчик дождя там так и не подключили)
я сейчас свой пинин крашу скоро выложу
Молодец! Завидую людям разбирающихся в электронике! Мне в детстве два взорвавшихся кондиционера в лоб напрочь отбили желание к таким видам работ=)))
Да если честно, я два дня тупил, куда припаять провод управления) Схемы в книжке некачественно отсканировали. А разбирать жалко свой рычаг. Поэтому купил всю гитару с разборки и всё получилось.
441ru73
Молодец! Завидую людям разбирающихся в электронике! Мне в детстве два взорвавшихся кондиционера в лоб напрочь отбили желание к таким видам работ=)))
Конденсатора? ;)