
После очередной возни с машиной, сбился уоз. Пометку на распределителе, как всегда не сделал, — забыл. Выставленного на слух угла явно было много, была детонация. А уменьшая угол, былой тяговитости так и не добился. У знакомых стробоскопа не нашлось. Покупкой нового озадачился, но после похода по магазинам желание отпало, платить за "фонарик" 1000 деревянных! Совсем уже спекулянты оборзели!
После поиска вариантов выхода из данной ситуации, решил сделать его сам! Единственная беспроблемная схема с простотой монтажа и без различной настройки, был автомобильный стробоскоп из лазерной указки автор: "Радио" 2000г. №9 "Светодиодный автомобильный стробоскоп" П. Беляцкий. "Радио" 2004г. №1 "Автомобильный стробоскоп из лазерной указки" Н. Заец.

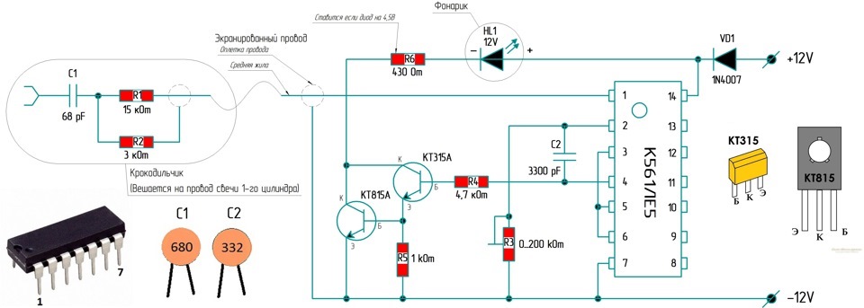
Так его в последнее время перерисовали для более удобного чтения.

Ища сведения о работоспособности данной схемы, наткнулся на блог EverGrand У него выложена "печатка" в SL6, для сведения и последующего травления на плате, с очень компактной компоновкой

СПАСИБО ЕМУ ОГРОМНОЕ! Очень приятный и отзывчивый парень! Довелось с ним пообщаться, по причине постоянной подачи напряжения на транзисторы (стробоскоп постоянно горел при подключении к аккумулятору).
Причина была не в схеме, а в нерабочих микросхемах К561ЛЕ5. Коих клепают "узкоглазые" без проверки! Заработала только третья! Купленная микросхема!

Что потребуется для сборки:
1. Микросхема — К561ЛЕ5 (или аналог HCF4001BE)
Транзисторы:
2. КТ315А — 1 шт.
3. КТ815А — 1 шт.
Резисторы:
4. 15к — 1 шт.
5. 3к — 1 шт.
6. 100к — 1 шт.
7. 4,7к — 1 шт.
8. 430 Ом — 1 шт. (я поставил 100 Ом, так как с предыдущим светил тускло)
9. 1к — 1 шт.
Конденсаторы:
10. 68 pF — 1 шт.
11. 3300 pF — 1 шт.
12. Кабель антенный для телевизора.
13. Прищепка
14. Светодиоды в различном исполнении.

Переводил используя технологию "ЛУТ",



после травил,




сверлил, паял :-)
При воспроизведении данного устройства, очень внимательно относитесь к микросхемам! Как показал опыт, их брак очень велик!

Получившееся изделие:








Комментарии 141
А нельзя просто накрутить провод на конец 1-ой свечи накинуть по верху ввп, а второй провод закинуть на массу и запитать эти 2 провода на обычный стробоскоп?
Или что-то из этого безобразия сгорит?
Пожалуйста, не злитесь, тк особо не шарю за электрику.
На фото показан как раз кт361. У 315 буква сбоку.
Работает) транзистор один кт972а
Спасибо стробоскоп заработал. Но в начале 815 и ле5 были битые. А так схема рабочая. Здоровья и удачи.
при подключении питания сгорает микросхема нужен стабилизатор напряжения
работает все и без стабилизатора.
собрал, подключил сначала заработало но при следующем подключении микросхема умерла
рабочее напряжение питания микросхемы 3-15 В
бывают броски гораздо выше верхнего предела
ну тогда разбирайся в чем причина бросков — 14,7 предел борт сети авто или делай стаб
давно разобрался советую другим
Привет. Вот так и душат Российский бизнес. 🤣. Если каждый будет делать все сам для себя-ни у кого не будет денег, и все сдохнут с голоду
да и фиг с ними. А Если будешь покупать у них, то жрать будет самому нечего.
Здравствуйте. Подскажите, какой вольтаж на светодиод выходит? Примерно 4-5 вольт?
да
Здравствуйте. Собрал стробоскоп по вашей схеме. При проверке работоспособности, подключил крокодил на ВВ провод, стробоскоп горит постоянно и не мерцает.
Единственное изменение в схеме, поставил конденсатор на крокодил меньшего номинала (47 пФр).
скорее всего не рабочая микруха. в коментах ниже где то уже было такое
Спасибо!
На ниссанах хондах бесконтактных работает?
не проверял на таких. на cdi 2-т с коммутатором — работает
А конденсатор 68pf на щупе вв провода, с каким номинальным напряжением поставили?
Если то что на фото оранжевый керамический с подписью 68, он на 50V
В не которых схемах пишут на 2kV, что в 40 раз больше.
Уточнение, т.к. работа светодиодов в импульсном режиме, необходимо ставить резистор с учётом практической мощность 2-3℅ от номинала.
50в
Так и работает?
выше же видео есть что работает!
продаван сказал что кт 817 тоже самое что и 815 только мощнее
смотри пайку и питалово микрухи. у меня 3 только заработала. смотри комменты.
я поставил импортный аналог микросхемы, дело в том что стробоскоп вообще признаков жизни не подаёт
Тогда проверяй сборку если в элементах купленных уверен. кт817 подходит для сборки.
понял, спасибо
vitas-1977
я поставил импортный аналог микросхемы, дело в том что стробоскоп вообще признаков жизни не подаёт
Разобрался?
Тоже не работает. Он для нивы собирал. Там импульс сильнее в вв проводах
собрал на кт 817 и стробоскоп не заработал, что может быть?
кт 817 можно использовать?
КТ815Б вместо КТ815А можно использовать? eandc.ru/catalog/detail.php?ID=10541 тут отличия. Я не разбираюсь, к сожалению
Конечно можно.
спасибо. прочитал. я тоже понял что пойду завтра и куплю на рынке готовое решение).
п.с. зашел к соседу радиоэлектронику, спросил что возьмет за сотворение сего чуда? В общем проще на рынке купить)
красавчик))) но вот почитав я понял)) 1000 за фонарик не дорого)))))
Спасибо! Внимательно прочитай… И подумай, почему слово фонарик в кавычках! Потом поймешь что имелось ввиду за1000 рублей)))
Здравствуйте! Для увеличения яркости менять R6 или R3 резистор?
R6 за яркость отвечает
Спасибо. Сделал по вашей схеме, все отлично заработало с первого раза. Теперь только яркости немного попробую добавить и совсем хорошо будет
Что не так сделал ? Постоянно светит при подаче питания.
из схениматики возможно микруха. а так вам виднее как собрана схема.
Микруху заменил, но он теперь начинает мигать когд подносишь прищепку на сантиметров 20 к трамблеру. Что заменить, что бы он брал импульс от провода. Может нужно провод экранированный по больше в диаметре.У меня совсем тоненький.
в первую очередь, на прищепке точно нужные элементы и точно распаяны? смотри качество сборки — сопли, канифоль на плате. провод можно не экранированный .
Сейчас сижу разпаиваю прищепку, все отмою и проверю, единственное резистор на 3 кОм не нашел поставил 3,3 думаю не сильно критично будет.
Ton888
из схениматики возможно микруха. а так вам виднее как собрана схема.
Поменял провод, стало моргать примерно 5-8 см от трамблера.
на прищепке управляющий сигнал лучше 3 КОМ поставить
Я уже поменял. Сейчас вроде работает, но светит тускло, короче мне все это мозг затрахало, я просто тупо взял и купил заводской по объявлению за 600 рублей. Теперь все отлично работает, и моргает ярко, и гемороя меньше.
То есть слепит хорошо и днем все видно?
Да и микросхему к561ле5 спалил…коротнул случайно.купил импорт cd4001.полный аналог
Нет не спалил у меня тоже не работала такая. Из 3 только одна попалась нормальной. зато бюджетные. Про 4001 я в курсе))). Тут тоже где то про нее писалось
Я на плату как то че то положил толи пинцет толи крокодил а питание было на плате и импульсник вырубило. Сейчас все ок.подстроечник заменен на 390ком .ярче стало
ну кому как тут индивидуально. Мне с элементами из схематики норм светит.
По схеме светило тока в темноте.и то не очень
Ton888
Нет не спалил у меня тоже не работала такая. Из 3 только одна попалась нормальной. зато бюджетные. Про 4001 я в курсе))). Тут тоже где то про нее писалось
Бюджетные ? 70р а вот импортные по 20р
у нас на оборот щас 10 р стоят. У меня все ок по яркости с элементами из схемы.
Фото с деталями можно. Че тогда у меня и у знакомого яркости было мало?
так тут фото с избытком. смотри.
Под изолентой линза выпуклостью вовнутрь. Поинтереснее светит
В место подстроечника ставил 390к и яркость норм
Крокодил как сделан? Куда резисторы и конденсатор впаяны?
Причина не рабочих ИМС — статика, коей боится КМОП-серия К561. Паять — заземляться и пальцАми за выводы не лапать.
спасибо за совет. возьмем на заметку
И ещё… Предлагаю исправить неточность в вашем тексте касательно исходников. "Радио" 2000г. №9 "Светодиодный автомобильный стробоскоп" П. Беляцкий. "Радио" 2004г. №1 "Автомобильный стробоскоп из лазерной указки" Н. Заец.
Поправим)
R3 на схеме 200 Ом, а в списке, если не ошибаюсь, на 1 кОм. В итоге какой необходим?
во первых r3 — подстроечный резистор(не в Ом, а кОм), видно на схеме. я ставил обычный в пределах которые указанны на схеме. от 0 до 200 кОм. он отвечает за частоту вспышек.
R3 отвечает не за частоту вспышек — в корне не верно, а за длительность импульса, присутствующего на светоизлучателе. За частоту вспышек отвечает ваш холостой ход.
Вместо подстроечника на 100 ком ставить?
Да.
Можешь продать или собрать такой же чудо аппарат? В электронике не сильно силен, а выставить уоз надо т.к. потек сальник трамблера а без страба менять его не вариант(
Доставка дорогая будет. проще тебе на авито или подобном сайте посмотреть. По деньгам тоже самое наверно выйдет.
Ищу, пока ничего не нашел…
Здравствуйте! Покупал сегодня элементы по списку, и не увидел в нём диода, который на входе, обратил внимание что не купил его уже дома. Он обязательно нужен? Это для защиты микросхемы?
Да только для защиты. Не принципиален в схеме
А подскажи пожалуйста, как проверить микруху (или в чем еще может быть беда), диоды просто горят и все :(
Одно уточнение, вместо коаксиала использовал экранированый двухжильный провод для микрофона, в котором обьединил жилы. Может из за этого номиналы сопротивлений другие надо?
нет номиналы оставить те же — не та длинна провода, что бы были сильные потери. а на счет постоянного свечения. В коментах уже было — кердык микрухи или не правильный монтаж. Проверять микруху только осциллографом.
akvallang
Здравствуйте! Покупал сегодня элементы по списку, и не увидел в нём диода, который на входе, обратил внимание что не купил его уже дома. Он обязательно нужен? Это для защиты микросхемы?
Тоже себе такую схемку собрал, РОБОТАЕТ !
Помогите разобраться со схемой, собрал по ней, а диод ели светит, вместо КТ972а поставил c1815 остальное как на схеме. Как можно сделать чтобы ярче моргал?
от батареек только по резистору r3 nноминал подбирать
Забыл написать, r3 нет в моей схеме, литей стоит 3.7В, диоды светят ярко если напрямую
тогда только смотреть падение на транзисторе. больше за яркость тут не чему отвечать
Кондёра нужного номинала небыло, сделал два последовательно .
Самое главное что бы в связке из 2 кондеров не воспринимали больше ложных показаний от бортсети авто.
Когда я отключаю резистор на 3 ком от оплётки светодиод начинает ярко мигать . Как подключаю, все назад его еле видно . На фото я правильно все сделал ¿
Да правильно
Собрал такой вчера . Вопрос, как уменьшить частоту вспышек ¿Плохо светят светодиоды . Сначала впаял резистор на 100 ом плохо видно даже в полной темноте .Сделал вместо него перемычку стало лучше но не намного .
За частоту отвечает подстроечник R3, За яркость резистор R6, подберите его по номиналу светодиода от исходного напряжения +/- 13,6В
Большое спасибо за ответ 👍🏻
И подойдет ли транзистор К315Б ?
Да
Спасибо большое! буду пробовать!)
Дерзайте))))
Я далек от электроники но тоже решил спаять данный девайс… на платеже еще установлен диод но о нем не слова в списке деталей…
На схемах есть он -обычный 4007-й
Вчера, наконец, собрал стробоскоп. Схему немного изменил, добавив стабилизатор. И плата, соответственно, новая. В скором времени выложу сделаю отчет )
Стабилизатор особо не к чему там. Единственное слабое место микруха. Но она имеет запас по напряжению, так что добавление стаба. пресетраховка))
У меня как-то на старом генераторе то ли диодный мост пробило, то ли еще что-то, и он в итоге начал выдавать повышенное напряжение, стрелка вольтметра на приборной панели уходила в красную зону и достаточно сильно колебалась — напряжение было не выпрямленное, так что в амплитуде могло вообще за 15 В уходить, или даже больше, не проверял. В принципе, у К561ЛЕ5 диапазон напряжения питания 3…15 В, максимум 18 В. Поэтому думаю, что перестраховка не помешает на случай непредвиденных обстоятельств. Тем более плату делал новую, и добавить туда три элемента (стабилизатор и 2 кондёра) не составило особого труда. ))
Собери регулятор печки еще, себе так и не установил лежит дома готовый. Работы часа на 3. Схемка в лс. может пригодиться)))
Вчера, наконец, собрал стробоскоп. Схему немного изменил, добавив стабилизатор. И плата, соответственно, новая. В скором времени выложу сделаю отчет )
Зашёл к тебе на страницу- отчёта нет 😞
Совсем скоро будет) После работы времени нет писать) а так устройство готово и испытано — работает)
В перерисованной схеме, видимо, ошибка. Там должно быть не минус 12В, а земля, т.е. нуль. Иначе получается, что суммарное напряжение 24 В, а на самом деле 12 В.
да там масса. На уже луженой плате видно что подключено + и -.
Приветствую! Конденсатор 68 пФ и два резистора — 3к и 15к находятся на самом крокодиле, а не на плате?
Доброго. На крокодиле.
Привет, я тоже собрал стобоскоп на ne555 и он тоже не заработал, теперь буду собирать такой как ты, а на сколько вольт конденсатор на 68pf?
50
привет . а можешь и мне скинуть в личку ?
приветствую можно печатку мне? и обрисуйте наглядно как и что к прищепке
В ЛС
Мне тоже печатку пожалуйста)
держи yadi.sk/d/ZlJwx-6xegHvF
как провод к крокодильчику подключать? там их два же!
центральный провод и провод оплетки через резисторы, с последующим выходом на конденсатор С1
вместе через резисторы?
я собрал но посстоянно горит свет.
Да, как указанно на схеме. Если горит постоянно проверь транзисторы наверно от в открытом положении. Или поменяй микросхему. У меня так было, когда выставлял зажигание на чужой машине. У него был не исправен регулятор напряжения из за чего у меня погореля микросхема(перестала мигать — постоянно загарелась). После этого я на вход еще кренку на 12 вольт поставил.
Есть схема, как подключить кренку? Какая модель?
Резисторы на сколько ват брать?
брал 0,25. Кроме R6 там 0,5(другого не было)
Все разобрался! Спасибо друг. Схемку твою глянул))
Ну и хорошо. Кренку еще советую поставить на входе для стабилизации напряжения(у себя добавил)!
Привет. Можешь описать поподробней как подключать экранированный провод к плате и крокодилу?
наружная оплетка подключается совместно с минусом на плате, центральный (толстый-медный) на плате к ножке 1 микросхемы(управляющая) На крокодиле центральный провод через резистор 15 КОм к конденсатору(он общий в схеме), а наружный оплеточный слой провода, через 3КОм резистор на тот же конденсатор. Конденсатор своим другим концом к железной прищепке.
Слушай что то туплю)) к плате понятно как подключать. Если не трудно нарисуй в паинте схематично как к прищепке цепляться.
Привет, собрал сегодня за пару часиков такой же другу карб настраивать, только микруху использовал CD4001bd — полный аналог и брака меньше)))
Я про него знаю, просто у него цена в наших магазинах 74 рублей, а К561ЛЕ5 по 6 рублей. Мы же собираем бюджетный стробоскоп :-)
Добрый день! и мне скиньте пожалуйста! заранее благодарен!
Лови в Л.С.
а можно и мне?
+1
спасибо…
Файлами платы не поделишся?
скинул в Л.С.
Скиньте и мне, пожалуйста.
В Л.С.
Респект! Скажите, на какое напряжение брать кондёр на 3300pf?
Спасибо, на 50В
Вот это терпения. Зачёт.
Спасибо.