Всем привет! Хочу поделиться опытом ремонта ЭБУ. Все как всегда не вовремя… В общем после очередной мойки авто и подкапотного пространства вылезла беда — двигатель затроил! Отказался работать второй цилиндр. Я в курсе что надо продувать свечные колодцы и все такое… кстати, именно так и делал. Но случилось то, что случилось…
После длительной и тщательной проверки пришёл к выводу что виновником этого "танца" двигателя стал ЭБУ( электронный блок управления двигателем). Выяснилось это довольно просто.
1. Для начала поочередно на работающем двигле отключаем катушки. Та, при откл которой, не происходит изменений, "наш клиент". Так выяснил, что не работает 2-й цилиндр.
2. Меняем местами эту самую катушку с другой. Хуже не стало? Значит катушка исправна, ищем дальше…
3. Перекидываю свечи местами. Хуже не стало? Значит ищим дальше…
4. Перекидываем форсунки. Хуже не стало, ищем…
5. Проведя все операции, изложенные выше, убедился в исправности этих элементов. Подозрение упало на проводку и, меньше всего хотелось, на "мозги". Итак, на каждую катушку приходит по три провода а именно +12в, масса, управляющий сигнал. Прозвонив все кантакты на всех фишках, при включенном зажигании, заметил что на 2-цилиндр через управляющий сигнал приходит 0,6в (если память не изменяет), а на остальные 0,4 (поправьте если ошибся…) .
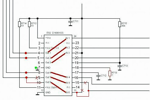
6. Открываю ЭБУ ( находится под линией лобового стёкла со стороны пассажира).


Прозвонил провода от катушек до ЭБУ, тем самым выяснил на какой контакт они приходят.

Если считать слева на право (относительно фотографии), средний ряд(по вертикали) то:
4-я ножка = 1-й цилиндр (ближний к бочку омывателя)
5-я ножка = 2-й цилиндр
6-я ножка = 3-й цилиндр
7-я ножка = 4-й цилиндр
Кстати еще до меня его уже кто-то ремонтировал

В общем начитавшись литературы и после прозвона дорожек пришёл к выводу, что портачит драйвер катушек.
Так как такие микросхемы только под заказ и стоимость не мала, мастеров в нашем посёлке попросту нет, а машина нужна на каждый день, решил менять на контракт.
По маркировке на блоке аналога не нашёл. Но копнув глубже узнал. На многие ниссаны(Санни, ад, эксперт, блюберд…) ставились моторы QG 15DE, а к ним соответственно схожие ЭБУ. Самое интересное, что при всем разнообразии блоков, начинка давольно таки скудна…
Подбор по номеру платы (моя A56-001 A26[N]) выдал гораздо больше вариантов. Взял от ниссана Санни…

Поставил, завожу… Все гуд, четыре целиндра работают в такт, не тресет… Короче обрадовался, но…
На след день загорелся чек и коробас тупил страшно… С 1-й на 2-ю такой удар… первый раз думал челюсть выскачит… дальнейшие переключения тоже доставляли дискамфорт… Кик-даун уехал в отпуск… Задняя "пробуксовывала"… Итог — НЕСОВМЕСТИМОСТЬ :-(
Как оказалось, плата хоть и идентичная, а вот прошивки то разные… да и по датчикам отличия ( у санька маф с температурой, у меня без, клапан ЕГР …) короче много тонкостей…
Перепрошить не вариант, так как памяти на ЭБУ санька 512мб, и моя прошивка не встанет (как мне сказали).
Психанул, решил восстановить свой. На самом деле все просто! Самое трудное было найти даташит на драйвер катушек NEC D16861GS.

Итак данный драйвер рассчитан на 6-три целиндровый двигатель, соответственно имеем в запасе 2 канала. Путём прозвона выясняем неисправный канал и перекидываем его на резервный.

24-4 = 1-й цилиндр
16-8 = 2-й цилиндр
15-9 = 3-й цилиндр
22-5 = 4-й цилиндр
21-6 = резервный канал
13-10 = резервный канал
Важно! Ножку резервного входного сигнала нужно отпаять и только потом перемычку… иначе сопротивление получается другое и выходной сигнал тоже (первый раз не отпаял, двигатель Троил).


Электронщик я ещё тот…:-) проводки взял от многожильного медного провода (чистый колхоз).
Поставил на авто, отрегулировал ДПДЗ с помощью щюпа (за 150р. приобрёл в магазине). Все работает!
Пока тестирую в "щедящем режиме", будем посмотреть…






Комментарии 65
Пусть и мой вариант ремонта будет здесь
лучше попросить помочь товарища, который хорошо владеет паяльником, показав ему этот пост…
21-6 = резервный канал
13-10 = резервный канал
задействуйте любой удобный "резерв".
Добрый день.
Здравствуйте, а если отказал первый цилиндр как быть к чему припаивать
Здравствуйте, подскажите пожалуйста, у Вас случайно нет полной распиновка ЭБУ А56-001 А26 N? Нужен пин который отвечает за датчик температуры воздуха, ситуация почти как у Вас, сгорел родной А56-001 В01 3, поставили А56-001А26 N, а он идёт с ДТВ, а у меня без, решили поставить ДМРВ с ДТВ и прокинуть провод до ЭБУ.
Добрый день. По распиновке каналов к сожалению информацией не владею.
Здравствуйте, подскажите пожалуйста как "Путём прозвона выясняем неисправный канал"?, я прозваниваю каналы на короткое, все каналы показывают примерно одинаково, уже и нагревал микросхему, был момент когда 2й канал сначала звонился, а потом переставал, но повторить больше не удалось, у Вас канал не звонился совсем или как?
Дело в том что не смог ни где в нэте даже найти ее
www.google.com/search?new…nm&aqs=heirloom-srp.0.0l1
У тебя по виду проблема совсем в другой микросхеме. Рассмотри маркировку своей микросхемы и поищи её в интернете, возможно есть такая в продаже. Тогда просто выпаять сгоревшую и выпаять новую и все будет хорошо.
Приветствую. Пыхнула микруха отказал 1цилиндр, прям до дырочки, посмотрел а она не такая как у тебя в постне. Всего 10 ножек🤷♂️qg18 4wd комп. Не по курсу как там ремонт обстоит?
Чтобы стереть ошибку из памяти нужен лаунчер с программой (подойдет и OBD адаптер) либо попробуй скинуть клеммы с АКБ минут на 5-10 (не факт что поможет). Либо поехать на СТО и попросить сбросить ошибки компьютера. Если все косяки устранены, то все должно нормализоваться.
Аналогичная фигня неожиданно начала трость.в течени дня то нормально едет то трои, дёргается.
Приехал домой открываю капот, минус поправился на кстушкн 1 целинда.
Теперь видит ошибка 0350,0301.прозвонил провода, поменял катушку, форсунку поменял троит зараза.минуса нет на катушке*кидаю с корпуса, 0301 пропадает)а вот 0350пропуски зажигания не проходит.
Теперь тоже грешу на ЭБУ.
Может чё кто подскажет?
Ребята помогайте замучил всех на форуме, поскилывайте фото мозгов ЭБУ с номером, не могу на наш жабомобиль найти родные, пообщался на форуме и понял что у мен стоят с вингроуда, кстати двигло заменено на QG15DE, тачка не едет выше 100, тупит, и почему ставит угол зажигания ранний, после 3 попыток замены ЭБУ уже рук опустил, 6 мес с ней воюю, идёт детонация.все под капотом уже новое(((((
ребята помогите, проблема такая же, только у меня этот чип умер. греется кристалл при работе .Под замену, оригинальную микросхему купить это та еще лотерея, все подделки не работающие нормально. Решил купить на разборке недорогой блок и выпаять от туда ее. Какой блок недорогой где есть она? они просто стоят недешево многие.
Я так думаю подойдёт любой блок с платой A56-001 A26[N], так как компановка одинаковая. Работой всего ЭБУ управляет контроллер а этот чип ответственный только за подачу сигналов "возбуждения" катушки. Но это мое предположение…
такой вот нашел недорого с машины после дтп
K284BB
Я так думаю подойдёт любой блок с платой A56-001 A26[N], так как компановка одинаковая. Работой всего ЭБУ управляет контроллер а этот чип ответственный только за подачу сигналов "возбуждения" катушки. Но это мое предположение…
не. в том черном нет ее. вот нашел с таким номером как ваш
А где в итоге Datasheet нашёл?
сдается мне что нет там 6-ти каналов…
хочу добавить, что по выходу пришлось отпаивать десятую и восьмую ножки, между десятой ножкой микросхемы припаивать на восьмую дорожку перемычку и тогда без троений работает резервный канал микросхемы. по входу все как ты описал выше.
После того как сгорели родные мозги от кз на клапане холостого хода, поставил контрактные, и приключилась такая же история с коробкой. Поменял на другие, коробка норм, но загорелся чек. По ошибке поняли, что проблема в прошивке, стоит прошивка на 5-ти пиновый маф, а у меня 4-х пиновый. Температуру на стенде показывает неадекватную.
В наших краях отвечают, что шить мозги нечем.
Подскажите плиз, кто-нибудь, что можно в этом случае сделать?
В идеале искать мозги такие же, как и были! имею ввиду маркировку…
В качестве решения поменять микруху, которая управляет клапаном холостого хода, если только она пострадала.
Еще возможно поможет установка 5-ти кантактного мафа, и соответствующей проводки, чтоб мозги получали всю информацию и коректно работали (это мои размышления/)
Кинь фото родных мозгов, может у меня есть подходящие(2 блока лежит…).
Поиск пока не увенчался успехом, это не первые мозги после погоревших родных. Первые с коробкой плохо дружили, как у тебя пиналась так что чуть не охренел. Поменял их. Эти встали лучше, но вот ошибка мафа вылезла. Установка 5-ти пинового мафа и всех проводов встанет сильно дороже даже двух мозгов. Прошить актуальной прошивкой пока тоже не представляется возможным.
Есть вариант просто перекинуть (перепаять) флешку с родных мозгов на новые. Что вполне может решить проблему.
ПС фото родных.
ArthurVuitton
Поиск пока не увенчался успехом, это не первые мозги после погоревших родных. Первые с коробкой плохо дружили, как у тебя пиналась так что чуть не охренел. Поменял их. Эти встали лучше, но вот ошибка мафа вылезла. Установка 5-ти пинового мафа и всех проводов встанет сильно дороже даже двух мозгов. Прошить актуальной прошивкой пока тоже не представляется возможным.
Есть вариант просто перекинуть (перепаять) флешку с родных мозгов на новые. Что вполне может решить проблему.
ПС фото родных.
привет а не подскажешь что маркировка значит ? в меня виноград рестайл 2002 года QG15 мозги стоят A56R26 то же имеется небольшая проблема с катушками и АКПП
ArthurVuitton
Поиск пока не увенчался успехом, это не первые мозги после погоревших родных. Первые с коробкой плохо дружили, как у тебя пиналась так что чуть не охренел. Поменял их. Эти встали лучше, но вот ошибка мафа вылезла. Установка 5-ти пинового мафа и всех проводов встанет сильно дороже даже двух мозгов. Прошить актуальной прошивкой пока тоже не представляется возможным.
Есть вариант просто перекинуть (перепаять) флешку с родных мозгов на новые. Что вполне может решить проблему.
ПС фото родных.
Твоих нет.
ArthurVuitton
После того как сгорели родные мозги от кз на клапане холостого хода, поставил контрактные, и приключилась такая же история с коробкой. Поменял на другие, коробка норм, но загорелся чек. По ошибке поняли, что проблема в прошивке, стоит прошивка на 5-ти пиновый маф, а у меня 4-х пиновый. Температуру на стенде показывает неадекватную.
В наших краях отвечают, что шить мозги нечем.
Подскажите плиз, кто-нибудь, что можно в этом случае сделать?
Решил_проблему?
Решение в перепайке флешки с прошивкой с родных на контрактные мозги. Но пока не делал, так как забил на тачку и пока езжу на другой.
БЛИН У МЕНЯ ТАКАЯ ЖЕ ОДИН В ОДИН ПРОБЛЕМА СО 2М ЦЕЛИНДРОМ ТОЖЕ ВСЕ ЦЕЛОЕ КАТУШКИ, СВЕЧИ, ФОРСУНКИ ДА КОСА ПРОВОДКИ, ПОХОДУ ДЕЛО В БЛОКЕ ТАК-ЖЕ, НОМЕР ПЛАТЫ ОДИН В ОДИН, У МЕНЯ НИССАН АД 2000Г.В. 1.5Л. QG15
решил проблему?
maxfactor622
БЛИН У МЕНЯ ТАКАЯ ЖЕ ОДИН В ОДИН ПРОБЛЕМА СО 2М ЦЕЛИНДРОМ ТОЖЕ ВСЕ ЦЕЛОЕ КАТУШКИ, СВЕЧИ, ФОРСУНКИ ДА КОСА ПРОВОДКИ, ПОХОДУ ДЕЛО В БЛОКЕ ТАК-ЖЕ, НОМЕР ПЛАТЫ ОДИН В ОДИН, У МЕНЯ НИССАН АД 2000Г.В. 1.5Л. QG15
тогда пробуй восстановить, 2 канала запасных…
512 Мб не много для прошивки?
Честно говоря не подскажу, т.к. не изучал этот вопрос настолько глубоко
У Вас скорее опечатка, не Мб а Кб должно быть)
На кашкае один цилиндр на 6 ноге был.
Драйвер такой же маркировки?
Да такой же.
Спасибо за статью. Отремонтировал сегодня кашкай 1.6 две катушки не работали. Поставили китай на 3 цилиндр перестала работать, переставили на вторую когда проверяли и вторая перестала работать. Сейчас все в норме, осторожней с китайскими катушками.
Пожалуйста. Не зря значит старался… Да, Китай он такой, тоже поподал из-за него, теперь либо оригинал либо проверенный аналог.
почему ты говоришь что не работал 2 цилиндр, а перепаивал 3?
Схема с просторов инета (для понимания). По схеме ремонтировали 3й цилиндр, у меня 2й не работал. Соответственно перепаивал 16 ногу на 13 и 8 на 10 …
Да уже все, разобрался и нашел оригинал на вингофоруме, именно как и у тебя было, 2 Цилиндр. В бж есть запись
Ну хорошо, что помогло! С наступающим, пусть все пакости останутся в прошлом году)))
PROFESSORZLO
Да уже все, разобрался и нашел оригинал на вингофоруме, именно как и у тебя было, 2 Цилиндр. В бж есть запись
Подскажите где найти этот вингофорум?
Wingroad.ru
Молодец, что сам! Электрики зачастую такую лабуду говорят… сам на днях электрику чинил, но салонную.
Вот и Ты начал познавать азы… )))) Дальше — больше.
Сурово! Прошить то можно — нужно многонюансов просто соблюсти
Для прошивки нужен "прибор" или спец кабель для компа. Вот и выбрал, что "проще")))
Ну кабель не супердорогой. Программатор можно самому сделать
Я понял к кому обращаться, если что… ;))
Я сам еще не пробовал, но инфу подсобрал, софт накачал :) программаторы у меня есть :)
reseted
Ну кабель не супердорогой. Программатор можно самому сделать
Тоже интересует эта тема
Процессор тот же 7055 хитачи www.drive2.ru/l/5336567/
Молодец! А прокладку клапана хх давно менял? А то пожар в мозгах бывает!.. Треухольничех пластикавый на задню праву дверку поищу: кажется лежит(тебя дожидается.)
Прокладку менял относительно недавно. Мозги погорели скорее всего от свечей. Когда искал причину, свечи были в плачевном состоянии. Совсем забыл про них( проехал на этих свечах около 30т.км.) Вот такая расплата вышла, за мою не внимательность… На счёт треугольника, будет замечательно, если "ждёт" меня))))
Отличная работа!
Спасибо, старался))))
Блин Вот я всегда восхищался таким людям залез в плату разобрался че где паять взял и запаял для меня смотреть на плату все ровно что в ночное небо…
Как говориться ВАРИАНТ ТАКОЙ- ЧТО ВАРИАНТОВ НЕТ:-)